Suppr超能文献

研究方案:“内镜结直肠癌”队列研究,一项关于结直肠癌及癌前病变诊断和预后生物标志物谱的开发与评估的前瞻性生物样本库研究。

Study protocol: the 'Endoscope CRC' cohort, a prospective biobank study on the development and evaluation of diagnostic and prognostic biomarker profiles for colorectal cancer and premalignant lesions.

作者信息

Cheng Hao Ran, van Vorstenbosch Robert, Jonkers Daisy, Masclee Adrian, Schoon Erik, van Schooten Frederik J, Smolinska Agnieszka, Mujagic Zlatan

机构信息

Division of Gastroenterology-Hepatology, Department of Internal Medicine, Maastricht Universitair Medisch Centrum+, Maastricht, The Netherlands

GROW, School for Oncology and Reproduction, Maastricht University, Maastricht, The Netherlands.

出版信息

BMJ Open. 2024 Nov 14;14(11):e083229. doi: 10.1136/bmjopen-2023-083229.

Abstract

INTRODUCTION

Early detection of colorectal cancer (CRC) and clinically relevant (advanced) adenomas leads to a significant reduction of CRC-related mortality and morbidity. However, the faecal immunochemical test (FIT) suffers from a high number of false-positive results and is insensitive to detecting advanced adenomas, resulting in false-negative results for these premalignant lesions. Therefore, more accurate, non-invasive screening tools are needed for the detection and prognostication of colorectal neoplasia. Previous research on volatile organic compounds (VOCs) analysis in breath and faeces has shown to be promising potential biomarkers for this purpose. Several VOC-sampling methods, including breath sampling, have improved significantly over the recent years resulting in an increased reliability of measurements. Therefore, we aim to identify relevant VOC profiles in exhaled breath and faeces for the diagnosis of colorectal neoplasia while taking into account relevant confounding factors. Follow-up data will be used to identify relevant VOC profiles in exhaled breath and faeces for the prognostication of colorectal neoplasia. Finally, a biobank will be set up for future research questions on this topic.

METHODS AND ANALYSIS

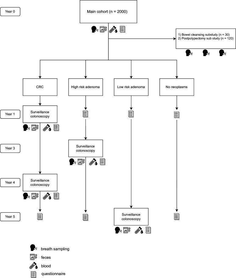
Subjects with positive FIT within the Dutch national CRC cancer screening programme are included. Subjects are asked to fill in questionnaires and exhaled breath, faeces and blood are sampled prior to colonoscopy. All subjects are asked to fill in follow-up questionnaires at years 1 and 5 of the study. In case of surveillance colonoscopies, subjects are asked to provide exhaled breath, faeces and blood prior to the colonoscopy again. Breath sampling is performed using the ReCIVA breath sampler. VOCs in breath and faeces are analysed using gas-chromatography-mass spectrometry (GC-MS). Raw GC-MS data is preprocessed and analysed using machine learning techniques.

ETHICS AND DISSEMINATION

The study is approved by the medical ethics committee at the Maastricht University Medical Center (NL74844.068.20) in November 2021 and started inclusion in January 2022.

摘要

引言

早期发现结直肠癌(CRC)及临床相关(进展期)腺瘤可显著降低CRC相关的死亡率和发病率。然而,粪便免疫化学检测(FIT)存在大量假阳性结果,且对进展期腺瘤检测不敏感,导致这些癌前病变出现假阴性结果。因此,需要更准确的非侵入性筛查工具来检测和预测结直肠肿瘤。先前关于呼吸和粪便中挥发性有机化合物(VOCs)分析的研究表明,这些物质有望成为用于此目的的潜在生物标志物。近年来,包括呼气采样在内的几种VOC采样方法有了显著改进,提高了测量的可靠性。因此,我们旨在识别呼出气体和粪便中的相关VOC谱,用于结直肠肿瘤的诊断,同时考虑相关混杂因素。随访数据将用于识别呼出气体和粪便中的相关VOC谱,以预测结直肠肿瘤。最后,将建立一个生物样本库,用于今后关于该主题的研究问题。

方法与分析

纳入荷兰国家CRC癌症筛查计划中FIT结果为阳性的受试者。要求受试者填写问卷,并在结肠镜检查前采集呼出气体、粪便和血液样本。所有受试者均被要求在研究的第1年和第5年填写随访问卷。在进行监测结肠镜检查时,要求受试者在结肠镜检查前再次提供呼出气体、粪便和血液样本。使用ReCIVA呼气采样器进行呼气采样。使用气相色谱-质谱联用仪(GC-MS)分析呼出气体和粪便中的VOCs。对原始GC-MS数据进行预处理,并使用机器学习技术进行分析。

伦理与传播

该研究于2021年11月获得马斯特里赫特大学医学中心医学伦理委员会批准(NL74844.068.20),并于2022年1月开始纳入受试者。

https://cdn.ncbi.nlm.nih.gov/pmc/blobs/344a/11660323/7019a2ba2f5e/bmjopen-14-11-g001.jpg

文献AI研究员

20分钟写一篇综述,助力文献阅读效率提升50倍。

立即体验

用中文搜PubMed

大模型驱动的PubMed中文搜索引擎

马上搜索

文档翻译

学术文献翻译模型,支持多种主流文档格式。

立即体验