Suppr超能文献

转录调控因子在 TGFβ 高剂量时确保特定基因的表达和决策。

Transcriptional regulators ensuring specific gene expression and decision-making at high TGFβ doses.

机构信息

Department of Systems Biology, Institute for Biomedical Genetics (IBMG), University of Stuttgart, Stuttgart, Germany.

Stuttgart Research Center for Systems Biology (SRCSB), University of Stuttgart, Stuttgart, Germany.

出版信息

Life Sci Alliance. 2024 Nov 14;8(1). doi: 10.26508/lsa.202402859. Print 2025 Jan.

Abstract

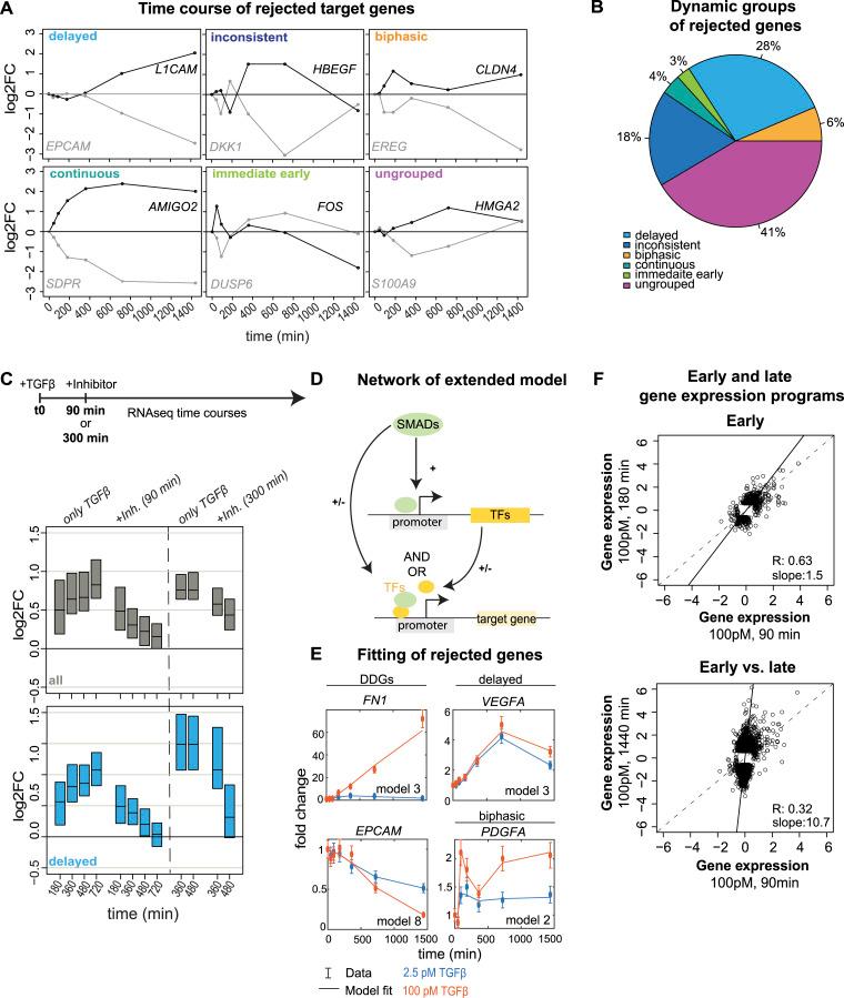
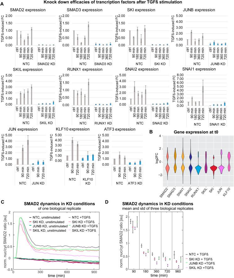
TGFβ-signaling regulates cancer progression by controlling cell division, migration, and death. These outcomes are mediated by gene expression changes, but the mechanisms of decision-making toward specific fates remain unclear. Here, we combine SMAD transcription factor imaging, genome-wide RNA sequencing, and morphological assays to quantitatively link signaling, gene expression, and fate decisions in mammary epithelial cells. Fitting genome-wide kinetic models to our time-resolved data, we find that most of the TGFβ target genes can be explained as direct targets of SMAD transcription factors, whereas the remainder show signs of complex regulation, involving delayed regulation and strong amplification at high TGFβ doses. Knockdown experiments followed by global RNA sequencing revealed transcription factors interacting with SMADs in feedforward loops to control delayed and dose-discriminating target genes, thereby reinforcing the specific epithelial-to-mesenchymal transition at high TGFβ doses. We identified early repressors, preventing premature activation, and a late activator, boosting gene expression responses for a sufficiently strong TGFβ stimulus. Taken together, we present a global view of TGFβ-dependent gene regulation and describe specificity mechanisms reinforcing cellular decision-making.

摘要

TGFβ 信号通过控制细胞分裂、迁移和死亡来调节癌症进展。这些结果是通过基因表达变化介导的,但对于特定命运的决策机制仍不清楚。在这里,我们结合 SMAD 转录因子成像、全基因组 RNA 测序和形态学测定,定量关联乳腺上皮细胞中的信号转导、基因表达和命运决定。将全基因组动力学模型拟合到我们的时程分辨数据中,我们发现大多数 TGFβ 靶基因可以解释为 SMAD 转录因子的直接靶标,而其余基因表现出复杂调控的迹象,涉及延迟调控和在高 TGFβ 剂量下的强烈放大。随后进行的敲低实验和全基因组 RNA 测序揭示了与 SMADs 相互作用的转录因子在正反馈回路中,以控制延迟和剂量区分的靶基因,从而在高 TGFβ 剂量下增强特定的上皮间质转化。我们鉴定了早期抑制剂,防止过早激活,以及晚期激活剂,增强基因表达反应,以获得足够强的 TGFβ 刺激。总之,我们提出了 TGFβ 依赖性基因调控的整体观点,并描述了增强细胞决策特异性的机制。

https://cdn.ncbi.nlm.nih.gov/pmc/blobs/216c/11565188/1dff6f92fef8/LSA-2024-02859_Fig1.jpg

文献AI研究员

20分钟写一篇综述,助力文献阅读效率提升50倍。

立即体验

用中文搜PubMed

大模型驱动的PubMed中文搜索引擎

马上搜索

文档翻译

学术文献翻译模型,支持多种主流文档格式。

立即体验