Suppr超能文献

益生菌细菌释放的细胞外囊泡通过激活 FPR1/2 途径增强多微生物脓毒症中的巨噬细胞吞噬作用。

Probiotic bacteria-released extracellular vesicles enhance macrophage phagocytosis in polymicrobial sepsis by activating the FPR1/2 pathway.

机构信息

Department of Critical Care Medicine, Renmin Hospital of Wuhan University, Wuhan, Hubei, China.

Department of Pharmacology and Systems Physiology, University of Cincinnati College of Medicine, 231 Albert Sabin Way, Cincinnati, OH, 45267-0575, USA.

出版信息

Mol Med. 2024 Nov 14;30(1):216. doi: 10.1186/s10020-024-00959-9.

Abstract

BACKGROUND

Sepsis-induced organ failure and high mortality are largely ascribed to the failure of bacterial clearance from the infected tissues. Recently, probiotic bacteria-released extracellular vesicles (BEVs) have been implicated as critical mediators of intercellular communication which are widely involved in the regulation of the inflammatory response. However, their functional role in macrophage phagocytosis during sepsis has never been explored.

METHODS

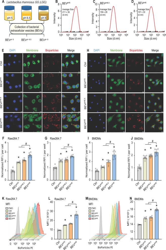
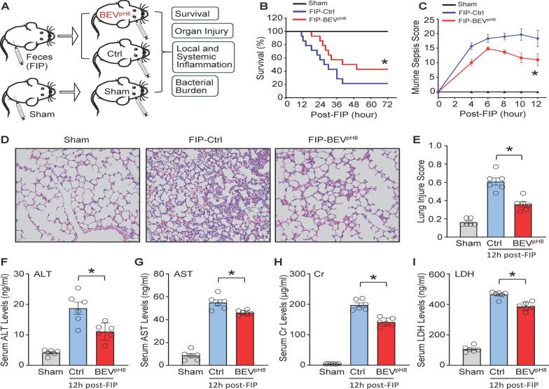
BEVs were collected from three different strains of probiotics including Lactiplantibacillus plantarum WCFS1 (LP WCFS1), Lactobacillus rhamnosus Gorbach-Goldin (LGG), and Escherichia coli Nissle 1917 (EcN), or from LGG cultured under three pH conditions (pH5-acid, pH6.5-standard, pH8-akaline) through differential centrifugation, filtration, and ultracentrifugation of their culture supernatants. In vitro phagocytosis was measured in Raw264.7 cells and bone marrow-derived macrophages using pHrodo red E. coli BioParticles. The in vivo therapeutic effects of BEVs were tested using a feces-injection-in-peritoneum (FIP) model of polymicrobial sepsis.

RESULTS

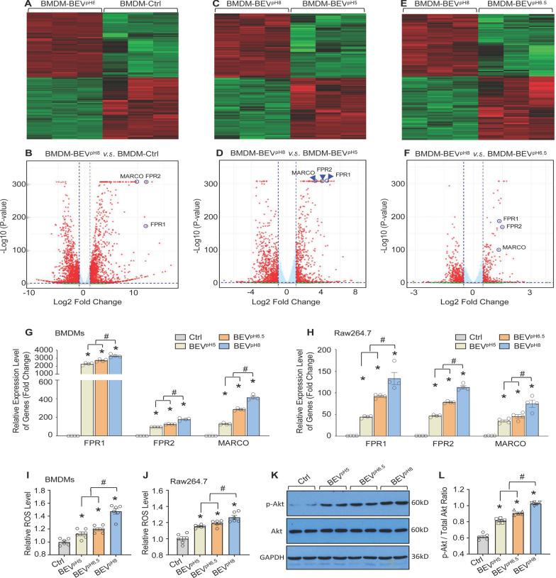
LGG-derived EVs (BEV) were the best among these three probiotics BEVs in stimulating macrophages to take up bacteria. Furthermore, BEV collected from pH8 culture condition (BEV) exhibited the strongest capacity of phagocytosis, compared with BEV and BEV. Treatment of septic mice with BEV significantly prolonged animal survival; increased bacterial clearance from the blood, peritoneal lavage fluid, and multiple organs; and decreased serum levels of pro-inflammatory cytokines/chemokines, as well as reduced multiple organ injuries, in comparison with control-treated septic mice. Mechanistically, RNA-seq and bioinformatic analysis identified that the FPR1/2 signaling was remarkably activated, along with its downstream pathways (PI3K-Akt-MARCO and NADPH-ROS) in BEV-treated macrophages, compared with control cells. Accordingly, pre-addition of Boc2, a specific antagonist of FPR1/FPR2, to macrophages significantly attenuated BEV-mediated phagocytosis, compared to controls.

CONCLUSIONS

This study demonstrates that LGG-derived BEVs may have therapeutic effects against sepsis-induced organ injury and mortality through enhancing FPR1/2-mediated macrophage phagocytosis.

摘要

背景

脓毒症引起的器官衰竭和高死亡率在很大程度上归因于感染组织中细菌清除的失败。最近,益生菌细菌释放的细胞外囊泡(BEVs)被认为是细胞间通讯的关键介质,广泛参与炎症反应的调节。然而,它们在脓毒症期间巨噬细胞吞噬中的功能作用从未被探索过。

方法

通过差速离心、过滤和超速离心培养上清液,从三种不同的益生菌菌株(植物乳杆菌 WCFS1(LP WCFS1)、鼠李糖乳杆菌 Gorbach-Goldin(LGG)和大肠杆菌 Nissle 1917(EcN))或从在三种 pH 条件(pH5-酸性、pH6.5-标准、pH8-碱性)下培养的 LGG 中收集 BEVs。使用 pHrodo red E. coli BioParticles 在 Raw264.7 细胞和骨髓来源的巨噬细胞中测量体外吞噬作用。使用多微生物脓毒症的粪便注射-腹腔(FIP)模型测试 BEVs 的体内治疗效果。

结果

在这三种益生菌 BEVs 中,LGG 衍生的 EVs(BEV)在刺激巨噬细胞摄取细菌方面效果最佳。此外,与 BEV 和 BEV 相比,从 pH8 培养条件收集的 BEV(BEV)表现出最强的吞噬能力。与对照治疗的脓毒症小鼠相比,用 BEV 治疗脓毒症小鼠可显著延长动物的存活时间;从血液、腹腔灌洗液和多个器官中清除更多的细菌;降低血清中促炎细胞因子/趋化因子的水平,并减少多个器官损伤。

机制上,与对照细胞相比,RNA-seq 和生物信息学分析表明,在 BEV 处理的巨噬细胞中,FPR1/2 信号及其下游途径(PI3K-Akt-MARCO 和 NADPH-ROS)显著激活。相应地,与对照相比,将 FPR1/FPR2 的特异性拮抗剂 Boc2 添加到巨噬细胞中可显著减弱 BEV 介导的吞噬作用。

结论

这项研究表明,LGG 衍生的 BEVs 通过增强 FPR1/2 介导的巨噬细胞吞噬作用,可能对脓毒症引起的器官损伤和死亡率具有治疗作用。

https://cdn.ncbi.nlm.nih.gov/pmc/blobs/d2de/11566284/fee97eba7925/10020_2024_959_Fig1_HTML.jpg

文献AI研究员

20分钟写一篇综述,助力文献阅读效率提升50倍。

立即体验

用中文搜PubMed

大模型驱动的PubMed中文搜索引擎

马上搜索

文档翻译

学术文献翻译模型,支持多种主流文档格式。

立即体验