Suppr超能文献

PARG 抑制剂敏感性与卵巢癌临床前模型中单链 DNA 缺口的积累相关。

PARG inhibitor sensitivity correlates with accumulation of single-stranded DNA gaps in preclinical models of ovarian cancer.

机构信息

Center for DNA Damage and Repair, Dana-Farber Cancer Institute, Boston, MA 02215.

Department of Radiation Oncology, Dana-Farber Cancer Institute, Boston, MA 02215.

出版信息

Proc Natl Acad Sci U S A. 2024 Nov 19;121(47):e2413954121. doi: 10.1073/pnas.2413954121. Epub 2024 Nov 15.

Abstract

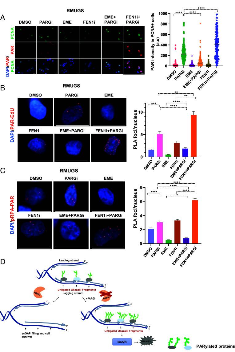
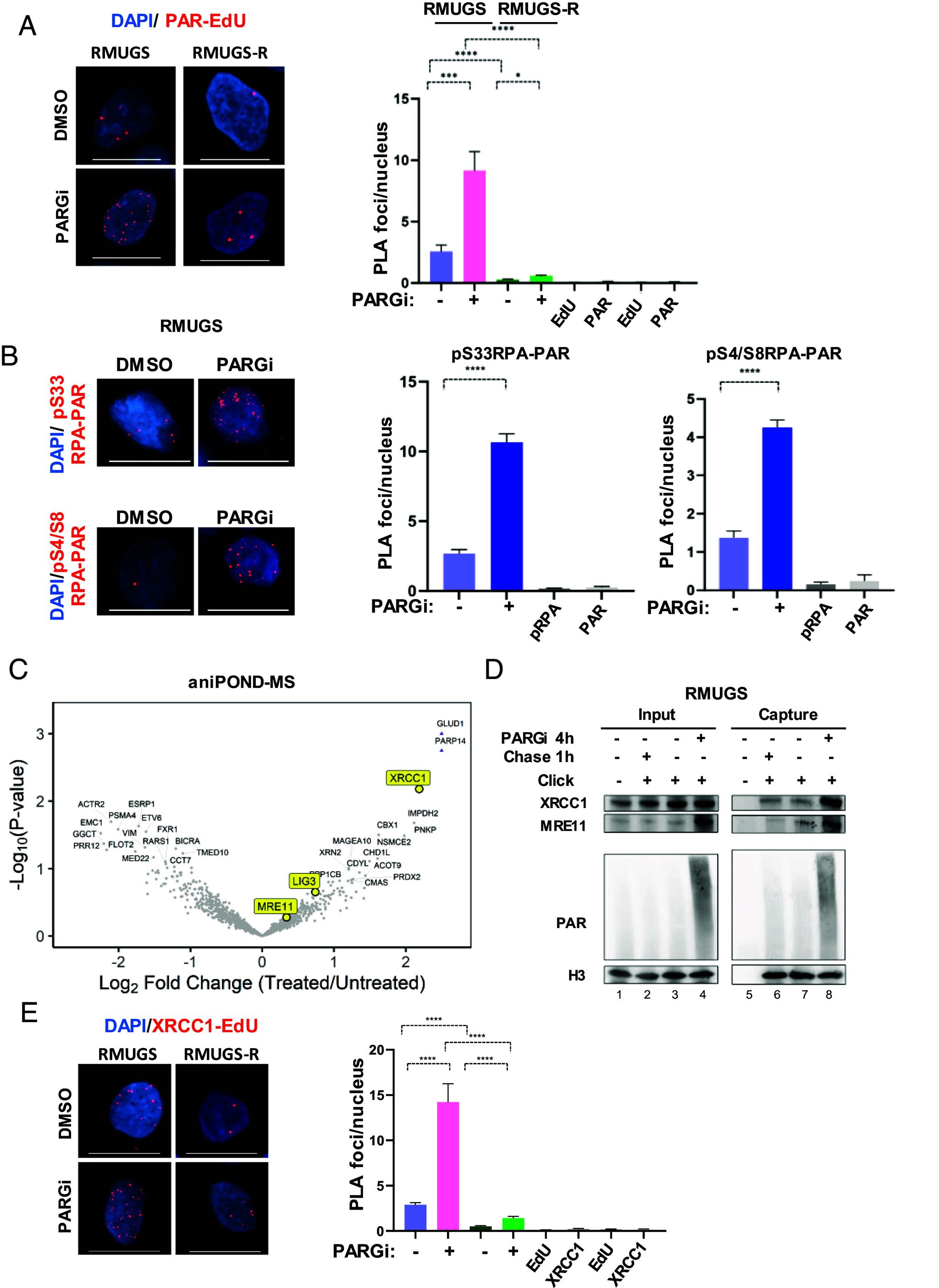
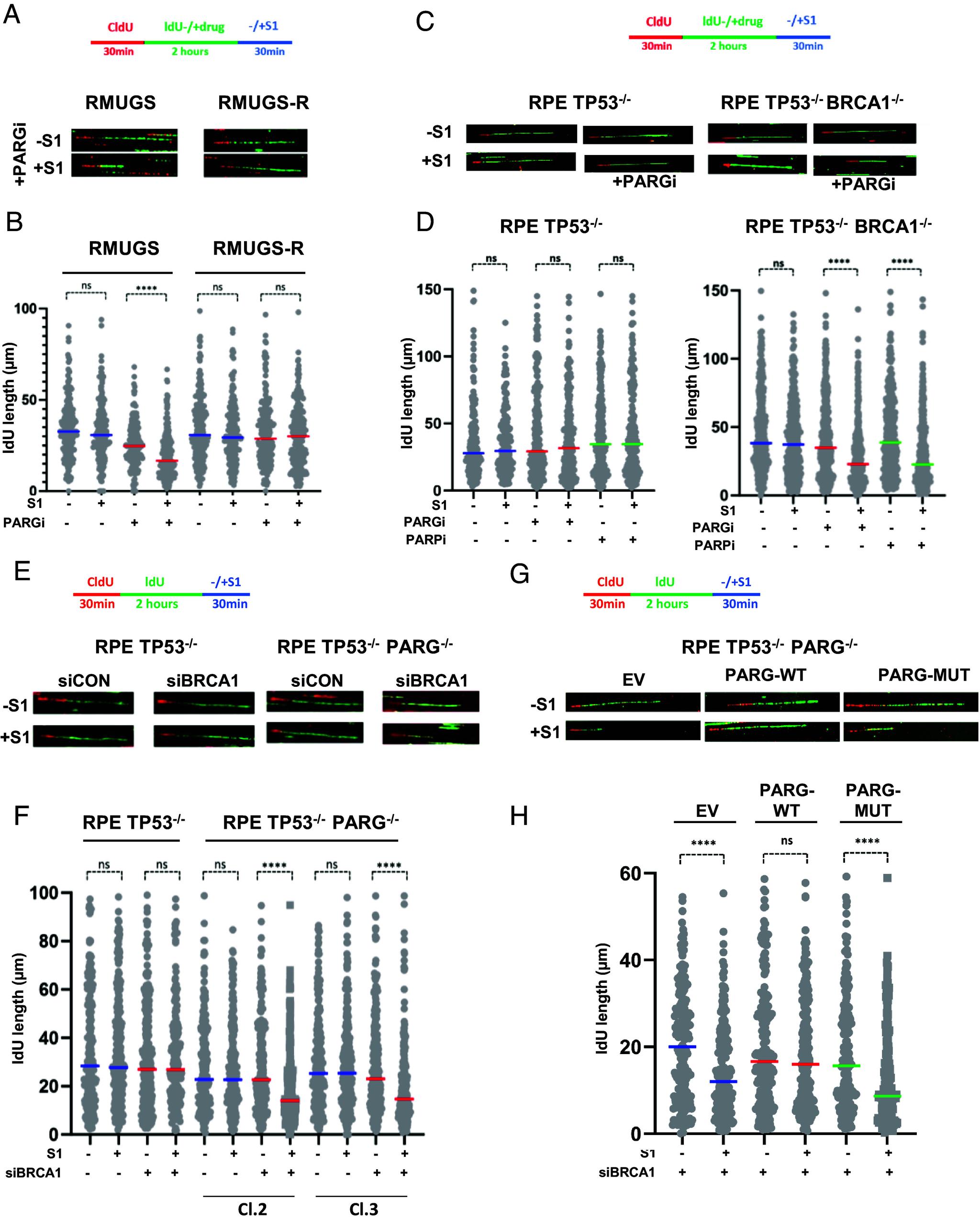
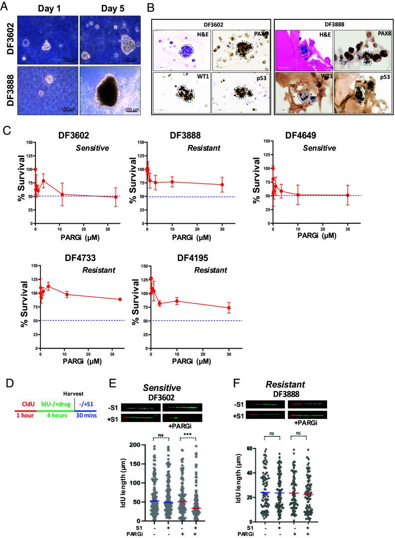
Poly (ADP-ribose) glycohydrolase (PARG) is a dePARylating enzyme which promotes DNA repair by removal of poly (ADP-ribose) (PAR) from PARylated proteins. Loss or inhibition of PARG results in replication stress and sensitizes cancer cells to DNA-damaging agents. PARG inhibitors are now undergoing clinical development for patients having tumors with homologous recombination deficiency (HRD), such as cancer patients with germline or somatic -mutations. PARP inhibitors kill BRCA-deficient cancer cells by increasing single-stranded DNA gaps (ssGAPs) during replication. Here, we report that, like PARP inhibitor (PARPi), PARG inhibitor (PARGi) treatment also causes an accumulation of ssGAPs in sensitive cells. PARGi exposure increased accumulation of S-phase-specific PAR, a marker for Okazaki fragment processing (OFP) defects on lagging strands and induced ssGAPs, in sensitive cells but not in resistant cells. PARGi also caused accumulation of PAR at the replication forks and at the ssDNA sites in sensitive cells. Additionally, PARGi exhibited monotherapy activity in specific HR-deficient, as well as HR-proficient, patient-derived, or patient-derived xenograft (PDX)-derived organoids of ovarian cancer, and drug sensitivity directly correlated with the accumulation of ssGAPs. Taken together, PARGi treatment results in toxic accumulation of PAR at replication forks resulting in ssGAPs due to OFP defects during replication. Regardless of the HRDstatus, the induction of ssGAPs in preclinical models of ovarian cancer cells correlates with PARGi sensitivity. Patient-derived organoids (PDOs) may be a useful model system for testing PARGi sensitivity and functional biomarkers.

摘要

多聚(ADP-核糖)水解酶(PARG)是一种去 PAR 酶,通过从 PAR 化蛋白上去除聚(ADP-核糖)(PAR)来促进 DNA 修复。PARG 的缺失或抑制会导致复制应激,并使癌细胞对 DNA 损伤剂敏感。PARG 抑制剂目前正在针对同源重组缺陷(HRD)的肿瘤患者进行临床开发,例如存在种系或体细胞突变的癌症患者。PARP 抑制剂通过在复制过程中增加单链 DNA 缺口(ssGAPs)来杀死 BRCA 缺陷型癌细胞。在这里,我们报告称,与 PARP 抑制剂(PARPi)一样,PARG 抑制剂(PARGi)治疗也会导致敏感细胞中 ssGAPs 的积累。PARGi 暴露会增加敏感细胞中 S 期特异性 PAR 的积累,PAR 是滞后链上冈崎片段加工(OFP)缺陷的标志物,并诱导 ssGAPs 的形成,但不会在耐药细胞中积累。PARGi 还会导致复制叉处和 ssDNA 位点处 PAR 的积累。此外,PARGi 在特定的 HR 缺陷型、HR 功能正常型、患者衍生的或患者衍生的卵巢癌类器官(PDX)衍生的类器官中具有单药活性,并且药物敏感性与 ssGAPs 的积累直接相关。总之,PARGi 治疗会导致 PAR 在复制叉处毒性积累,从而导致 ssGAPs 的形成,这是由于复制过程中 OFP 缺陷所致。无论 HRD 状态如何,在卵巢癌细胞的临床前模型中诱导 ssGAPs 与 PARGi 敏感性相关。患者衍生的类器官(PDO)可能是测试 PARGi 敏感性和功能生物标志物的有用模型系统。

https://cdn.ncbi.nlm.nih.gov/pmc/blobs/31eb/11588084/b91538638bc2/pnas.2413954121fig01.jpg

文献AI研究员

20分钟写一篇综述,助力文献阅读效率提升50倍。

立即体验

用中文搜PubMed

大模型驱动的PubMed中文搜索引擎

马上搜索

文档翻译

学术文献翻译模型,支持多种主流文档格式。

立即体验