Suppr超能文献

肠道微生物和代谢组学特征揭示粪便微生物群移植调节结肠炎相关结直肠癌小鼠进展的潜在机制。

Gut microbial and metabolomics profiles reveal the potential mechanism of fecal microbiota transplantation in modulating the progression of colitis-associated colorectal cancer in mice.

机构信息

Department of Oncology, The Affiliated Changsha Central Hospital, Hengyang Medical School, University of South China, Changsha, China.

Engineering Research Center of Applied Technology of Pharmacogenomics (Ministry of Education), Hunan Key Laboratory of Pharmacomicrobiomics, Department of Clinical Pharmacology, Xiangya Hospital, Central South University, Changsha, China.

出版信息

J Transl Med. 2024 Nov 15;22(1):1028. doi: 10.1186/s12967-024-05786-4.

Abstract

PURPOSE

Intestinal flora promotes the pathogenesis of colorectal cancer (CRC) through microorganisms and their metabolites. This study aimed to investigate the composition of intestinal flora in different stages of CRC progression and the effect of fecal microbiota transplantation (FMT) on CRC mice.

METHODS

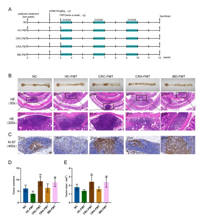
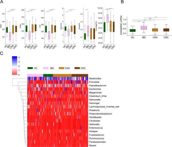
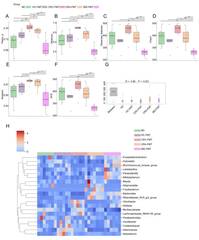
The fecal microbiome from healthy volunteers (HC), colorectal adenoma (CRA), inflammatory bowel disease (IBD), and CRC patients were analyzed by 16s rRNA gene sequencing. In an azoxymethane (AOM)/dextran-sulfate-sodium (DSS)-induced CRC mouse, the effect of FMT from HC, CRA, CRC, and IBD patients on CRC mice was assessed by histological analysis. Expression of inflammation- EMT-associated proteins and Wnt/β-catenin pathway were assessed using qRT-PCR and western blot. The ratio of the fecal microorganisms and metabolomics alteration after FMT were also assessed.

RESULT

Prevotella, Faecalibacterium, Phascolarctobacterium, Veillonella, Alistipes, Fusobacterium, Oscillibacter, Blautia, and Ruminococcus abundance was different among HC, IBD, CRC, and CRA patients. HC-FMT alleviated disease progression and inflammatory response in CRC mice, inhibited splenic T help (Th)1 and Th17 cell numbers, and suppressed the EMT and Wnt/β-catenin pathways in tumor tissues of CRC mice. IBD-FMT, CRA-FMT, and CRC-FMT played deleterious roles; the CRC-FMT mice exhibited the most malignant phenotype. Compared with the non-FMT CRC mice, Muribaculaceae abundance was lower after FMT, especially lowest in the IBD-FMT group; while Lactobacillus abundance was higher after FMT and especially high in HC-FMT. Akkermansia and Ileibacterium abundance increased after FMT-HC compared to other groups. Metabolite correlation analysis revealed that Muribaculaceae abundance was significantly correlated with metabolites such as Betaine, LysoPC, and Soyasaponin III. Lactobacillus abundance was positively correlated with Taurocholic acid 3-sulfate, and Ileibacterium abundance was positively correlated with Linoleoyl ethanolamide.

CONCLUSION

The different intestinal microbiota communities of HC, IBD, CRA, and CRC patients may be attributed to the different modulation effects of FMT on CRC mice. CRC-FMT promoted, while HC-FMT inhibited the progress of CRC. Increased linoleoyl ethanolamide levels and abundance of Muribaculaceae, Akkermansia, and Ileibacterium and reduced Fusobacterium might participate in inhibiting CRC initiation and development. This study demonstrated that FMT intervention could restore the intestinal microbiota and metabolomics of CRC mice, suggesting FMT as a potential strategy for CRC therapy.

摘要

目的

肠道菌群通过微生物及其代谢产物促进结直肠癌(CRC)的发病机制。本研究旨在探讨不同 CRC 进展阶段肠道菌群的组成,以及粪便微生物群移植(FMT)对 CRC 小鼠的影响。

方法

通过 16s rRNA 基因测序分析健康志愿者(HC)、结直肠腺瘤(CRA)、炎症性肠病(IBD)和 CRC 患者的粪便微生物组。在氧化偶氮甲烷(AOM)/葡聚糖硫酸钠(DSS)诱导的 CRC 小鼠中,评估来自 HC、CRA、CRC 和 IBD 患者的 FMT 对 CRC 小鼠的影响,通过组织学分析进行评估。使用 qRT-PCR 和 Western blot 评估炎症-EMT 相关蛋白和 Wnt/β-catenin 通路的表达。还评估了 FMT 后的粪便微生物比例和代谢组学变化。

结果

HC、IBD、CRC 和 CRA 患者之间的Prevotella、Faecalibacterium、Phascolarctobacterium、Veillonella、Alistipes、Fusobacterium、Oscillibacter、Blautia 和 Ruminococcus 的丰度不同。HC-FMT 减轻了 CRC 小鼠的疾病进展和炎症反应,抑制了脾辅助性 T 细胞(Th)1 和 Th17 细胞数量,并抑制了 CRC 小鼠肿瘤组织中的 EMT 和 Wnt/β-catenin 通路。IBD-FMT、CRA-FMT 和 CRC-FMT 发挥有害作用;CRC-FMT 小鼠表现出最恶性的表型。与非 FMT CRC 小鼠相比,FMT 后 Muribaculaceae 的丰度较低,尤其是在 IBD-FMT 组中;而 FMT 后乳酸杆菌的丰度较高,尤其是在 HC-FMT 中。与其他组相比,FMT-HC 后 Akkermansia 和 Ileibacterium 的丰度增加。代谢物相关性分析表明,Muribaculaceae 的丰度与 Betaine、LysoPC 和 Soyasaponin III 等代谢物显著相关。乳酸杆菌丰度与 Taurocholic acid 3-sulfate 呈正相关,Ileibacterium 丰度与 Linoleoyl ethanolamide 呈正相关。

结论

HC、IBD、CRA 和 CRC 患者的不同肠道微生物群落可能归因于 FMT 对 CRC 小鼠的不同调节作用。CRC-FMT 促进,而 HC-FMT 抑制 CRC 的进展。增加的亚麻酰乙醇酰胺水平和 Muribaculaceae、Akkermansia 和 Ileibacterium 的丰度以及减少的 Fusobacterium 可能参与抑制 CRC 的起始和发展。本研究表明,FMT 干预可以恢复 CRC 小鼠的肠道微生物组和代谢组学,提示 FMT 是 CRC 治疗的一种潜在策略。

https://cdn.ncbi.nlm.nih.gov/pmc/blobs/81c1/11566892/8a564116903f/12967_2024_5786_Fig1_HTML.jpg

文献AI研究员

20分钟写一篇综述,助力文献阅读效率提升50倍。

立即体验

用中文搜PubMed

大模型驱动的PubMed中文搜索引擎

马上搜索

文档翻译

学术文献翻译模型,支持多种主流文档格式。

立即体验