Suppr超能文献

AGEs 通过 KDM6B/Wnt 自我增强回路损害正畸力诱导牙周膜干细胞成骨分化。

AGEs impair osteogenesis in orthodontic force-induced periodontal ligament stem cells through the KDM6B/Wnt self-reinforcing loop.

机构信息

Department of Bone Metabolism, School and Hospital of Stomatology, Cheeloo College of Medicine, Shandong Key Laboratory of Oral Tissue Regeneration & Shandong Engineering Research Center of Dental Materials and Oral Tissue Regeneration & Shandong Provincial Clinical Research Center for Oral Diseases, Shandong University, No.44-1 Wenhua Road West, Jinan, Shandong, 250012, China.

Center of Osteoporosis and Bone Mineral Research, Shandong University, Jinan, Shandong, China.

出版信息

Stem Cell Res Ther. 2024 Nov 15;15(1):431. doi: 10.1186/s13287-024-04058-8.

Abstract

BACKGROUND

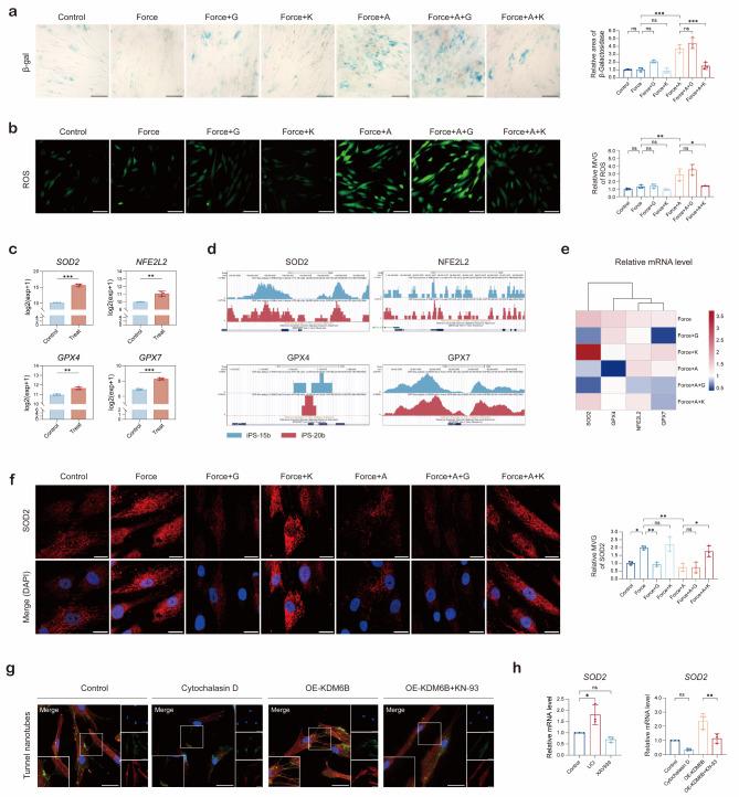
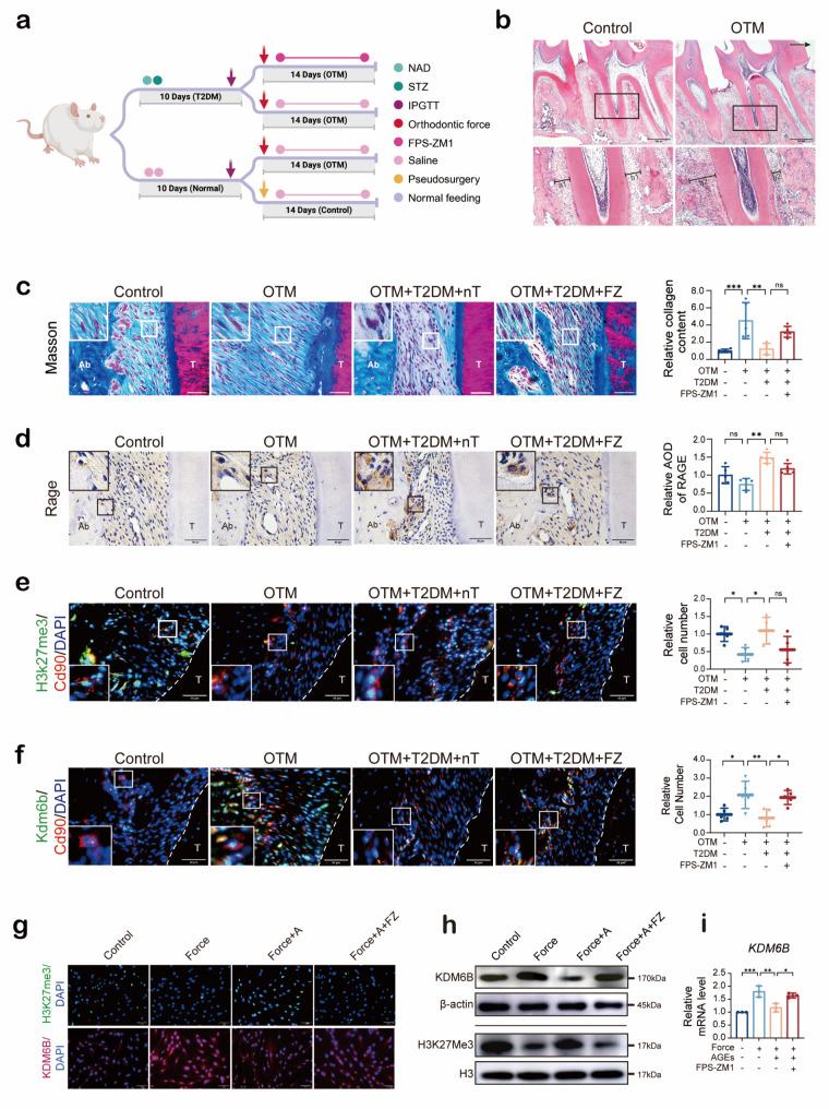
Diabetes, occasionally diagnosed in orthodontic patients, can impede orthodontic tooth movement (OTM) by accumulating advanced glycation end products (AGEs) in the periodontium. This accumulation impairs the osteogenic differentiation of periodontal ligament stem cells (PDLSCs) due to alterations in the force-loaded microenvironment, yet the underlying mechanisms remain elusive.

METHODS

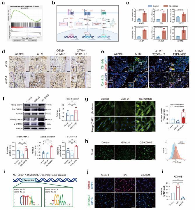
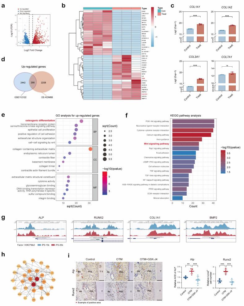
Bioinformatics analysis of GSE112122 identified alterations in the mechanical regulation of histone methylation enzyme Lysine Demethylase 6B (KDM6B). OTM models were established in healthy and Nicotinamide/ Streptozotocin-induced type II diabetic rats. The impact of AGEs on mechanically induced osteogenesis and its correlation with KDM6B were evaluated by assessing the therapeutic effects of periodontal ligament injections of the AGEs/RAGE inhibitor FPS-ZM1. To investigate transcriptomic changes, we extracted human PDLSCs, which were subjected to RNA sequencing following the overexpression of KDM6B. Experimental validation further identified potential self-reinforcing loops and their associated antioxidative mechanisms.

RESULTS

Mechanical forces upregulated KDM6B expression and function in PDLSCs, modulating extensive downstream osteogenesis-related transcriptional changes. Experiments with AGEs-treated and FPS-ZM1-treated samples demonstrated that AGEs impaired osteogenesis by compromising KDM6B mechanical responsiveness. A positive feedback loop between KDM6B and Wnt pathways was identified, inhibited by AGEs. This loop regulated superoxide dismutase 2 (SOD2), facilitating antioxidative stress and preventing stem cell ageing.

CONCLUSIONS

This study elucidates a novel mechanism by which AGEs influence the osteogenic process and antioxidative capacity of PDLSCs through the KDM6B/Wnt self-reinforcing loop under orthodontic force. Targeting the AGE/RAGE pathway or enhancing KDM6B may enhance orthodontic treatments for diabetic patients.

摘要

背景

在正畸患者中偶尔会诊断出糖尿病,其会通过在牙周组织中积累晚期糖基化终产物(AGEs)而阻碍正畸牙齿移动(OTM)。这种积累会由于力加载微环境的改变而损害牙周韧带干细胞(PDLSCs)的成骨分化,但潜在的机制仍不清楚。

方法

通过对 GSE112122 的生物信息学分析,确定了组蛋白甲基化酶赖氨酸去甲基酶 6B(KDM6B)的机械调节变化。在健康大鼠和烟酰胺/链脲佐菌素诱导的 2 型糖尿病大鼠中建立 OTM 模型。通过评估牙周韧带注射 AGEs/RAGE 抑制剂 FPS-ZM1 的治疗效果,评估 AGEs 对机械诱导成骨的影响及其与 KDM6B 的相关性。为了研究转录组变化,我们提取了人 PDLSCs,在过表达 KDM6B 后进行了 RNA 测序。实验验证进一步确定了潜在的自我增强回路及其相关的抗氧化机制。

结果

机械力在上皮下间质细胞中上调 KDM6B 的表达和功能,调节广泛的下游成骨相关转录变化。用 AGEs 处理和 FPS-ZM1 处理的样本进行的实验表明,AGEs 通过损害 KDM6B 的机械反应性来破坏成骨作用。鉴定出 KDM6B 和 Wnt 途径之间的正反馈回路,该回路被 AGEs 抑制。该回路调节超氧化物歧化酶 2(SOD2),促进抗氧化应激并防止干细胞衰老。

结论

本研究阐明了一个新的机制,即 AGEs 通过 KDM6B/Wnt 自我增强回路在正畸力下影响 PDLSCs 的成骨过程和抗氧化能力。靶向 AGE/RAGE 途径或增强 KDM6B 可能会增强糖尿病患者的正畸治疗效果。

https://cdn.ncbi.nlm.nih.gov/pmc/blobs/2ed2/11566627/48e97d6ed569/13287_2024_4058_Fig1_HTML.jpg

文献AI研究员

20分钟写一篇综述,助力文献阅读效率提升50倍。

立即体验

用中文搜PubMed

大模型驱动的PubMed中文搜索引擎

马上搜索

文档翻译

学术文献翻译模型,支持多种主流文档格式。

立即体验