Suppr超能文献

多发伤会损害骨折愈合,同时伴有先天性炎症刺激持续时间延长和适应性反应降低。

Polytrauma impairs fracture healing accompanied by increased persistence of innate inflammatory stimuli and reduced adaptive response.

作者信息

Saiz Augustine Mark, Rahmati Maryam, Gresham Robert Charles Henry, Baldini Tony Daniel, Burgan Jane, Lee Mark A, Osipov Benjamin, Christiansen Blaine A, Khassawna Thaqif El, Wieland D C Florian, Marinho André Lopes, Blanchet Clement, Czachor Molly, Working Zachary M, Bahney Chelsea S, Leach J Kent

机构信息

Department of Orthopaedic Surgery, UC Davis Health, Sacramento, California, USA.

California Northstate University College of Medicine, Sacramento, California, USA.

出版信息

J Orthop Res. 2025 Mar;43(3):603-616. doi: 10.1002/jor.26015. Epub 2024 Nov 17.

Abstract

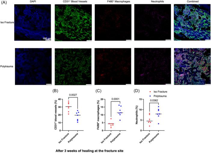
The field of bone regeneration has primarily focused on investigating fracture healing and nonunion in isolated musculoskeletal injuries. Compared to isolated fractures, which frequently heal well, fractures in patients with multiple bodily injuries (polytrauma) may exhibit impaired healing. While some papers have reported the overall cytokine response to polytrauma conditions, significant gaps in our understanding remain in how fractures heal differently in polytrauma patients. We aimed to characterize fracture healing and the temporal local and systemic immune responses to polytrauma in a murine model of polytrauma composed of a femur fracture combined with isolated chest trauma. We collected serum, bone marrow from the uninjured limb, femur fracture tissue, and lung tissue over 3 weeks to study the local and systemic immune responses and cytokine expression after injury. Immune cell distribution was assessed by flow cytometry. Fracture healing was characterized using microcomputed tomography (microCT), histological staining, immunohistochemistry, mechanical testing, and small angle X-ray scattering. We detected more innate immune cells in the polytrauma group, both locally at the fracture site and systemically, compared to other groups. The percentage of B and T cells was dramatically reduced in the polytrauma group 6 h after injury and remained low throughout the study duration. Fracture healing in the polytrauma group was impaired, evidenced by the formation of a poorly mineralized and dysregulated fracture callus. Our data confirm the early, dysregulated inflammatory state in polytrauma that correlates with disorganized and impaired fracture healing.

摘要

骨再生领域主要专注于研究孤立性肌肉骨骼损伤中的骨折愈合和骨不连。与通常愈合良好的孤立性骨折相比,多处身体损伤(多发伤)患者的骨折愈合可能受损。虽然一些论文报道了对多发伤情况的整体细胞因子反应,但我们对多发伤患者骨折愈合方式的理解仍存在重大差距。我们旨在在由股骨骨折合并孤立性胸部创伤组成的多发伤小鼠模型中,表征骨折愈合以及对多发伤的局部和全身免疫反应的时间变化。我们在3周内收集血清、未受伤肢体的骨髓、股骨骨折组织和肺组织,以研究损伤后的局部和全身免疫反应及细胞因子表达。通过流式细胞术评估免疫细胞分布。使用微型计算机断层扫描(microCT)、组织学染色、免疫组织化学、力学测试和小角X射线散射来表征骨折愈合情况。与其他组相比,我们在多发伤组中检测到更多的固有免疫细胞,无论是在骨折部位局部还是全身。多发伤组中B细胞和T细胞的百分比在损伤后6小时显著降低,并且在整个研究期间一直保持较低水平。多发伤组的骨折愈合受损,表现为矿化不良和骨折痂调节紊乱。我们的数据证实了多发伤中早期失调的炎症状态,这与骨折愈合的紊乱和受损相关。

https://cdn.ncbi.nlm.nih.gov/pmc/blobs/ab8b/11806648/abeaa5da3713/JOR-43-603-g001.jpg

文献AI研究员

20分钟写一篇综述,助力文献阅读效率提升50倍。

立即体验

用中文搜PubMed

大模型驱动的PubMed中文搜索引擎

马上搜索

文档翻译

学术文献翻译模型,支持多种主流文档格式。

立即体验