Suppr超能文献

烟草野火病叶际微生物群落结构与碳源代谢功能

Phyllospheric microbial community structure and carbon source metabolism function in tobacco wildfire disease.

机构信息

Key Laboratory of Environmental Pollution Monitoring and Disease Control, Ministry of Education of Guizhou & Institute of Health Research & Key Laboratory of Medical Microbiology and Parasitology, School of Basic Medical Sciences, Guizhou Medical University, Guiyang, China.

Guizhou Provincial Academician Workstation of Microbiology and Health, Guizhou Academy of Tobacco Science, Guiyang, China.

出版信息

Front Cell Infect Microbiol. 2024 Nov 1;14:1458253. doi: 10.3389/fcimb.2024.1458253. eCollection 2024.

Abstract

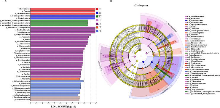
The phyllospheric microbial composition of tobacco plants is influenced by multiple factors. Disease severity level is one of the main influencing factors. This study was designed to understand the microbial community in tobacco wildfire disease with different disease severity levels. Tobacco leaves at disease severity level of 1, 5, 7, and 9 (L1, L5, L7, and L9) were collected; both healthy and diseased leaf tissues for each level were collected. The community structure and diversity in tobacco leaves with different disease severity levels were compared using high-throughput technique and Biolog Eco. The results showed that in all healthy and diseased tobacco leaves, the most dominant bacterial phylum was Proteobacteria with a high prevalence of genus ; the relative abundance of was most found at B9 diseased samples. Ascomycota represents the most prominent fungal phylum, with as the predominant genus. In bacterial communities, the Alpha diversity of healthy samples was higher than that of diseased samples. In fungal community, the difference in Alpha diversity between healthy and diseased was not significant. LEfSe analysis showed that the most enriched bacterial biomarker was unclassified_Gammaproteobacteria in diseased samples; unclassified_Alcaligenaceae were the most enrich bacterial biomarker in healthy samples. FUNGuild analysis showed that saprotroph was the dominated mode in health and lower diseased samples, The abundance of pathotroph-saprotroph and pathotroph-saprotroph-symbiotroph increases at high disease levels. PICRUSt analysis showed that the predominant pathway was metabolism function, and most bacterial gene sequences seem to be independent of the disease severity level. The Biolog Eco results showed that the utilization rates of carbon sources decrease with increasing disease severity level. The current study revealed the microbial community's characteristic of tobacco wildfire disease with different disease severity levels, providing scientific references for the control of tobacco wildfire disease.

摘要

烟草叶际微生物组成受多种因素影响。病情严重程度是主要影响因素之一。本研究旨在了解不同严重程度烟草野火病的微生物群落。采集病情严重程度为 1、5、7 和 9(L1、L5、L7 和 L9)的烟草叶片;每个水平均采集健康和患病的叶片组织。使用高通量技术和 Biolog Eco 比较不同严重程度烟草叶片的群落结构和多样性。结果表明,在所有健康和患病的烟草叶片中,最优势的细菌门是变形菌门,属的丰度较高;在 B9 患病样本中发现了相对较高的丰度。子囊菌门代表最突出的真菌门,以属为主。在细菌群落中,健康样本的 Alpha 多样性高于患病样本。在真菌群落中,健康和患病之间的 Alpha 多样性差异不显著。LEfSe 分析表明,患病样本中富集的细菌生物标志物是未分类的γ变形菌门;健康样本中最富集的细菌生物标志物是未分类的产碱杆菌科。FUNGuild 分析表明,在健康和低病情样本中,腐生是主要模式,在高病情水平下,病原体-腐生和病原体-腐生-共生的丰度增加。PICRUSt 分析表明,主要途径是代谢功能,大多数细菌基因序列似乎与病情严重程度无关。Biolog Eco 结果表明,随着病情严重程度的增加,碳源利用率降低。本研究揭示了不同病情严重程度烟草野火病的微生物群落特征,为烟草野火病的防治提供了科学依据。

https://cdn.ncbi.nlm.nih.gov/pmc/blobs/b9ab/11564158/a21b0f3deb43/fcimb-14-1458253-g001.jpg

文献AI研究员

20分钟写一篇综述,助力文献阅读效率提升50倍。

立即体验

用中文搜PubMed

大模型驱动的PubMed中文搜索引擎

马上搜索

文档翻译

学术文献翻译模型,支持多种主流文档格式。

立即体验