Suppr超能文献

深入了解 CHI3L2 蛋白在乳腺浸润性导管癌中的作用。

New insights into the role of the CHI3L2 protein in invasive ductal breast carcinoma.

机构信息

Division of Histology and Embryology, Department of Human Morphology and Embryology, Wroclaw Medical University, T. Chalubinskiego St. 6a, 50-368, Wroclaw, Poland.

Institute of Transfusion Medicine and Immunology, Medical Faculty Mannheim, Heidelberg University, Ludolf-Krehl Street 13-17, 68167, Mannheim, Germany.

出版信息

Sci Rep. 2024 Nov 18;14(1):28529. doi: 10.1038/s41598-024-77930-5.

Abstract

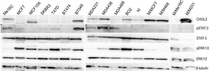
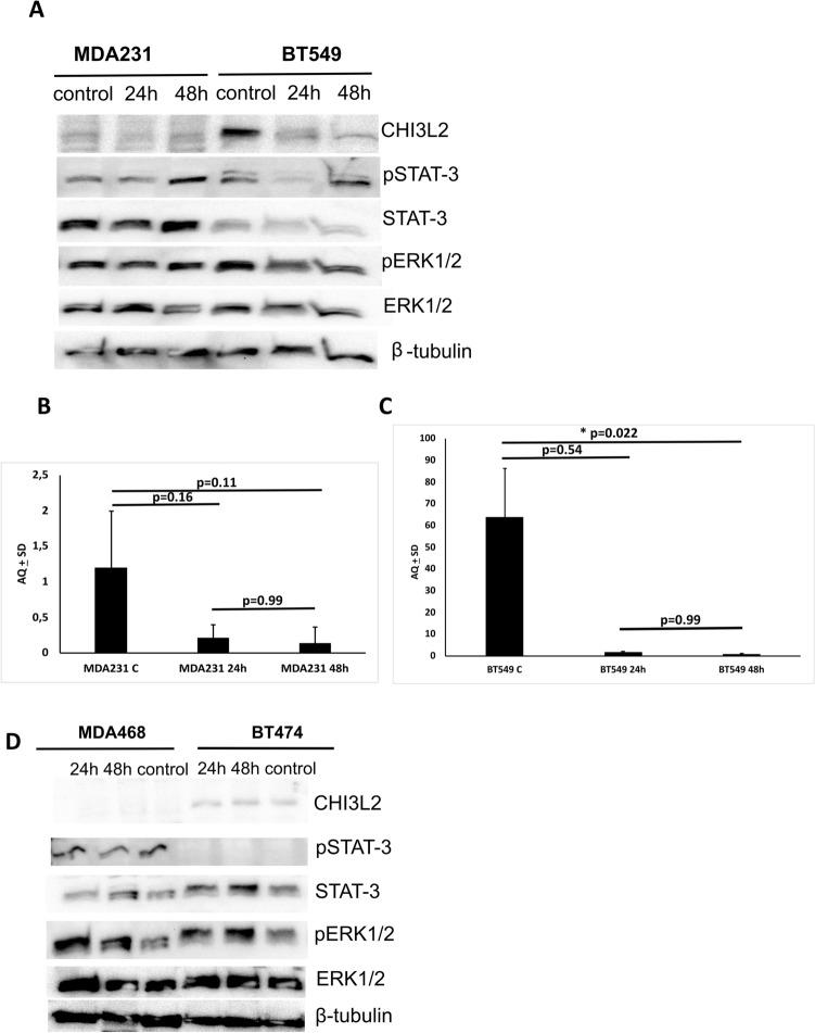
Chitinase-like proteins have multiple biological functions that promote tumor growth, angiogenesis and metastasis. Expression of CHI3L2, which is similar in structure to CHI3L1, is detected in glioma cells and tumor-associated macrophages (TAMs) in glioma and breast cancer. However, its exact role remains unclear. We analyzed the expression of CHI3L2 in 74 invasive ductal breast carcinoma (IDC) tumors, breast cancer and macrophages cell cultures using immunohistochemistry, immunofluorescence, Western blot and PCR methods. Clinicopathologic data were included in the analysis. The results obtained show that CHI3L2 expression decreases with increasing degree of tumor grade and negative status of estrogen (ER) and progesterone receptors (PR). Furthermore, CHI3L2 is significantly and positively correlated with phosphorylation of STAT-3 and ERK1/2 signaling pathways, but negatively correlated with macrophage infiltration. CHI3L2 is expressed both in the cytoplasm of cancer cells and in macrophages and may regulate STAT-3 and ERK1/2 phosphorylation in breast cancer cell lines. Analysis of the clinicopathologic data revealed that CHI3L2 levels had no effect on patient survival. CHI3L2 expression may be specific for cancer cells in IDC and involved in cross-talk with the tumor microenvironment. Our study has shown that IDC cancer cells express the CHI3L2 protein, possibly indicating a novel function of this protein.

摘要

几丁质酶样蛋白具有多种促进肿瘤生长、血管生成和转移的生物学功能。结构上与 CHI3L1 相似的 CHI3L2 在神经胶质瘤细胞和神经胶质瘤及乳腺癌中的肿瘤相关巨噬细胞(TAMs)中被检测到表达。然而,其确切作用仍不清楚。我们使用免疫组织化学、免疫荧光、Western blot 和 PCR 方法分析了 74 例浸润性导管乳腺癌(IDC)肿瘤、乳腺癌和巨噬细胞培养物中 CHI3L2 的表达。分析中包括临床病理数据。结果表明,CHI3L2 的表达随着肿瘤分级程度的增加和雌激素(ER)和孕激素受体(PR)的阴性状态而降低。此外,CHI3L2 与 STAT-3 和 ERK1/2 信号通路的磷酸化呈显著正相关,但与巨噬细胞浸润呈负相关。CHI3L2 在癌细胞的细胞质和巨噬细胞中均有表达,可能调节乳腺癌细胞系中 STAT-3 和 ERK1/2 的磷酸化。对临床病理数据的分析表明,CHI3L2 水平对患者的生存没有影响。CHI3L2 的表达可能是 IDC 中癌细胞的特异性表达,并参与与肿瘤微环境的相互作用。我们的研究表明,IDC 癌细胞表达 CHI3L2 蛋白,可能表明该蛋白具有新的功能。

https://cdn.ncbi.nlm.nih.gov/pmc/blobs/03c8/11574116/cd0fdc68b06b/41598_2024_77930_Fig1_HTML.jpg

文献AI研究员

20分钟写一篇综述,助力文献阅读效率提升50倍。

立即体验

用中文搜PubMed

大模型驱动的PubMed中文搜索引擎

马上搜索

文档翻译

学术文献翻译模型,支持多种主流文档格式。

立即体验