Suppr超能文献

基于转化的基因沉默和一个ISC 效应子的功能表征揭示了一种白粉菌真菌如何扰乱植物中的水杨酸生物合成和免疫反应。

Transformation-based gene silencing and functional characterization of an ISC effector reveal how a powdery mildew fungus disturbs salicylic acid biosynthesis and immune response in the plant.

机构信息

Key Laboratory of Green Prevention and Control of Tropical Plant Diseases and Pests, Ministry of Education, School of Tropical Agriculture and Forestry, Hainan University, Haikou, China.

Danzhou Invasive Species Observation and Research Station of Hainan Province, Hainan University, Danzhou, China.

出版信息

Mol Plant Pathol. 2024 Nov;25(11):e70030. doi: 10.1111/mpp.70030.

Abstract

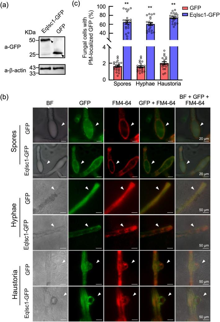
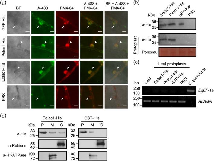
Obligate biotrophic powdery mildew fungi infect a wide range of economically important plants. These fungi often deliver effector proteins into the host tissues to suppress plant immunity and sustain infection. The phytohormone salicylic acid (SA) is one of the most important signals that activate plant immunity against pathogens. However, how powdery mildew effectors interact with host SA signalling is poorly understood. Isochorismatase (ISC) effectors from two other filamentous pathogens have been found to inhibit host SA biosynthesis by hydrolysing isochorismate, the main SA precursor in the plant cytosol. Here, we identified an ISC effector, named EqIsc1, from the rubber tree powdery mildew fungus Erysiphe quercicola. In ISC enzyme assays, EqIsc1 displayed ISC activity by transferring isochorismate to 2,3-dihydro-2,3-dihydroxybenzoate in vitro and in transgenic Nicotiana benthamiana plants. In EqIsc1-expressing transgenic Arabidopsis thaliana, SA biosynthesis and SA-mediated immune response were significantly inhibited. In addition, we developed an electroporation-mediated transformation method for the genetic manipulation of E. quercicola. Inoculation of rubber tree leaves with EqIsc1-silenced E. quercicola strain induced SA-mediated immunity. We also detected the translocation of EqIsc1 into the plant cytosol during the interaction between E. quercicola and its host. Taken together, our results suggest that a powdery mildew effector functions as an ISC enzyme to hydrolyse isochorismate in the host cytosol, altering the SA biosynthesis and immune response.

摘要

专性活体营养型粉孢真菌侵染范围广泛,涉及许多具有重要经济价值的植物。这些真菌通常会向宿主组织中输送效应蛋白,以抑制植物免疫并维持感染。植物激素水杨酸(SA)是激活植物对病原体免疫的最重要信号之一。然而,粉孢真菌效应子如何与宿主 SA 信号相互作用还知之甚少。其他两种丝状病原体的异分支酸酶(ISC)效应子已被发现通过水解异分支酸来抑制宿主 SA 的生物合成,而异分支酸是植物细胞质中 SA 的主要前体。在这里,我们从橡胶树白粉病菌 Erysiphe quercicola 中鉴定出一种 ISC 效应子,命名为 EqIsc1。在 ISC 酶测定中,EqIsc1 在体外和转基因烟草 Nicotiana benthamiana 植物中通过将异分支酸转移到 2,3-二氢-2,3-二羟基苯甲酸中来显示 ISC 活性。在表达 EqIsc1 的转基因拟南芥中,SA 生物合成和 SA 介导的免疫反应明显受到抑制。此外,我们开发了一种用于 E. quercicola 遗传操作的电穿孔介导转化方法。用沉默了 EqIsc1 的 E. quercicola 菌株接种橡胶树叶片会诱导 SA 介导的免疫。我们还在 E. quercicola 与其宿主相互作用期间检测到 EqIsc1 向植物细胞质中的易位。总之,我们的研究结果表明,一种粉孢真菌效应子作为 ISC 酶在宿主细胞质中水解异分支酸,改变 SA 生物合成和免疫反应。

https://cdn.ncbi.nlm.nih.gov/pmc/blobs/13c8/11573735/b324c13b0df1/MPP-25-e70030-g002.jpg

文献AI研究员

20分钟写一篇综述,助力文献阅读效率提升50倍。

立即体验

用中文搜PubMed

大模型驱动的PubMed中文搜索引擎

马上搜索

文档翻译

学术文献翻译模型,支持多种主流文档格式。

立即体验