Suppr超能文献

呼吸道合胞病毒的一种新限制因子BST2/栓系蛋白的拮抗作用需要病毒NS1蛋白。

Antagonism of BST2/Tetherin, a new restriction factor of respiratory syncytial virus, requires the viral NS1 protein.

作者信息

Marougka Katherine, Judith Delphine, Jaouen Tristan, Blouquit-Laye Sabine, Cosentino Gina, Berlioz-Torrent Clarisse, Rameix-Welti Marie-Anne, Sitterlin Delphine

机构信息

Université Paris-Saclay, Université de Versailles St. Quentin, M3P, UMR 1173, INSERM, Versailles, France.

Université Paris Cité, Institut Cochin, INSERM, CNRS, Paris, France.

出版信息

PLoS Pathog. 2024 Nov 19;20(11):e1012687. doi: 10.1371/journal.ppat.1012687. eCollection 2024 Nov.

Abstract

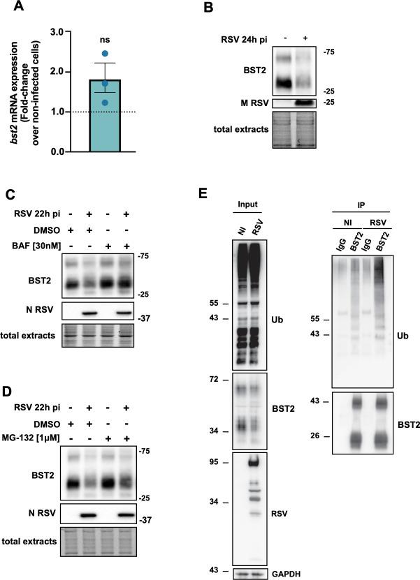
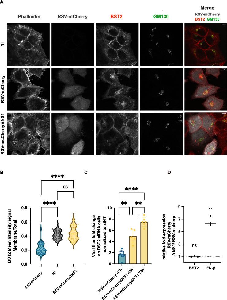
Human respiratory syncytial virus (RSV) is an enveloped RNA virus and the leading viral agent responsible for severe pediatric respiratory infections worldwide. Identification of cellular factors able to restrict viral infection is one of the key strategies used to design new drugs against infection. Here, we report for the first time that the cellular protein BST2/Tetherin (a widely known host antiviral molecule) behaves as a restriction factor of RSV infection. We showed that BST2 silencing resulted in a significant rise in viral production during multi-cycle infection, suggesting an inhibitory role during the late steps of RSV's multiplication cycle. Conversely, BST2 overexpression resulted in the decrease of the viral production. Furthermore, BST2 was found associated with envelope proteins and co-localized with viral filaments, suggesting that BST2 tethers RSV particles. Interestingly, RSV naturally downregulates cell surface and global BST2 expression, possibly through a mechanism dependent on ubiquitin. RSV's ability to enhance BST2 degradation was also validated in a model of differentiated cells infected by RSV. Additionally, we found that a virus deleted of NS1 is unable to downregulate BST2 and is significantly more susceptible to BST2 restriction compared to the wild type virus. Moreover, NS1 and BST2 interact in a co- immunoprecipitation experiment. Overall, our data support a model in which BST2 is a restriction factor against RSV infection and that the virus counteracts this effect by limiting the cellular factor's expression through a mechanism involving the viral protein NS1.

摘要

人呼吸道合胞病毒(RSV)是一种有包膜的RNA病毒,是全球范围内导致严重小儿呼吸道感染的主要病毒病原体。鉴定能够限制病毒感染的细胞因子是设计抗感染新药的关键策略之一。在此,我们首次报道细胞蛋白BST2/栓系蛋白(一种广为人知的宿主抗病毒分子)可作为RSV感染的限制因子。我们发现,在多轮感染期间,BST2沉默导致病毒产生显著增加,这表明其在RSV增殖周期后期发挥抑制作用。相反,BST2过表达导致病毒产生减少。此外,发现BST2与包膜蛋白相关,并与病毒丝共定位,这表明BST2可栓系RSV颗粒。有趣的是,RSV天然下调细胞表面和整体BST2表达,可能是通过一种依赖泛素的机制。在RSV感染的分化细胞模型中也验证了RSV增强BST2降解的能力。此外,我们发现缺失NS1的病毒无法下调BST2,与野生型病毒相比,其对BST2限制的敏感性显著更高。此外,在共免疫沉淀实验中NS1和BST2相互作用。总体而言,我们的数据支持这样一种模型,即BST2是对抗RSV感染的限制因子,而该病毒通过一种涉及病毒蛋白NS1的机制限制细胞因子的表达来抵消这种作用。

https://cdn.ncbi.nlm.nih.gov/pmc/blobs/a628/11614281/c5f2cb7536fd/ppat.1012687.g001.jpg

文献AI研究员

20分钟写一篇综述,助力文献阅读效率提升50倍。

立即体验

用中文搜PubMed

大模型驱动的PubMed中文搜索引擎

马上搜索

文档翻译

学术文献翻译模型,支持多种主流文档格式。

立即体验