Suppr超能文献

Rab7a是一种TPC2活性增强剂,通过调节GSK3β/β-连环蛋白/MITF轴来调控黑色素瘤进展。

Rab7a is an enhancer of TPC2 activity regulating melanoma progression through modulation of the GSK3β/β-Catenin/MITF-axis.

作者信息

Abrahamian Carla, Tang Rachel, Deutsch Rebecca, Ouologuem Lina, Weiden Eva-Maria, Kudrina Veronika, Blenninger Julia, Rilling Julia, Feldmann Colin, Kuss Solveig, Stepanov Youli, Rosato Anna Scotto, Calvo Guadalupe T, Soengas Maria S, Mayr Doris, Fröhlich Thomas, Gudermann Thomas, Biel Martin, Wahl-Schott Christian, Chen Cheng-Chang, Bartel Karin, Grimm Christian

机构信息

Walther Straub Institute of Pharmacology and Toxicology, Faculty of Medicine, Ludwig-Maximilians-University, Munich, Germany.

Department of Cardiology, German Heart Centre Munich, Technical University of Munich, Munich, Germany.

出版信息

Nat Commun. 2024 Nov 19;15(1):10008. doi: 10.1038/s41467-024-54324-9.

Abstract

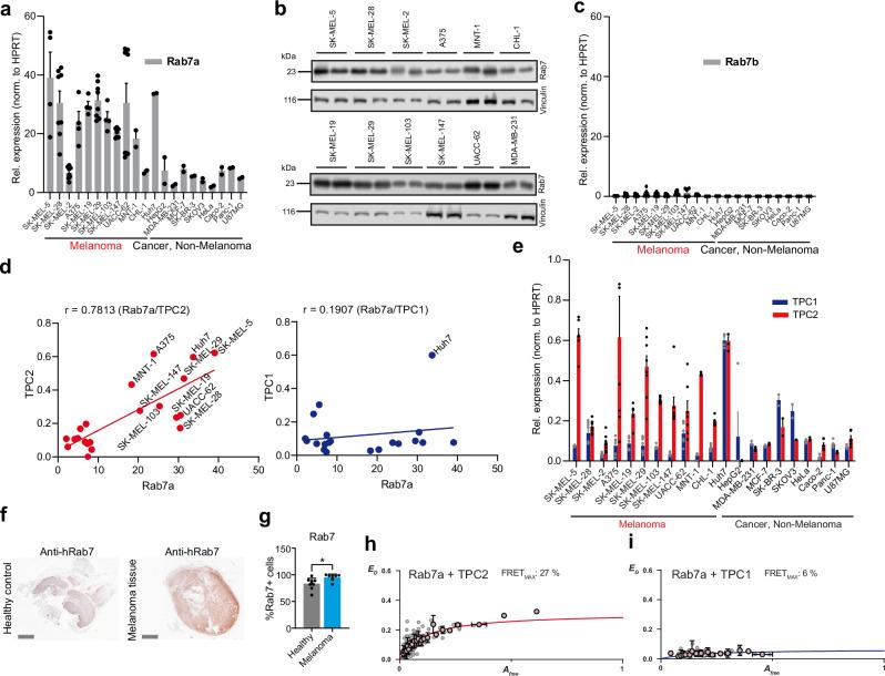
Melanoma arising from pigment-producing melanocytes is the deadliest form of skin cancer. Extensive ultraviolet light exposure is a major cause of melanoma and individuals with low levels of melanin are at particular risk. Humans carrying gain-of-function polymorphisms in the melanosomal/endolysosomal two-pore cation channel TPC2 present with hypopigmentation, blond hair, and albinism. Loss of TPC2 is associated with decreased cancer/melanoma proliferation, migration, invasion, tumor growth and metastasis formation, and TPC2 depleted melanoma cells show increased levels of melanin. How TPC2 activity is controlled in melanoma and the downstream molecular effects of TPC2 activation on melanoma development remain largely elusive. Here we show that the small GTPase Rab7a strongly enhances the activity of TPC2 and that effects of TPC2 on melanoma hallmarks, in vitro and in vivo strongly depend on the presence of Rab7a, which controls TPC2 activity to modulate GSK3β, β-Catenin, and MITF, a major regulator of melanoma development and progression.

摘要

由产生色素的黑素细胞引发的黑色素瘤是最致命的皮肤癌形式。大量紫外线照射是黑色素瘤的主要成因,黑色素水平较低的个体尤其危险。在黑素体/内溶酶体双孔阳离子通道TPC2中携带功能获得性多态性的人类会出现色素沉着不足、金发和白化病症状。TPC2的缺失与癌症/黑色素瘤的增殖、迁移、侵袭、肿瘤生长和转移形成减少有关,TPC2缺失的黑色素瘤细胞显示黑色素水平增加。在黑色素瘤中TPC2的活性是如何被控制的,以及TPC2激活对黑色素瘤发展的下游分子效应在很大程度上仍然不清楚。在这里,我们表明小GTP酶Rab7a强烈增强TPC2的活性,并且TPC2对黑色素瘤特征的影响,在体外和体内都强烈依赖于Rab7a的存在,Rab7a控制TPC2的活性以调节GSK3β、β-连环蛋白和MITF,后者是黑色素瘤发展和进展的主要调节因子。

https://cdn.ncbi.nlm.nih.gov/pmc/blobs/bdce/11576762/6f8e8ff1faac/41467_2024_54324_Fig1_HTML.jpg

文献AI研究员

20分钟写一篇综述,助力文献阅读效率提升50倍。

立即体验

用中文搜PubMed

大模型驱动的PubMed中文搜索引擎

马上搜索

文档翻译

学术文献翻译模型,支持多种主流文档格式。

立即体验