Suppr超能文献

实现对Cdc42稳态调节剂的系统鉴定和功能分析。

Enabling systemic identification and functionality profiling for Cdc42 homeostatic modulators.

作者信息

Malasala Satyaveni, Azimian Fereshteh, Chen Yan-Hua, Twiss Jeffery L, Boykin Christi, Akhtar Shayan Nik, Lu Qun

机构信息

Department of Chemistry and Biochemistry, College of Arts and Sciences, University of South Carolina, Columbia, SC, USA.

Department of Anatomy and Cell Biology, The Brody School of Medicine, East Carolina University, Greenville, NC, USA.

出版信息

Commun Chem. 2024 Nov 19;7(1):271. doi: 10.1038/s42004-024-01352-7.

Abstract

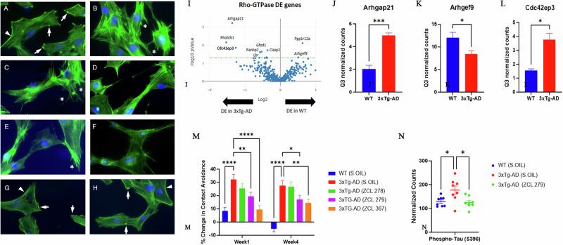
Maintaining body homeostasis is the ultimate key to health. There are rich resources of bioactive materials for the functionality of homeostatic modulators (HMs) from both natural and synthetic chemical repertories. HMs are powerful modern therapeutics for human diseases including neuropsychiatric diseases, mental disorders, and drug addiction (e.g. Buspirone and benzodiazepines). However, the identification of therapeutic HMs are often unpredictable and limited to membrane protein receptors and ion channels. Based on a serendipitously encountered small molecule ZCL278 with partial agonist (PA) profile as a model compound, the Mant-GTP fluorophore-based Cdc42-GEF (guanine nucleotide exchange factor) screening uncovered a near holistic spectrum of HMs for Cdc42, a cytoplasmic small GTPase in the Ras superfamily. We categorized these HMs as functionally distinct, with some previously understudied classes: Class I-competitive PAs, Class II-hormetic agonists, Class III-bona fide inhibitors, Class IV-bona fide activators, and Class V-ligand-enhanced agonists. The model HMs elicited striking biological functionalities in modulating bradykinin activation of Cdc42 signaling as well as actin remodeling while they ameliorated Alzheimer's disease-like social behavior in mouse model. Furthermore, molecular structural modeling analyses led to the concept of preferential binding pocket order (PBPO) for profiling HMs that target Cdc42 complexed with intersectin (ITSN), a GEF selectively activating Cdc42. Remarkably, the PBPO enabled a prediction of HM class that mimics the pharmacological functionality. Therefore, our study highlights a model path to actively capture different classes of HM to broaden therapeutic landscape.

摘要

维持身体内稳态是健康的终极关键。无论是天然还是合成化学库中,都有丰富的生物活性物质资源可用于内稳态调节剂(HM)的功能。HM是治疗包括神经精神疾病、精神障碍和药物成瘾(如丁螺环酮和苯二氮䓬类药物)等人类疾病的强大现代疗法。然而,治疗性HM的鉴定往往不可预测,且仅限于膜蛋白受体和离子通道。基于偶然发现的具有部分激动剂(PA)特征的小分子ZCL278作为模型化合物,基于Mant-GTP荧光团的Cdc42-鸟嘌呤核苷酸交换因子(GEF)筛选揭示了Ras超家族中一种细胞质小GTP酶Cdc42的近乎完整的HM谱。我们将这些HM分类为功能不同的类别,其中一些类别此前研究较少:I类——竞争性PA、II类——促有丝分裂激动剂、III类——真正的抑制剂、IV类——真正的激活剂和V类——配体增强激动剂。模型HM在调节缓激肽激活Cdc42信号以及肌动蛋白重塑方面引发了显著的生物学功能,同时改善了小鼠模型中类似阿尔茨海默病的社会行为。此外,分子结构建模分析导致了针对与选择性激活Cdc42的GEF相交蛋白(ITSN)复合的Cdc42的HM谱分析的优先结合口袋顺序(PBPO)概念。值得注意的是,PBPO能够预测模拟药理功能的HM类别。因此,我们的研究突出了一条积极捕获不同类别的HM以拓宽治疗前景的模型路径。

https://cdn.ncbi.nlm.nih.gov/pmc/blobs/f067/11577034/d8c3114fecf2/42004_2024_1352_Fig1_HTML.jpg

文献AI研究员

20分钟写一篇综述,助力文献阅读效率提升50倍。

立即体验

用中文搜PubMed

大模型驱动的PubMed中文搜索引擎

马上搜索

文档翻译

学术文献翻译模型,支持多种主流文档格式。

立即体验