Suppr超能文献

基于网络药理学和分子对接预测吲哚-3-乙酸在卵巢储备功能减退中的治疗作用及潜在机制。

Predicting the therapeutic role and potential mechanisms of Indole-3-acetic acid in diminished ovarian reserve based on network pharmacology and molecular docking.

机构信息

Lanzhou University, Chengguan District, No. 222 Tian Shui South Road, Lanzhou, Gansu, 730000, People's Republic of China.

The First School of Clinical Medicine, Lanzhou University, Chengguan District, No. 1, Dong Gang Xi Road, Lanzhou, Gansu, 730000, People's Republic of China.

出版信息

Hereditas. 2024 Nov 21;161(1):47. doi: 10.1186/s41065-024-00348-6.

Abstract

BACKGROUND

Indole-3-acetic acid (IAA), an indole analog produced by intestinal microorganisms metabolizing tryptophan, has anti-inflammatory and antioxidant properties and thus has potential applications in ovarian protection, although the exact mechanism is unknown. The present study preliminarily investigated the pharmacological mechanism of IAA in alleviating diminished ovarian reserve (DOR) by network pharmacology and molecular docking.

METHODS

Relevant target proteins of IAA were searched in SwissTargetPrediction, PharmMapper, TargetNet, BATMAN-TCM, and SuperPred databases. The potential targets of DOR were obtained from GeneCards, DisGenet, OMIM, and Drugbank databases. Both common targets were then imported into the String website to construct a PPI network, and these targets were analyzed for GO and KEGG enrichment. Finally, we utilized molecular docking to validate the possible binding conformations between IAA and the candidate targets. We used in vitro experiments to preliminarily investigate the effects of IAA on DOR.

RESULTS

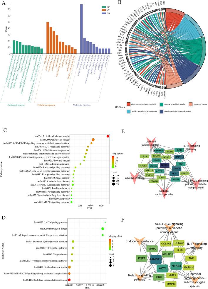
We obtained 88 potential targets for IAA and DOR interaction. We received 16 pivotal targets by constructed protein interaction screening. KEGG enrichment analysis mainly included the AGE-RAGE signaling pathway, IL-17 signaling pathway, Chemical carcinogenesis-reactive oxygen species in diabetic complications, etc. GO functional analysis showed that IAA treatment of DOR may involve biological processes such as response to external stimuli, hypoxia, gene expression, and regulation of enzyme activity. Molecular docking and in vitro experiments further revealed the potential effects of IAA on MMP2, TNF-α, AKT1, HSP90AA1, and NF-κ B.

CONCLUSION

We preliminarily revealed the potential protective effects of IAA against DOR through multiple targets and pathways, which provides a new research strategy for the molecular mechanism of IAA to alleviate DOR in the future. However, further studies need to demonstrate whether IAA can be used as a compound to prevent and treat DOR.

摘要

背景

吲哚-3-乙酸(IAA)是肠道微生物代谢色氨酸产生的一种吲哚类似物,具有抗炎和抗氧化特性,因此在卵巢保护方面具有应用潜力,但其确切机制尚不清楚。本研究采用网络药理学和分子对接技术初步探讨了 IAA 缓解卵巢储备功能减退(DOR)的药理机制。

方法

在 SwissTargetPrediction、PharmMapper、TargetNet、BATMAN-TCM 和 SuperPred 数据库中搜索 IAA 的相关靶蛋白。从 GeneCards、DisGenet、OMIM 和 Drugbank 数据库中获取 DOR 的潜在靶标。然后将两个共同的靶标导入 String 网站构建 PPI 网络,并对这些靶标进行 GO 和 KEGG 富集分析。最后,我们利用分子对接验证 IAA 与候选靶标之间可能的结合构象。我们使用体外实验初步研究了 IAA 对 DOR 的影响。

结果

我们获得了 88 个 IAA 与 DOR 相互作用的潜在靶标。通过构建蛋白质相互作用筛选,我们获得了 16 个关键靶标。KEGG 富集分析主要包括 AGE-RAGE 信号通路、IL-17 信号通路、化学致癌作用-糖尿病并发症中的活性氧等。GO 功能分析表明,IAA 治疗 DOR 可能涉及对外界刺激、缺氧、基因表达和酶活性调节等生物过程的反应。分子对接和体外实验进一步揭示了 IAA 对 MMP2、TNF-α、AKT1、HSP90AA1 和 NF-κB 的潜在作用。

结论

本研究初步揭示了 IAA 通过多个靶标和途径对 DOR 的潜在保护作用,为今后研究 IAA 缓解 DOR 的分子机制提供了新的研究策略。但是,还需要进一步的研究来证明 IAA 是否可以作为一种化合物来预防和治疗 DOR。

https://cdn.ncbi.nlm.nih.gov/pmc/blobs/2407/11580193/9b8f87172b7c/41065_2024_348_Fig1_HTML.jpg

文献AI研究员

20分钟写一篇综述,助力文献阅读效率提升50倍。

立即体验

用中文搜PubMed

大模型驱动的PubMed中文搜索引擎

马上搜索

文档翻译

学术文献翻译模型,支持多种主流文档格式。

立即体验