Suppr超能文献

FBXL16:通过淀粉样前体蛋白的泛素化依赖性降解对阿尔茨海默病神经炎症和认知的新型调节因子

FBXL16: a new regulator of neuroinflammation and cognition in Alzheimer's disease through the ubiquitination-dependent degradation of amyloid precursor protein.

作者信息

Qu Liqun, Tang Yong, Wu Jianhui, Yun Xiaoyun, Lo Hang Hong, Song Linlin, Wang Xingxia, Wang Huimiao, Zhang Ruilong, Liu Menghan, Wang Cairen, Ng Jerome P L, Fu Xianjun, Wong Io Nam, Wong Vincent Kam Wai, Law Betty Yuen Kwan

机构信息

Dr. Neher's Biophysics Laboratory for Innovative Drug Discovery, State Key Laboratory of Quality Research in Chinese Medicine, Macau University of Science and Technology, Macau S.A.R, Avenida Wai Long, Macau, 999078, China.

Research Institute for Marine Traditional Chinese Medicine, Key Laboratory of Marine Traditional Chinese Medicine in Shandong Universities, Shandong Engineering and Technology Research Center on Omics of Traditional Chinese Medicine, Shandong University of Traditional Chinese Medicine, Jinan, 250355, China.

出版信息

Biomark Res. 2024 Nov 21;12(1):144. doi: 10.1186/s40364-024-00691-w.

Abstract

BACKGROUND

Activating the ubiquitin-proteasome system to dismantle disease- related proteins such as tau, β-amyloid, APP, and α-synuclein is an important focus in the research of neurodegenerative proteinopathy. By analyzing the serum RNA extracted from wild-type and Alzheimer's disease (AD) transgenic mice at different ages (4, 8, and 12 months), this study revealed a new protective role of FBXL16 in AD, primarily through facilitating the degradation of disease-related proteins via the ubiquitin proteasome system.

METHODS

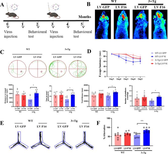
Proteomic analysis were conducted using protein lysates from HEK293 cells overexpressing FBXL16 to identify potential interacting proteins that interact with FBXL16. Subsequent experiments demonstrated that FBXL16 promotes the proteasomal degradation of the APP protein, as evidenced by co-immunoprecipitation with MG132 and cycloheximide (CHX), immunohistochemistry (IHC) and immunocytochemistry (ICC). Memory and cognitive improvements were observed in 3×Tg AD mice through the use of a lentivirus-mediated approach to generate a brain-specific AD mouse model overexpressing FBXL16 via stereotaxic injection. Furthermore, a brain-specific conditional knockout (cko) FBXL16 mouse model was generated and employed to further confirm the functional role of FBXL 16 in AD via various behavioral tests including Morris water maze and Y-maze.

RESULTS

The level of FBXL16 in the brains of transgenic APP/PSEN mice with AD decreased with age. Accelerated degradation of APP was observed when FBXL16 was overexpressed in the hippocampi of these AD mice via a lentivirus. This process led to notable improvements in cognitive impairments and reductions in neuroinflammation. Further studies using proteomics and bioinformatics techniques identified transcription factors and binding proteins associated with FBXL16, providing deeper insights into the potential role of FBXL16 in the regulation of AD. Finally, the in vivo effects of FBXL16 deficiency were further substantiated in cko mice, which overexpress Aβ but specifically lack FBXL16 in the brain region.

CONCLUSIONS

These findings suggest that FBXL16 could be a new regulator of AD. These findings provide a foundation for further research into drug development and potential therapeutic strategies to combat other related neurodegenerative proteinopathies.

摘要

背景

激活泛素 - 蛋白酶体系统以拆解与疾病相关的蛋白质,如tau蛋白、β - 淀粉样蛋白、淀粉样前体蛋白(APP)和α - 突触核蛋白,是神经退行性蛋白病研究的一个重要焦点。通过分析从不同年龄(4、8和12个月)的野生型和阿尔茨海默病(AD)转基因小鼠中提取的血清RNA,本研究揭示了FBXL16在AD中的一种新的保护作用,主要是通过泛素蛋白酶体系统促进与疾病相关蛋白质的降解。

方法

使用过表达FBXL16的HEK293细胞的蛋白质裂解物进行蛋白质组学分析,以鉴定与FBXL16相互作用的潜在相互作用蛋白。随后的实验表明,FBXL16促进APP蛋白的蛋白酶体降解,与MG132和环己酰亚胺(CHX)的共免疫沉淀、免疫组织化学(IHC)和免疫细胞化学(ICC)证明了这一点。通过使用慢病毒介导的方法,通过立体定向注射在大脑中生成过表达FBXL16的脑特异性AD小鼠模型,在3×Tg AD小鼠中观察到记忆和认知改善。此外,构建并使用脑特异性条件性敲除(cko)FBXL16小鼠模型,通过包括莫里斯水迷宫和Y迷宫在内的各种行为测试进一步证实FBXL16在AD中的功能作用。

结果

患有AD的转基因APP/PSEN小鼠大脑中FBXL16的水平随年龄下降。当通过慢病毒在这些AD小鼠的海马中过表达FBXL16时,观察到APP的降解加速。这一过程导致认知障碍显著改善和神经炎症减轻。使用蛋白质组学和生物信息学技术的进一步研究确定了与FBXL16相关的转录因子和结合蛋白,为深入了解FBXL16在AD调节中的潜在作用提供了依据。最后,在脑区域过表达Aβ但特异性缺乏FBXL16的cko小鼠中进一步证实了FBXL16缺乏的体内效应。

结论

这些发现表明FBXL16可能是AD的一种新的调节因子。这些发现为进一步研究药物开发以及对抗其他相关神经退行性蛋白病的潜在治疗策略奠定了基础。

https://cdn.ncbi.nlm.nih.gov/pmc/blobs/6715/11580471/4f8d977dd85a/40364_2024_691_Fig1_HTML.jpg

文献AI研究员

20分钟写一篇综述,助力文献阅读效率提升50倍。

立即体验

用中文搜PubMed

大模型驱动的PubMed中文搜索引擎

马上搜索

文档翻译

学术文献翻译模型,支持多种主流文档格式。

立即体验