Suppr超能文献

患者来源的GBA1帕金森病中脑类器官中路易病理形成。

Lewy pathology formation in patient-derived GBA1 Parkinson's disease midbrain organoids.

作者信息

Frattini Emanuele, Faustini Gaia, Lopez Gianluca, Carsana Emma Veronica, Tosi Mattia, Trezzi Ilaria, Magni Manuela, Soldà Giulia, Straniero Letizia, Facchi Daniele, Samarani Maura, Martá-Ariza Mitchell, De Luca Chiara Maria Giulia, Vezzoli Elena, Pittaro Alessandra, Stepanyan Astghik, Silipigni Rosamaria, Rosety Isabel, Schwamborn Jens C, Sardi Sergio Pablo, Moda Fabio, Corti Stefania, Comi Giacomo P, Blandini Fabio, Tritsch Nicolas X, Bortolozzi Mario, Ferrero Stefano, Cribiù Fulvia Milena, Wisniewski Thomas, Asselta Rosanna, Aureli Massimo, Bellucci Arianna, Di Fonzo Alessio

机构信息

Neurology Unit, IRCCS Foundation Ca' Granda Ospedale Maggiore Policlinico, Milan 20122, Italy.

Department of Molecular and Translational Medicine, University of Brescia, Brescia 25123, Italy.

出版信息

Brain. 2025 Apr 3;148(4):1242-1257. doi: 10.1093/brain/awae365.

Abstract

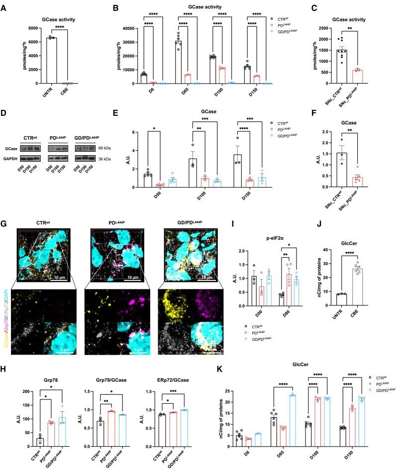
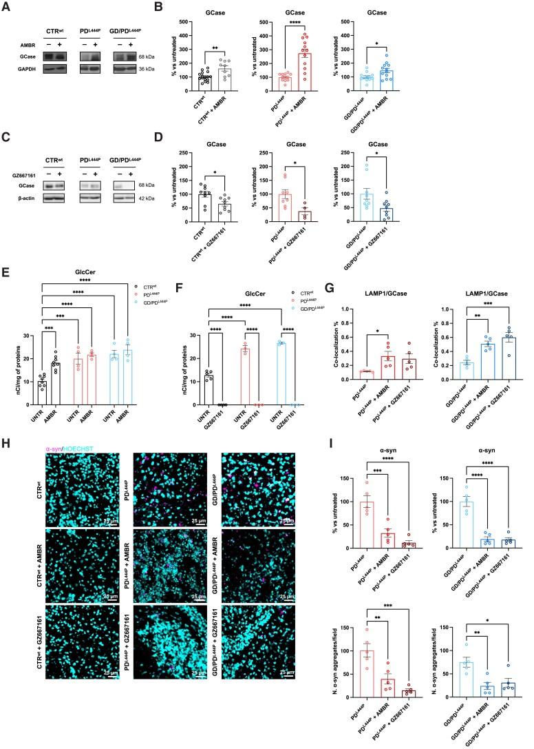
Fibrillary aggregation of α-synuclein in Lewy body inclusions and nigrostriatal dopaminergic neuron degeneration define Parkinson's disease neuropathology. Mutations in GBA1, encoding glucocerebrosidase, are the most frequent genetic risk factor for Parkinson's disease. However, the lack of reliable experimental models able to reproduce key neuropathological signatures has hampered clarification of the link between mutant glucocerebrosidase and Parkinson's disease pathology. Here, we describe an innovative protocol for the generation of human induced pluripotent stem cell-derived midbrain organoids containing dopaminergic neurons with nigral identity that reproduce characteristics of advanced maturation. When applied to patients with GBA1-related Parkinson's disease, this method enabled the differentiation of midbrain organoids recapitulating dopaminergic neuron loss and fundamental features of Lewy pathology observed in human brains, including the generation of α-synuclein fibrillary aggregates with seeding activity that also propagate pathology in healthy control organoids. Concurrently, we found that the retention of mutant glucocerebrosidase in the endoplasmic reticulum and increased levels of its substrate, glucosylceramide, are determinants of α-synuclein aggregation into Lewy body-like inclusions, and the reduction of glucocerebrosidase activity accelerated α-synuclein pathology by promoting fibrillary α-synuclein deposition. Finally, we demonstrated the efficacy of ambroxol and GZ667161 (two modulators of the glucocerebrosidase pathway in clinical development for the treatment of GBA1-related Parkinson's disease) in reducing α-synuclein pathology in this model, supporting the use of midbrain organoids as a relevant preclinical platform for investigational drug screening.

摘要

路易小体包涵体中α-突触核蛋白的纤维状聚集以及黑质纹状体多巴胺能神经元变性是帕金森病神经病理学的特征。编码葡萄糖脑苷脂酶的GBA1基因突变是帕金森病最常见的遗传风险因素。然而,缺乏能够重现关键神经病理学特征的可靠实验模型阻碍了对突变型葡萄糖脑苷脂酶与帕金森病病理学之间联系的阐明。在此,我们描述了一种创新方案,用于生成源自人诱导多能干细胞的中脑类器官,其中含有具有黑质特征的多巴胺能神经元,这些神经元重现了晚期成熟的特征。当应用于与GBA1相关的帕金森病患者时,该方法能够使中脑类器官分化,重现多巴胺能神经元丢失以及在人脑中观察到的路易病理的基本特征,包括产生具有播种活性的α-突触核蛋白纤维状聚集体,这些聚集体还能在健康对照类器官中传播病理。同时,我们发现突变型葡萄糖脑苷脂酶在内质网中的滞留及其底物葡萄糖神经酰胺水平的升高是α-突触核蛋白聚集形成路易小体样包涵体的决定因素,而葡萄糖脑苷脂酶活性的降低通过促进纤维状α-突触核蛋白沉积加速了α-突触核蛋白病理学。最后,我们证明了氨溴索和GZ667161(两种正在临床开发中用于治疗与GBA1相关的帕金森病的葡萄糖脑苷脂酶途径调节剂)在该模型中减少α-突触核蛋白病理学方面的功效,支持将中脑类器官用作研究性药物筛选的相关临床前平台。

https://cdn.ncbi.nlm.nih.gov/pmc/blobs/40ba/11967528/cf1973bfaedb/awae365f1.jpg

文献AI研究员

20分钟写一篇综述,助力文献阅读效率提升50倍。

立即体验

用中文搜PubMed

大模型驱动的PubMed中文搜索引擎

马上搜索

文档翻译

学术文献翻译模型,支持多种主流文档格式。

立即体验