Suppr超能文献

猕猴鞘内注射抗Nogo-A抗体:药代动力学、组织穿透及靶点相互作用

Intrathecal administration of Anti-Nogo-A antibody in macaque monkeys: Pharmacokinetics, tissue penetration and target interaction.

作者信息

Kunz Pascal B, Maurer Michael A, Vollmer Jannik, Machacek Matthias, Weinmann Oliver, Klisic Jelena, Schwab Martin E

机构信息

NovaGo Therapeutics AG, 8952 Zurich-Schlieren, Switzerland.

LYO-X AG, 4051 Basel, Switzerland.

出版信息

Neurotherapeutics. 2025 Mar;22(2):e00484. doi: 10.1016/j.neurot.2024.e00484. Epub 2024 Nov 20.

Abstract

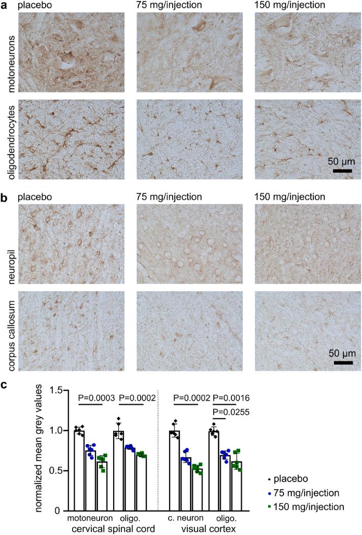
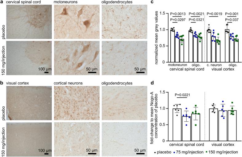
Intrathecal drug administration represents a promising method to deliver biologics effectively to the central nervous system (CNS). However, little is known about the tolerability and pharmacokinetics of intrathecally applied antibodies. Hence, the focus of this study was to evaluate the toxicity, pharmacokinetic, and pharmacodynamic properties of an intrathecally administered human monoclonal antibody against the growth inhibitory CNS membrane protein Nogo-A in the non-human primate (NHP). The antibody was repeatedly injected into the lumbar cerebrospinal fluid (CSF) sack of NHPs, Macaca fascicularis (N ​= ​18), at three dose levels (placebo, 75 and 150 ​mg antibody/injection, n ​= ​6/group). CSF and serum samples were collected for pharmacokinetic analysis. The health status was constantly monitored to detect any treatment-related abnormalities. After sacrifice, the CNS tissues were evaluated by immunohistochemistry and biochemistry to study the antibody distribution and target interaction in the spinal cord and brain. No treatment-related side effects were observed, and the treatment was well tolerated by NHPs. After administration, the antibody was rapidly cleared from the CSF with a half-life of 6.4 ​h and accumulated in the serum where it showed a half-life of 13.7 days. The antibody distributed over the spinal cord and brain, penetrated into the CNS parenchyma where it bound to Nogo-A expressing neurons and oligodendrocytes, and induced significant (P ​< ​0.05) downregulation of the target antigen Nogo-A. Collectively, these results support the direct administration of therapeutic antibodies into the CSF and are of relevance for the antibody-based therapeutics currently in development for different CNS diseases.

摘要

鞘内给药是一种将生物制剂有效递送至中枢神经系统(CNS)的有前景的方法。然而,对于鞘内应用抗体的耐受性和药代动力学知之甚少。因此,本研究的重点是评估在非人灵长类动物(NHP)中鞘内注射抗生长抑制性CNS膜蛋白Nogo - A的人单克隆抗体的毒性、药代动力学和药效学特性。将该抗体以三个剂量水平(安慰剂、75和150 mg抗体/注射,每组n = 6)反复注射到食蟹猴(N = 18)的腰段脑脊液(CSF)囊中。收集CSF和血清样本进行药代动力学分析。持续监测健康状况以检测任何与治疗相关的异常情况。处死后,通过免疫组织化学和生物化学评估CNS组织,以研究抗体在脊髓和脑中的分布以及与靶点的相互作用。未观察到与治疗相关的副作用,NHP对该治疗耐受性良好。给药后,抗体从CSF中迅速清除,半衰期为6.4小时,并在血清中蓄积,其半衰期为13.7天。抗体分布于脊髓和脑,穿透进入CNS实质,与表达Nogo - A的神经元和少突胶质细胞结合,并诱导靶抗原Nogo - A显著下调(P < 0.05)。总体而言,这些结果支持将治疗性抗体直接注入CSF,并且与目前正在开发的用于不同CNS疾病的基于抗体的疗法相关。

https://cdn.ncbi.nlm.nih.gov/pmc/blobs/b035/12014330/4c9dbbaca54f/gr1.jpg

文献AI研究员

20分钟写一篇综述,助力文献阅读效率提升50倍。

立即体验

用中文搜PubMed

大模型驱动的PubMed中文搜索引擎

马上搜索

文档翻译

学术文献翻译模型,支持多种主流文档格式。

立即体验