Suppr超能文献

γδ T细胞介导的肿瘤免疫受到STING和TGF-β信号通路的严格调控。

γδ T Cell-mediated Tumor Immunity is Tightly Regulated by STING and TGF-β Signaling Pathways.

作者信息

Luo Jing, Wang Shengli, Yang Quanli, Fu Qianqian, Zhu Chuyun, Li Tao, Yang Shuxian, Zhao Yin, Guo Rong, Ben Xiaosong, Zheng Yuzhen, Li Sitao, Yang Guang, Zhang Hongru, Xiao Hui, Jiang Zhengfan, Yan Nan, Kabelitz Dieter, Sun Guodong, Granot Zvi, Lu Ligong, You Fuping, Hao Jianlei, Yin Zhinan

机构信息

Guangdong Provincial Key Laboratory of Tumor Interventional Diagnosis and Treatment, Zhuhai Institute of Translational Medicine, Zhuhai People's Hospital Affiliated with Jinan University, Jinan University, Zhuhai, 519000, P. R. China.

State Key Laboratory of Bioactive Molecules and Druggability Assessment, The Biomedical Translational Research Institute, Health Science Center (School of Medicine), Jinan University, Guangzhou, 510632, P. R. China.

出版信息

Adv Sci (Weinh). 2025 Jan;12(2):e2404432. doi: 10.1002/advs.202404432. Epub 2024 Nov 21.

Abstract

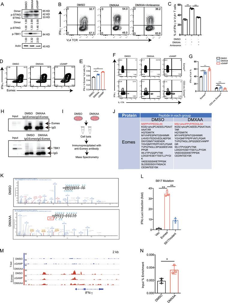
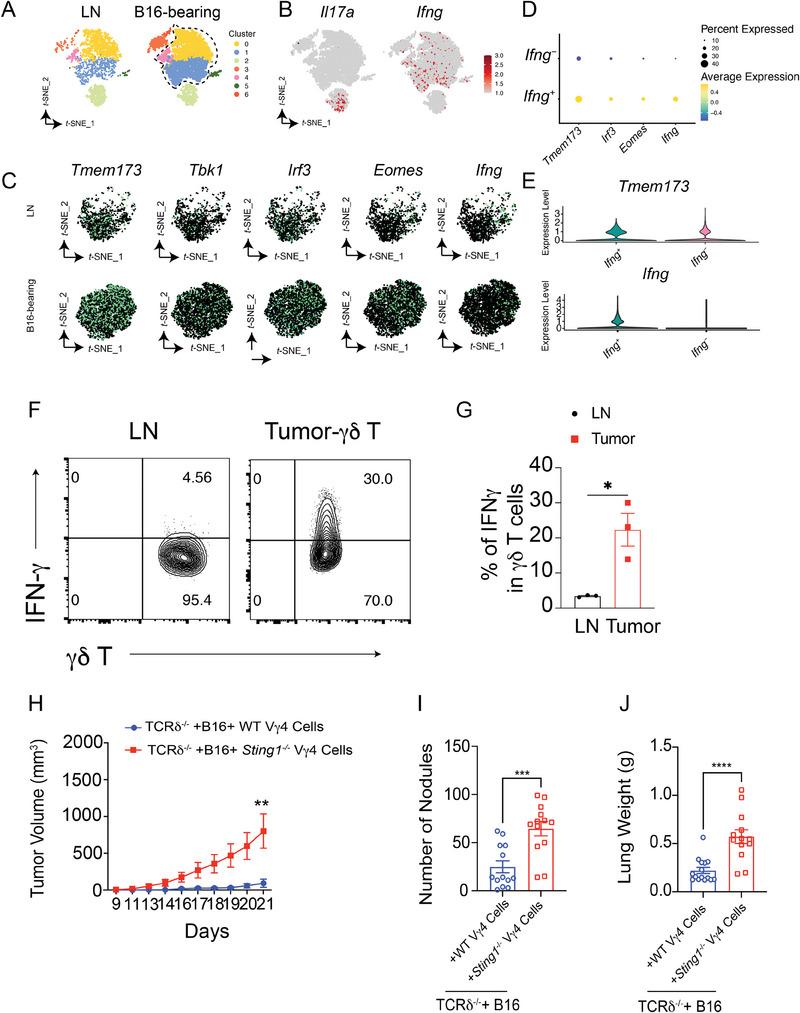
The STING pathway plays a critical role in tumor immunosurveillance. However, the precise mechanisms by which STING regulates gamma delta (γδ) T cell function during tumor progression remain unclear. Herein, we find that tumor-derived cyclic GMP-AMP (cGAMP) activates a distinct STING pathway by inducing TBK1-mediated phosphorylation of Eomes in γδ T cells during the early stage of tumor development is demonstrated. This activation leads to interferon-gamma (IFN-γ) production and consequent tumor surveillance. However, at advanced stages of tumor progression, the accumulation of immune-suppressive cytokine transforming growth factor-beta (TGF-β) downregulates STING levels, compromising the function of γδ T cells. Notably, the synergism between TGF-β inhibition and STING agonists effectively counteracts the immunosuppressive tumor microenvironment, thereby augmenting the antitumoral effects of γδ T cells. These findings present a novel mechanism involving STING-mediated IFN-γ production in γδ T cells and hold significant implications for the development of potent immunotherapeutic approaches against cancer.

摘要

STING通路在肿瘤免疫监视中起关键作用。然而,在肿瘤进展过程中STING调节γδ T细胞功能的确切机制仍不清楚。在此,我们发现肿瘤来源的环磷酸鸟苷-腺苷酸(cGAMP)通过在肿瘤发展早期诱导TBK1介导的γδ T细胞中Eomes磷酸化,激活了一条独特的STING通路。这种激活导致γ干扰素(IFN-γ)产生并进而进行肿瘤监视。然而,在肿瘤进展的晚期,免疫抑制细胞因子转化生长因子-β(TGF-β)的积累下调了STING水平,损害了γδ T细胞的功能。值得注意的是,TGF-β抑制与STING激动剂之间的协同作用有效地对抗了免疫抑制性肿瘤微环境,从而增强了γδ T细胞的抗肿瘤作用。这些发现提出了一种涉及STING介导的γδ T细胞中IFN-γ产生的新机制,对开发有效的癌症免疫治疗方法具有重要意义。

https://cdn.ncbi.nlm.nih.gov/pmc/blobs/8db8/11727375/b0016b2a80b6/ADVS-12-2404432-g007.jpg

文献AI研究员

20分钟写一篇综述,助力文献阅读效率提升50倍。

立即体验

用中文搜PubMed

大模型驱动的PubMed中文搜索引擎

马上搜索

文档翻译

学术文献翻译模型,支持多种主流文档格式。

立即体验