Suppr超能文献

厚朴麻黄汤对慢性阻塞性肺疾病小鼠模型的治疗作用及机制研究

Investigation of the therapeutic effects and mechanisms of Houpo Mahuang Decoction on a mouse model of chronic obstructive pulmonary disease.

作者信息

Li Shanlan, Dai Ziqi, Zhang Tong, Guo Zhuoqian, Gao Feng, Cheng Xuehao, An Jin, Lin Yixuan, Xiong Xiaomin, Wang Nan, Jiang Guanghui, Xu Bing, Lei Haimin

机构信息

School of Chinese Pharmacy, Beijing University of Chinese Medicine, Beijing, China.

Aimin Pharmaceutical Group, Henan, China.

出版信息

Front Pharmacol. 2024 Nov 7;15:1448069. doi: 10.3389/fphar.2024.1448069. eCollection 2024.

Abstract

BACKGROUND

With a growing global population affected by Chronic Obstructive Pulmonary Disease (COPD), the traditional Chinese herbal formula Houpo Mahuang Decoction (HPMHD) has been used for centuries to address respiratory ailments. While studies have demonstrated the therapeutic benefits of HPMHD in COPD, the effective active ingredients, potential targets, and molecular mechanisms underlying its effectiveness remained unclear.

METHODS

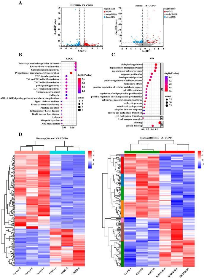
The mechanisms of action of certain HPMHD components, targets, and pathways for the treatment of COPD were predicted using a network pharmacology method. We induced a COPD mouse model using porcine pancreatic elastase and evaluated the pathological changes and healing processes through HE and Masson staining. Immunofluorescence was used to assess the levels of IL-6 and TNF-ɑ. RNA-Seq analysis was conducted to identify differentially expressed genes (DEGs) in the lungs of normal, control, and treated mice, revealing the biological pathways enriched by HPMHD in COPD treatment. Finally, the expression of DEGs was verified using Western blotting and RT-qPCR.

RESULTS

HPMHD effectively alleviated pathological symptoms and improved COPD in mice by modulating the IL-17 signaling pathway. Treatment with HPMHD improved lung morphology and structure, reduced inflammatory cell infiltration, and inhibited IL-6 and TNF-ɑ levels. Network pharmacology and transcriptomics further revealed the mechanism, indicating that the IL-17 signaling pathway might been instrumental in the inhibitory effect of HPMHD on mouse model of COPD. Subsequent experiments, including protein blotting and RT-qPCR analysis, confirmed the activation of the IL-17 signaling pathway by HPMHD in the COPD mouse model, further supporting the initial findings.

CONCLUSION

HPMHD was shown to alleviate COPD and reduce lung inflammation in mice, potentially through the activation of the IL-17 signaling pathway. This study provides a novel direction for the development of COPD drugs.

摘要

背景

随着全球慢性阻塞性肺疾病(COPD)患者数量的不断增加,中药方剂厚朴麻黄汤(HPMHD)已被用于治疗呼吸道疾病数百年。虽然研究已经证明了HPMHD在COPD治疗中的益处,但其有效活性成分、潜在靶点以及其有效性背后的分子机制仍不清楚。

方法

采用网络药理学方法预测HPMHD某些成分治疗COPD的作用机制、靶点和途径。我们用猪胰弹性蛋白酶诱导建立COPD小鼠模型,并通过苏木精-伊红(HE)和Masson染色评估病理变化和愈合过程。采用免疫荧光法评估白细胞介素-6(IL-6)和肿瘤坏死因子-α(TNF-α)水平。进行RNA测序(RNA-Seq)分析以鉴定正常、对照和治疗小鼠肺组织中的差异表达基因(DEG),揭示HPMHD在COPD治疗中富集的生物学途径。最后,使用蛋白质免疫印迹法和逆转录定量聚合酶链反应(RT-qPCR)验证DEG的表达。

结果

HPMHD通过调节IL-17信号通路有效减轻小鼠的病理症状并改善COPD。HPMHD治疗改善了肺的形态和结构,减少了炎性细胞浸润,并抑制了IL-6和TNF-α水平。网络药理学和转录组学进一步揭示了其机制,表明IL-17信号通路可能在HPMHD对COPD小鼠模型的抑制作用中发挥了作用。随后的实验,包括蛋白质印迹和RT-qPCR分析,证实了HPMHD在COPD小鼠模型中激活了IL-17信号通路,进一步支持了最初的发现。

结论

研究表明HPMHD可能通过激活IL-17信号通路减轻小鼠的COPD并减轻肺部炎症。本研究为COPD药物的开发提供了新的方向。

https://cdn.ncbi.nlm.nih.gov/pmc/blobs/e824/11578825/cb81de7f0465/fphar-15-1448069-g001.jpg

文献AI研究员

20分钟写一篇综述,助力文献阅读效率提升50倍。

立即体验

用中文搜PubMed

大模型驱动的PubMed中文搜索引擎

马上搜索

文档翻译

学术文献翻译模型,支持多种主流文档格式。

立即体验