Suppr超能文献

单细胞多组学测序揭示胶质母细胞瘤的区域特异性可塑性,用于互补的治疗靶点。

Single-cell multi-omics sequencing uncovers region-specific plasticity of glioblastoma for complementary therapeutic targeting.

机构信息

RNA Institute, Hubei Key Laboratory of Cell Homeostasis, College of Life Sciences, Department of Neurosurgery, Renmin Hospital of Wuhan University, Wuhan University, Wuhan 430072, China.

BGI Research, Hangzhou 310030, China.

出版信息

Sci Adv. 2024 Nov 22;10(47):eadn4306. doi: 10.1126/sciadv.adn4306.

Abstract

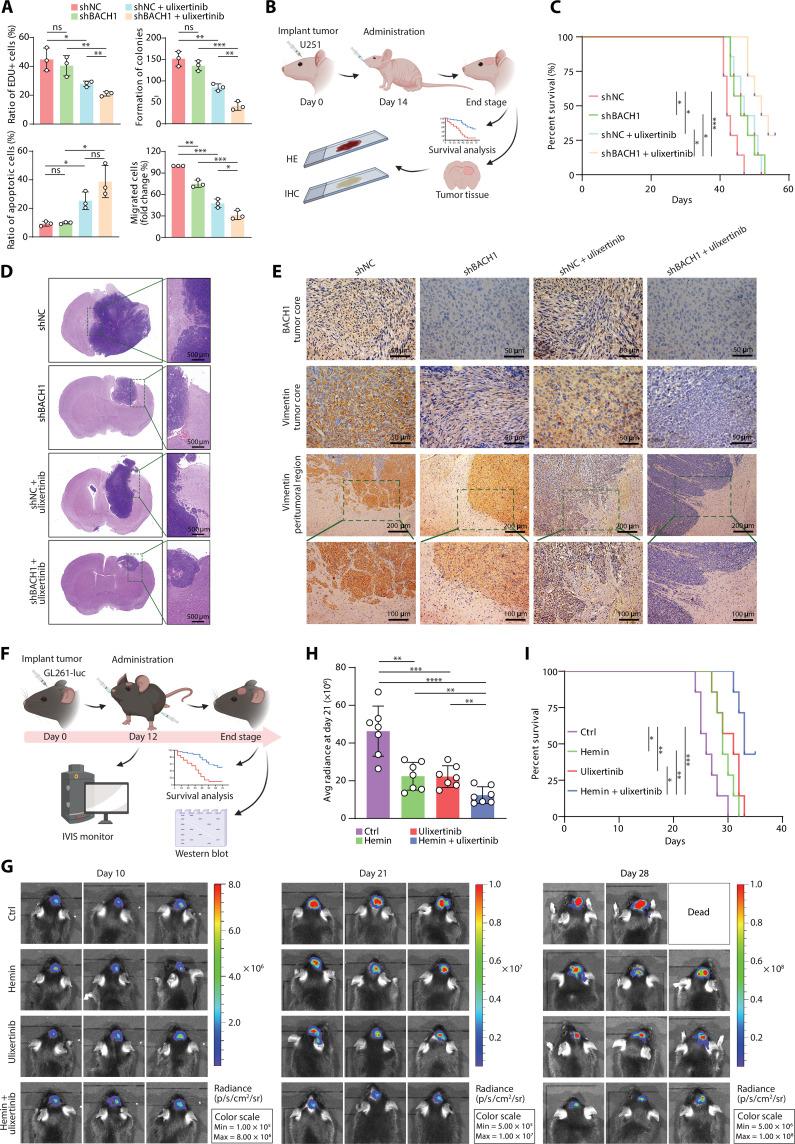
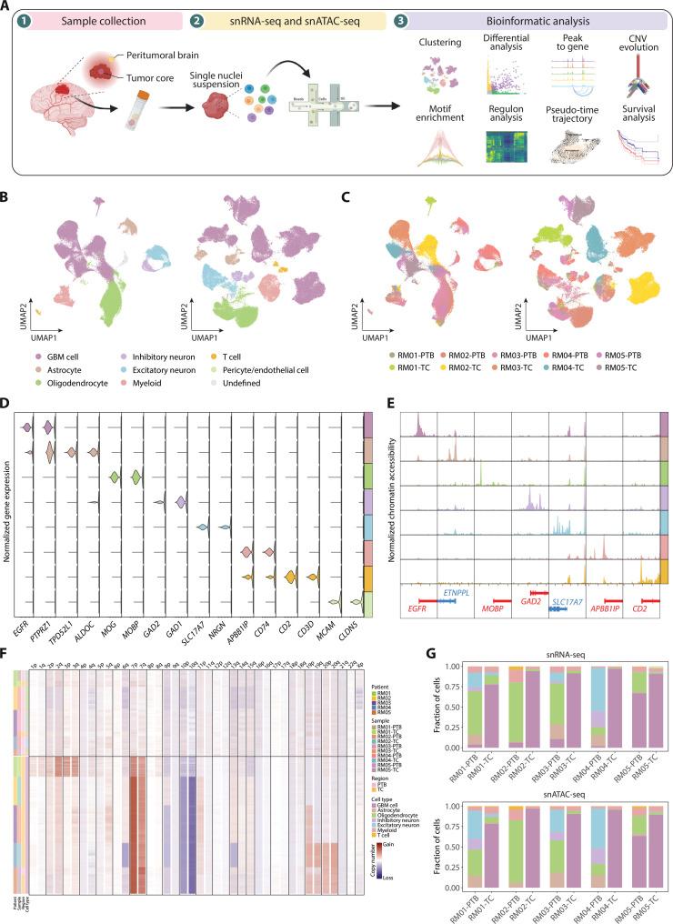
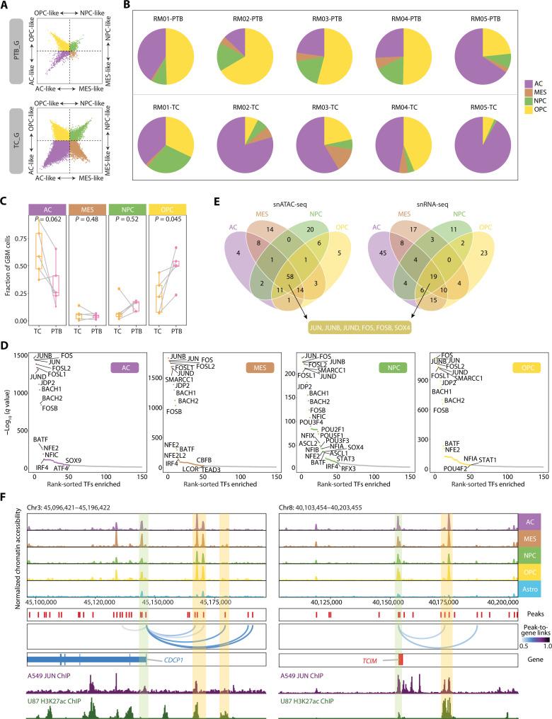
Glioblastoma (GBM) cells are highly heterogeneous and invasive, leading to treatment resistance and relapse. However, the molecular regulation in and distal to tumors remains elusive. Here, we collected paired tissues from the tumor core (TC) and peritumoral brain (PTB) for integrated snRNA-seq and snATAC-seq analyses. Tumor cells infiltrating PTB from TC behave more like oligodendrocyte progenitor cells than astrocytes at the transcriptome level. Dual-omics analyses further suggest that the distal regulatory regions in the tumor genome and specific transcription factors are potential determinants of regional heterogeneity. Notably, while activator protein 1 (AP-1) is active in all GBM states, its activity declines from TC to PTB, with another transcription factor, BACH1, showing the opposite trend. Combined inhibition of AP-1 and BACH1 more efficiently attenuates the tumor progression in mice and prolongs survival than either single-target treatment. Together, our work reveals marked molecular alterations of infiltrated GBM cells and a synergy of combination therapy targeting intratumor heterogeneity in and distal to GBM.

摘要

胶质母细胞瘤(GBM)细胞具有高度异质性和侵袭性,导致治疗耐药和复发。然而,肿瘤内部和远处的分子调控仍然难以捉摸。在这里,我们从肿瘤核心(TC)和肿瘤周围脑(PTB)收集配对组织,进行整合 snRNA-seq 和 snATAC-seq 分析。从 TC 浸润到 PTB 的肿瘤细胞在转录组水平上更像是少突胶质前体细胞,而不是星形胶质细胞。双组学分析进一步表明,肿瘤基因组中的远端调控区域和特定转录因子是区域异质性的潜在决定因素。值得注意的是,虽然激活蛋白 1(AP-1)在所有 GBM 状态下都活跃,但它的活性从 TC 到 PTB 下降,另一个转录因子 BACH1 则呈现相反的趋势。联合抑制 AP-1 和 BACH1 比单一靶向治疗更有效地抑制小鼠肿瘤进展并延长生存期。总之,我们的工作揭示了浸润性 GBM 细胞的显著分子改变,以及针对 GBM 内部和远处肿瘤异质性的联合治疗的协同作用。

https://cdn.ncbi.nlm.nih.gov/pmc/blobs/78c9/11584018/0f434237d9f9/sciadv.adn4306-f1.jpg

文献AI研究员

20分钟写一篇综述,助力文献阅读效率提升50倍。

立即体验

用中文搜PubMed

大模型驱动的PubMed中文搜索引擎

马上搜索

文档翻译

学术文献翻译模型,支持多种主流文档格式。

立即体验