Suppr超能文献

通过单核多组学分析对人类卵巢衰老的分子和遗传学见解。

Molecular and genetic insights into human ovarian aging from single-nuclei multi-omics analyses.

作者信息

Jin Chen, Wang Xizhe, Yang Jiping, Kim Seungsoo, Hudgins Adam D, Gamliel Amir, Pei Mingzhuo, Contreras Daniela, Devos Melody, Guo Qinghua, Vijg Jan, Conti Marco, Hoeijmakers Jan, Campisi Judith, Lobo Rogerio, Williams Zev, Rosenfeld Michael G, Suh Yousin

机构信息

Department of Obstetrics and Gynecology, Columbia University Irving Medical Center, New York, NY, USA.

Howard Hughes Medical Institute, Department and School of Medicine, University of California San Diego, La Jolla, CA, USA.

出版信息

Nat Aging. 2025 Feb;5(2):275-290. doi: 10.1038/s43587-024-00762-5. Epub 2024 Nov 22.

Abstract

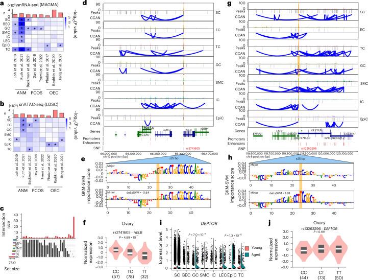
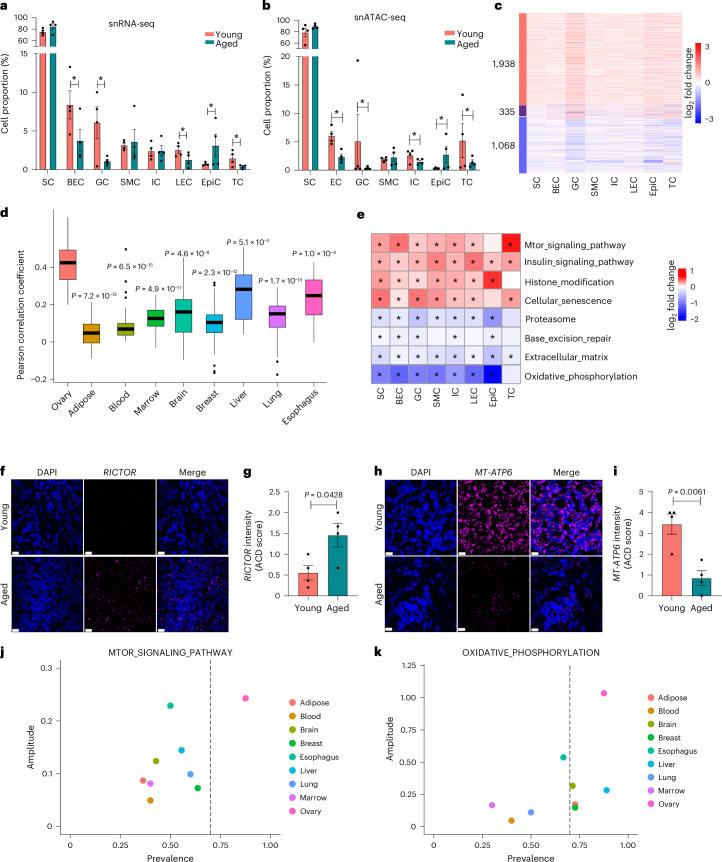
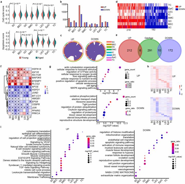
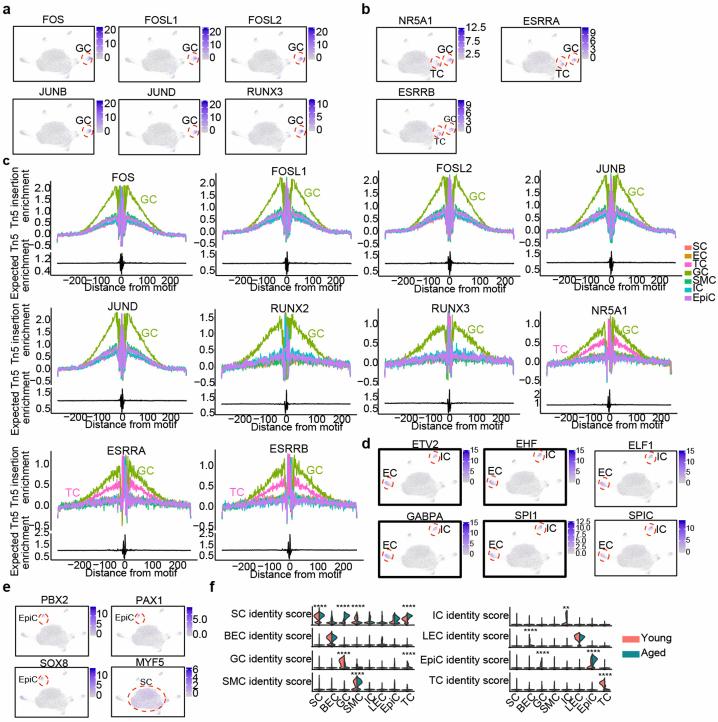
The ovary is the first organ to age in the human body, affecting both fertility and overall health. However, the biological mechanisms underlying human ovarian aging remain poorly understood. Here we present a comprehensive single-nuclei multi-omics atlas of four young (ages 23-29 years) and four reproductively aged (ages 49-54 years) human ovaries. Our analyses reveal coordinated changes in transcriptomes and chromatin accessibilities across cell types in the ovary during aging, notably mTOR signaling being a prominent ovary-specific aging pathway. Cell-type-specific regulatory networks reveal enhanced activity of the transcription factor CEBPD across cell types in the aged ovary. Integration of our multi-omics data with genetic variants associated with age at natural menopause demonstrates a global impact of functional variants on gene regulatory networks across ovarian cell types. We nominate functional non-coding regulatory variants, their target genes and ovarian cell types and regulatory mechanisms. This atlas provides a valuable resource for understanding the cellular, molecular and genetic basis of human ovarian aging.

摘要

卵巢是人体中首个衰老的器官,会影响生育能力和整体健康。然而,人类卵巢衰老背后的生物学机制仍知之甚少。在此,我们展示了一份涵盖四名年轻(23 - 29岁)和四名生殖衰老(49 - 54岁)人类卵巢的全面单核多组学图谱。我们的分析揭示了衰老过程中卵巢内不同细胞类型的转录组和染色质可及性的协同变化,特别是mTOR信号传导是一条突出的卵巢特异性衰老途径。细胞类型特异性调控网络显示,转录因子CEBPD在衰老卵巢的不同细胞类型中活性增强。将我们的多组学数据与自然绝经年龄相关的基因变异进行整合,表明功能变异对卵巢不同细胞类型的基因调控网络具有全局性影响。我们确定了功能性非编码调控变异、它们的靶基因、卵巢细胞类型及调控机制。该图谱为理解人类卵巢衰老的细胞、分子和遗传基础提供了宝贵资源。

https://cdn.ncbi.nlm.nih.gov/pmc/blobs/7e6b/11839473/44c2b681c5f9/43587_2024_762_Fig1_HTML.jpg

文献AI研究员

20分钟写一篇综述,助力文献阅读效率提升50倍。

立即体验

用中文搜PubMed

大模型驱动的PubMed中文搜索引擎

马上搜索

文档翻译

学术文献翻译模型,支持多种主流文档格式。

立即体验