Suppr超能文献

酰基辅酶A结合蛋白(ACBP)在库欣综合征中的致病作用。

Pathogenic role of acyl coenzyme A binding protein (ACBP) in Cushing's syndrome.

作者信息

Pan Hui, Tian Ai-Ling, Chen Hui, Xia Yifan, Sauvat Allan, Moriceau Stephanie, Lambertucci Flavia, Motiño Omar, Zhao Liwei, Liu Peng, Mao Misha, Li Sijing, Zhang Shuai, Joseph Adrien, Durand Sylvère, Aprahamian Fanny, Luo Zeyu, Ou Yang, Shen Zhe, Xue Enfu, Pan Yuhong, Carbonnier Vincent, Stoll Gautier, Forveille Sabrina, Leduc Marion, Cerrato Giulia, Cerone Alexandra, Maiuri Maria Chiara, Castinetti Frederic, Brue Thierry, Wang Hongsheng, Ma Yuting, Martins Isabelle, Kepp Oliver, Kroemer Guido

机构信息

Metabolomics and Cell Biology Platforms, UMS AMMICa, Gustave Roussy Institut, Villejuif, France.

Centre de Recherche des Cordeliers, Equipe labellisée par la Ligue contre le cancer, INSERM U1138, Université Paris Cité, Sorbonne Université, Paris, France.

出版信息

Nat Metab. 2024 Dec;6(12):2281-2299. doi: 10.1038/s42255-024-01170-0. Epub 2024 Nov 22.

Abstract

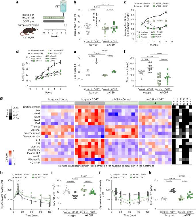
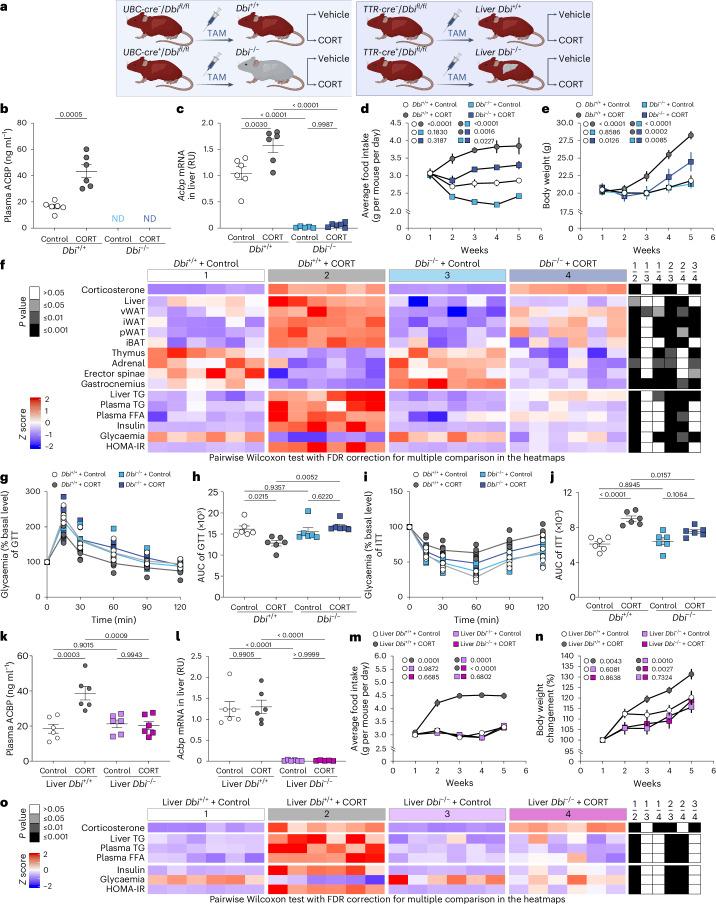
Cushing's syndrome is caused by an elevation of endogenous or pharmacologically administered glucocorticoids. Acyl coenzyme A binding protein (ACBP, encoded by the gene diazepam binding inhibitor, Dbi) stimulates food intake and lipo-anabolic reactions. Here we found that plasma ACBP/DBI concentrations were elevated in patients and mice with Cushing's syndrome. We used several methods for ACBP/DBI inhibition in mice, namely, (1) induction of ACBP/DBI autoantibodies, (2) injection of a neutralizing monoclonal antibody, (3) body-wide or hepatocyte-specific knockout of the Dbi gene, (4) mutation of the ACBP/DBI receptor Gabrg2 and (5) injections of triiodothyronine or (6) the thyroid hormone receptor-β agonist resmetirom to block Dbi transcription. These six approaches abolished manifestations of Cushing's syndrome such as increased food intake, weight gain, excessive adiposity, liver damage, hypertriglyceridaemia and type 2 diabetes. In conclusion, it appears that ACBP/DBI constitutes an actionable target that is causally involved in the development of Cushing's syndrome.

摘要

库欣综合征是由内源性或药理剂量的糖皮质激素升高引起的。酰基辅酶A结合蛋白(ACBP,由地西泮结合抑制剂基因Dbi编码)会刺激食物摄入和脂肪合成代谢反应。在此,我们发现库欣综合征患者和小鼠的血浆ACBP/DBI浓度升高。我们在小鼠中使用了几种抑制ACBP/DBI的方法,即:(1)诱导ACBP/DBI自身抗体;(2)注射中和性单克隆抗体;(3)全身或肝细胞特异性敲除Dbi基因;(4)使ACBP/DBI受体Gabrg2发生突变;(5)注射三碘甲状腺原氨酸;或(6)注射甲状腺激素受体β激动剂resmetirom以阻断Dbi转录。这六种方法消除了库欣综合征的表现,如食物摄入量增加、体重增加、过度肥胖、肝损伤、高甘油三酯血症和2型糖尿病。总之,ACBP/DBI似乎构成了一个可作用的靶点,它在库欣综合征的发生发展中起因果作用。

https://cdn.ncbi.nlm.nih.gov/pmc/blobs/2f45/11659162/935ced1b6701/42255_2024_1170_Fig1_HTML.jpg

文献AI研究员

20分钟写一篇综述,助力文献阅读效率提升50倍。

立即体验

用中文搜PubMed

大模型驱动的PubMed中文搜索引擎

马上搜索

文档翻译

学术文献翻译模型,支持多种主流文档格式。

立即体验