Suppr超能文献

通过年龄诱导的中脑-纹状体类器官模拟帕金森病的早期表型。

Modeling early phenotypes of Parkinson's disease by age-induced midbrain-striatum assembloids.

机构信息

Developmental and Cellular Biology, Luxembourg Centre for Systems Biomedicine, University of Luxembourg, Esch-sur-Alzette, Luxembourg.

Department of Physics and Astronomy "G. Galilei", University of Padua, Padua, Italy.

出版信息

Commun Biol. 2024 Nov 23;7(1):1561. doi: 10.1038/s42003-024-07273-4.

Abstract

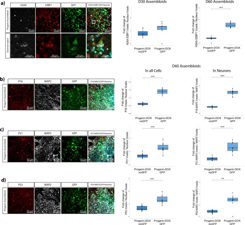
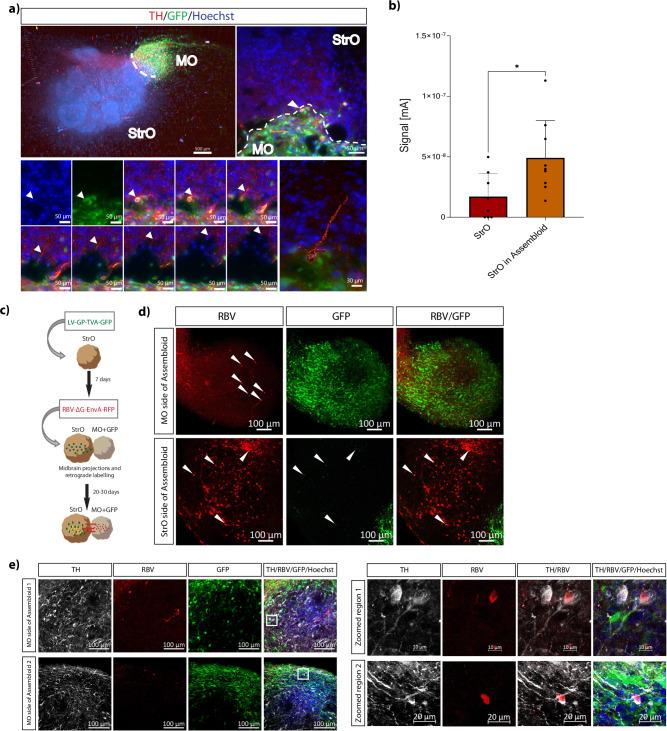
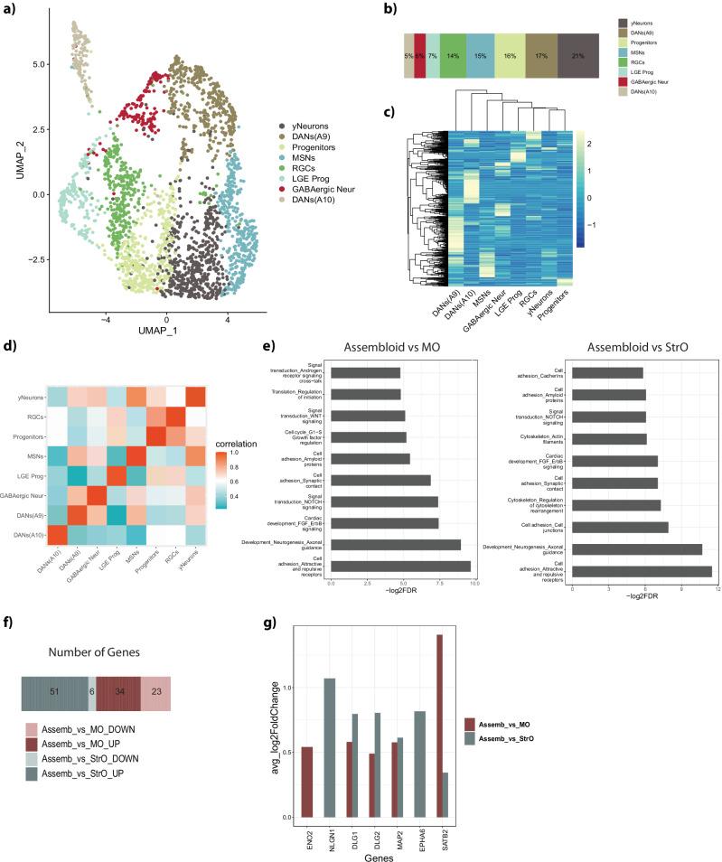
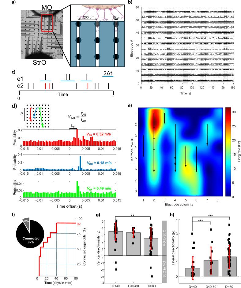
Parkinson's disease, an aging-associated neurodegenerative disorder, is characterised by nigrostriatal pathway dysfunction caused by the gradual loss of dopaminergic neurons in the substantia nigra pars compacta of the midbrain. Human in vitro models are enabling the study of the dopaminergic neurons' loss, but not the dysregulation within the dopaminergic network in the nigrostriatal pathway. Additionally, these models do not incorporate aging characteristics which potentially contribute to the development of Parkinson's disease. Here we present a nigrostriatal pathway model based on midbrain-striatum assembloids with inducible aging. We show that these assembloids can develop characteristics of the nigrostriatal connectivity, with catecholamine release from the midbrain to the striatum and synapse formation between midbrain and striatal neurons. Moreover, Progerin-overexpressing assembloids acquire aging traits that lead to early neurodegenerative phenotypes. This model shall help to reveal the contribution of aging as well as nigrostriatal connectivity to the onset and progression of Parkinson's disease.

摘要

帕金森病是一种与衰老相关的神经退行性疾病,其特征是中脑黑质致密部的多巴胺能神经元逐渐丧失,导致黑质纹状体通路功能障碍。人类体外模型正在研究多巴胺能神经元的丧失,但不能研究黑质纹状体通路中多巴胺能网络的失调。此外,这些模型没有纳入可能导致帕金森病发展的衰老特征。在这里,我们提出了一种基于中脑-纹状体组装体的可诱导衰老的黑质纹状体通路模型。我们表明,这些组装体可以发展出黑质纹状体连接的特征,从中脑向纹状体释放儿茶酚胺,并在中脑和纹状体神经元之间形成突触。此外,过表达 Progerin 的组装体获得衰老特征,导致早期神经退行性表型。该模型将有助于揭示衰老以及黑质纹状体连接对帕金森病发病和进展的贡献。

https://cdn.ncbi.nlm.nih.gov/pmc/blobs/7ac1/11585662/144cb07482bf/42003_2024_7273_Fig1_HTML.jpg

文献AI研究员

20分钟写一篇综述,助力文献阅读效率提升50倍。

立即体验

用中文搜PubMed

大模型驱动的PubMed中文搜索引擎

马上搜索

文档翻译

学术文献翻译模型,支持多种主流文档格式。

立即体验