Suppr超能文献

甲虫的性别与新性染色体进化

Sex and neo-sex chromosome evolution in beetles.

作者信息

Bracewell Ryan, Tran Anita, Chatla Kamalakar, Bachtrog Doris

机构信息

Department of Integrative Biology, University of California, Berkeley, California, United States of America.

Department of Biology, Indiana University, Bloomington, Indiana, United States of America.

出版信息

PLoS Genet. 2024 Nov 25;20(11):e1011477. doi: 10.1371/journal.pgen.1011477. eCollection 2024 Nov.

Abstract

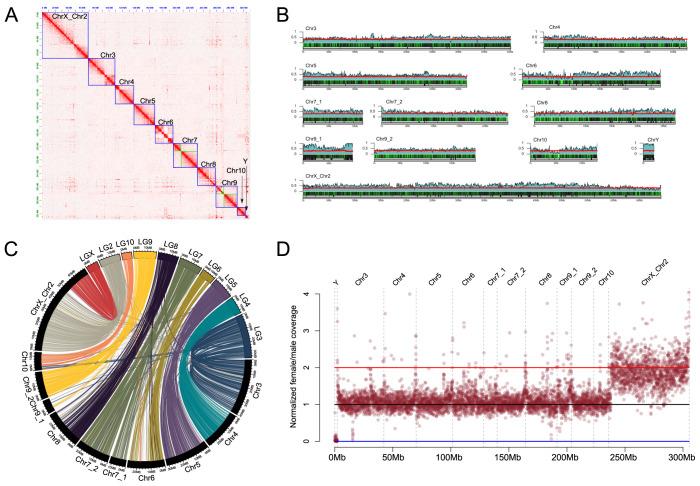
Beetles are the most species-rich group of animals and harbor diverse karyotypes. Most species have XY sex chromosomes, but X0 sex determination mechanisms are also common in some groups. We generated a whole-chromosome assembly of Tribolium confusum, which has a neo-sex chromosome, and utilize eleven additional beetle genomes to reconstruct karyotype evolution across Coleoptera. We identify ancestral linkage groups, termed Stevens elements, that share a conserved set of genes across beetles. While the ancestral X chromosome is maintained across beetles, we find independent additions of autosomes to the ancestral sex chromosomes. These neo-sex chromosomes evolve the stereotypical properties of sex chromosomes, including the evolution of dosage compensation and a non-random distribution of genes with sex-biased expression. Beetles thus provide a novel model to gain a better understanding of the diverse forces driving sex chromosome evolution.

摘要

甲虫是动物中物种最丰富的类群,具有多样的核型。大多数物种具有XY性染色体,但X0性别决定机制在一些类群中也很常见。我们构建了具有新性染色体的杂拟谷盗的全染色体组装,并利用另外11个甲虫基因组重建了鞘翅目昆虫的核型进化。我们确定了祖先连锁群,称为史蒂文斯元件,它们在甲虫中共享一组保守基因。虽然甲虫的祖先X染色体得以保留,但我们发现常染色体独立添加到祖先性染色体上。这些新性染色体进化出了性染色体的典型特征,包括剂量补偿的进化以及具有性别偏向表达的基因的非随机分布。因此,甲虫为更好地理解驱动性染色体进化的多种力量提供了一个新模型。

https://cdn.ncbi.nlm.nih.gov/pmc/blobs/6f44/11753715/d9ea45e0c861/pgen.1011477.g001.jpg

文献AI研究员

20分钟写一篇综述,助力文献阅读效率提升50倍。

立即体验

用中文搜PubMed

大模型驱动的PubMed中文搜索引擎

马上搜索

文档翻译

学术文献翻译模型,支持多种主流文档格式。

立即体验