Suppr超能文献

内皮细胞 eNOS 缺乏通过 NFAT2 和肝素酶导致糖尿病小鼠的足细胞损伤。

Endothelial eNOS deficiency causes podocyte injury through NFAT2 and heparanase in diabetic mice.

机构信息

Division of Nephrology and Hypertension, Vanderbilt University Medical Center, S-3223, MCN, Nashville, TN, 37232, USA.

Department of Analytic Human Pathology, Nippon Medical School, Tokyo, Japan.

出版信息

Sci Rep. 2024 Nov 25;14(1):29179. doi: 10.1038/s41598-024-79501-0.

Abstract

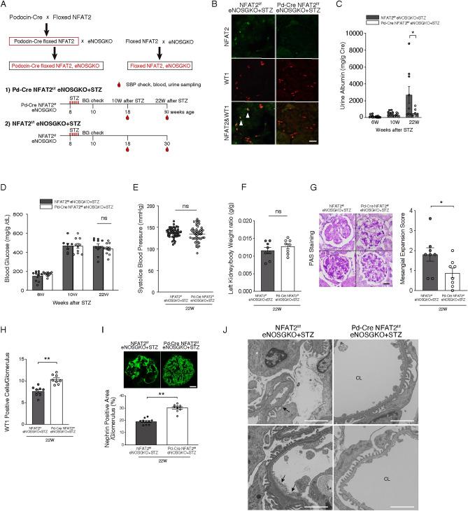
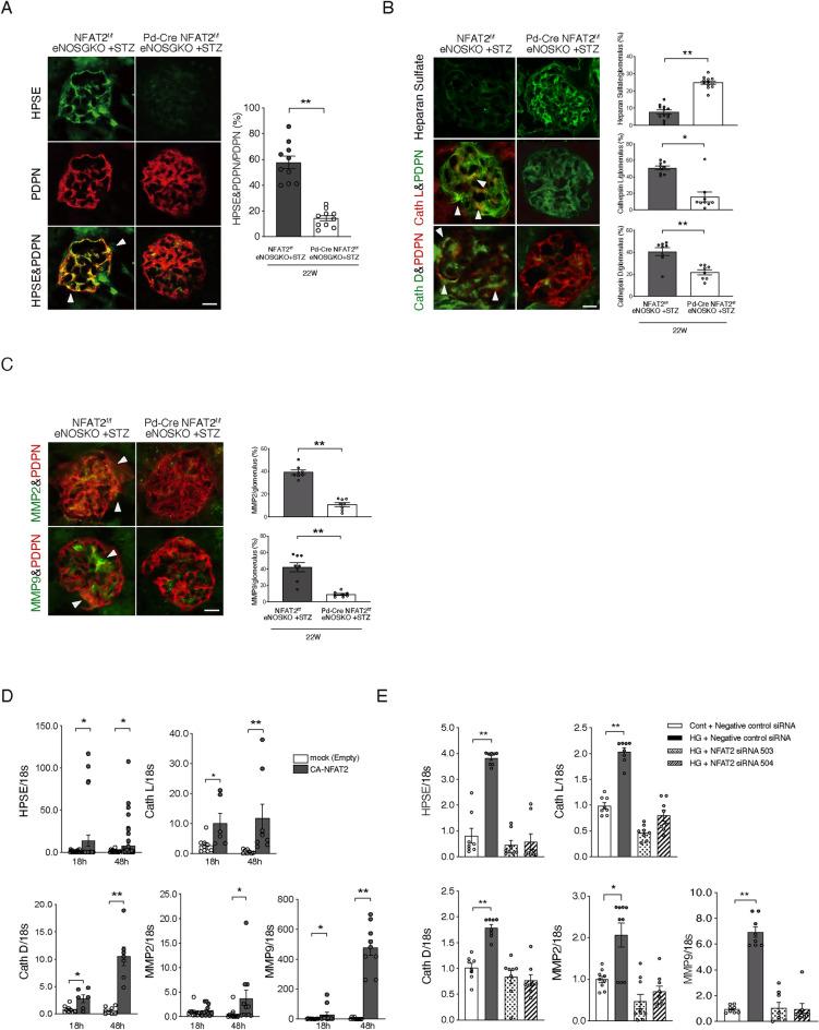
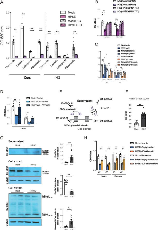
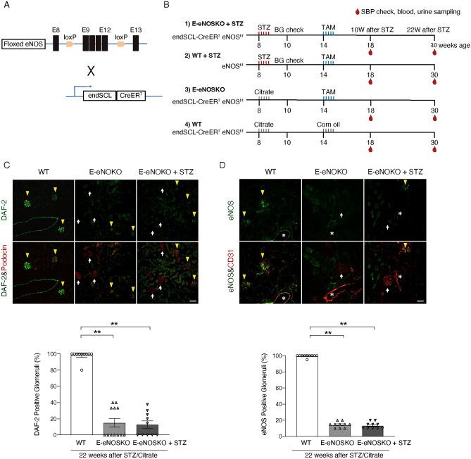
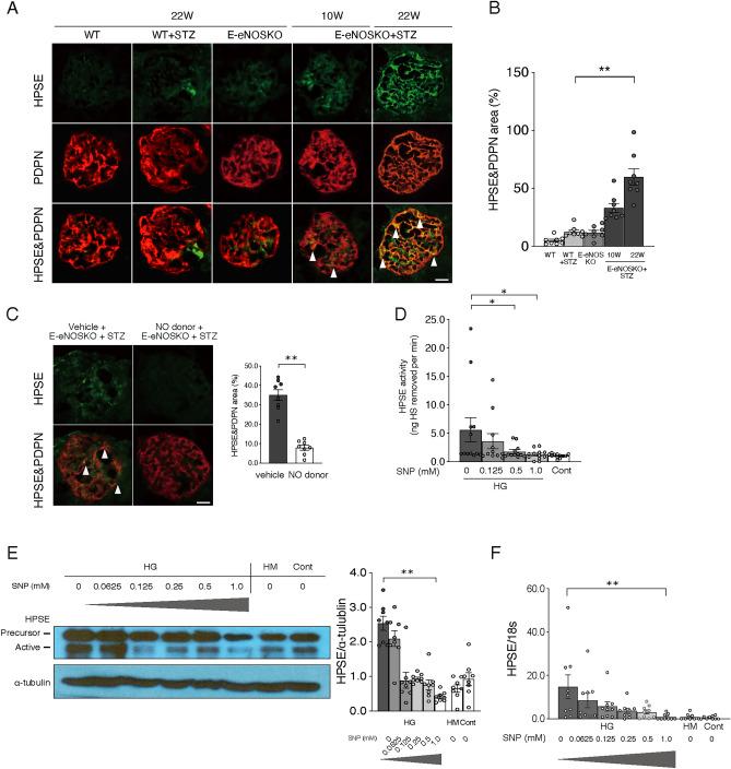
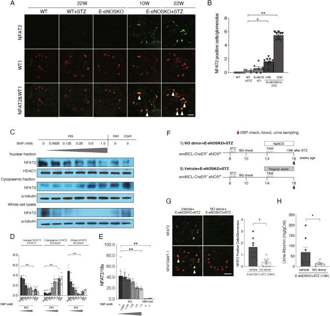
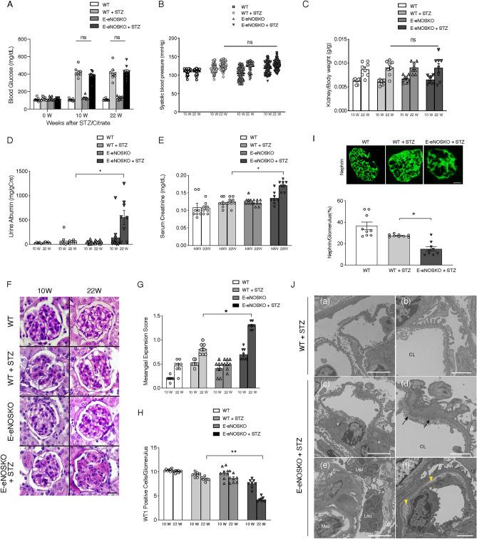
The pivotal role of endothelial nitric oxide synthase (eNOS) in diabetic nephropathy (DN) has been demonstrated using global eNOS knockout (eNOSGKO) mice. However, the precise role of endothelially expressed eNOS and how its deficiency advances DN are still unclear. Here, we targeted endothelial eNOS expression (E-eNOSKO) after the onset of diabetes using the floxed eNOS and endSCL-CreER alleles. Diabetes was induced by low-dose streptozotocin injections. To evaluate the role of nuclear factor of activated T cells-2 (NFAT2) in podocyte injury in this condition, podocyte-specific NFAT2KO mice were also generated on eNOSGKO mice. The mechanisms of podocyte injury were investigated using cultured podocytes. Compared with diabetic wild-type mice, diabetic E-eNOSKO mice showed more advanced DN accompanied by NFAT2 expression in podocytes. NO donor suppressed NFAT2 expression and activation in high-glucose cultured podocytes as well as in diabetic E-eNOSKO mice. Furthermore, podocyte-specific deletion of NFAT2 attenuated DN in diabetic eNOSGKO mice accompanied by decreased heparanase (HPSE) expression in podocytes. Consistent with this finding, HPSE was upregulated by NFAT2 transfection and suppressed by NFAT2 siRNA or NO donor treatment in cultured podocytes. HPSE transfection reduced podocyte attachment to extracellular matrix concurrent with syndecan-4 (SDC4) shedding, and this effect was attenuated by co-transfection of SDC4. Finally, HPSE inhibitor treatment attenuated podocyte injury in diabetic E-eNOSKO mice with increased SDC4 expression in podocytes. Collectively, our data suggest that endothelial eNOS deficiency causes podocyte HPSE expression in diabetic mice through NFAT2, and HPSE promotes podocyte detachment in part through SDC4 shedding, advancing DN.

摘要

内皮型一氧化氮合酶(eNOS)在糖尿病肾病(DN)中的关键作用已通过全局 eNOS 敲除(eNOSGKO)小鼠得到证实。然而,内皮细胞表达的 eNOS 的精确作用及其缺乏如何促进 DN 尚不清楚。在这里,我们使用 floxed eNOS 和 endSCL-CreER 等位基因在糖尿病发病后靶向内皮细胞表达的 eNOS(E-eNOSKO)。通过低剂量链脲佐菌素注射诱导糖尿病。为了评估核因子活化 T 细胞 2(NFAT2)在这种情况下足细胞损伤中的作用,还在 eNOSGKO 小鼠上生成了足细胞特异性 NFAT2KO 小鼠。使用培养的足细胞研究了足细胞损伤的机制。与糖尿病野生型小鼠相比,糖尿病 E-eNOSKO 小鼠表现出更严重的 DN,伴有足细胞中 NFAT2 的表达。NO 供体抑制高糖培养的足细胞和糖尿病 E-eNOSKO 小鼠中 NFAT2 的表达和激活。此外,足细胞特异性 NFAT2 缺失可减轻糖尿病 eNOSGKO 小鼠的 DN,同时伴有足细胞中肝素酶(HPSE)的表达降低。与这一发现一致的是,NFAT2 转染上调了 HPSE,而在培养的足细胞中,NFAT2 siRNA 或 NO 供体处理则抑制了 HPSE 的表达。HPSE 转染降低了足细胞与细胞外基质的附着,同时伴随着 syndecan-4(SDC4)的脱落,而这一效应通过 SDC4 的共转染得到减弱。最后,HPSE 抑制剂治疗可减轻糖尿病 E-eNOSKO 小鼠的足细胞损伤,同时伴有足细胞中 SDC4 表达增加。总之,我们的数据表明,内皮细胞 eNOS 缺乏通过 NFAT2 导致糖尿病小鼠足细胞中 HPSE 的表达,而 HPSE 通过 SDC4 脱落促进足细胞脱落,从而促进 DN 的进展。

https://cdn.ncbi.nlm.nih.gov/pmc/blobs/4147/11589149/b9a83118caef/41598_2024_79501_Fig1_HTML.jpg

文献AI研究员

20分钟写一篇综述,助力文献阅读效率提升50倍。

立即体验

用中文搜PubMed

大模型驱动的PubMed中文搜索引擎

马上搜索

文档翻译

学术文献翻译模型,支持多种主流文档格式。

立即体验