Suppr超能文献

骨肉瘤细胞模型中CCL2-CCR2轴的抑制:氧水平对细胞表型的影响

CCL2-CCR2 Axis Inhibition in Osteosarcoma Cell Model: The Impact of Oxygen Level on Cell Phenotype.

作者信息

Petrosiute Agne, Musvicaitė Justina, Petroška Donatas, Ščerbavičienė Alvilė, Arnold Sascha, Matulienė Jurgita, Žvirblienė Aurelija, Matulis Daumantas, Lučiūnaitė Asta

机构信息

Department of Biothermodynamics and Drug Design, Institute of Biotechnology, Life Sciences Center, Vilnius University, Vilnius, Lithuania.

National Center of Pathology, Affiliate of Vilnius University Hospital Santaros Klinikos, Vilnius, Lithuania.

出版信息

J Cell Physiol. 2025 Jan;240(1):e31489. doi: 10.1002/jcp.31489. Epub 2024 Nov 25.

Abstract

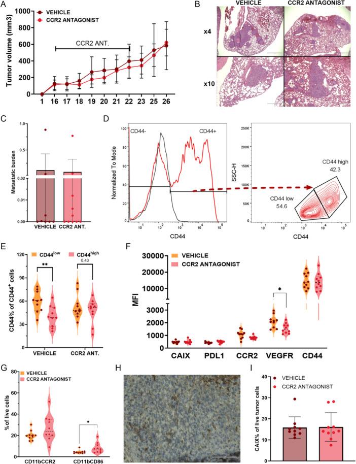
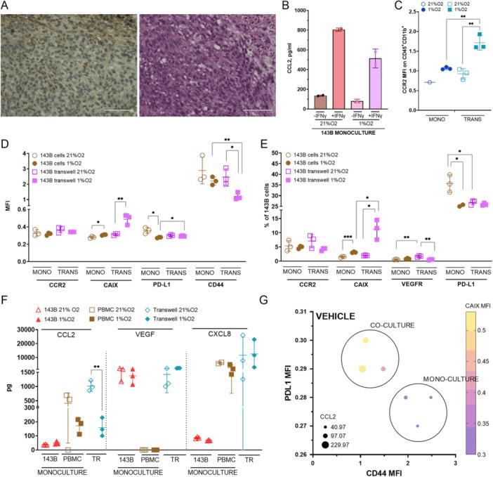
Treatment of osteosarcoma is hampered by tumor hypoxia and requires alternative approaches. Although the CCL2-CCR2 axis is indispensable in tumor-induced inflammation and angiogenesis, its blockade has not been effective to date. This study aimed to characterize how CCR2 inhibition affects the crosstalk of osteosarcoma cells with immune cells to better delineate tumor resistance mechanisms that help withstand such treatment. In this study, 143B cells were exposed to healthy donor PBMC supernatants in a transwell assay lacking direct cell-to-cell contact and subjected to different oxygen concentrations. In addition, mice bearing orthotopic 143B tumors were subjected to CCR2 antagonist treatment. Our findings show that hypoxic conditions alter cytokine and cancer- related protein expression on cells and impair CCR2 antagonist effects in the experimental osteosarcoma model. CCL2-CCR2 axis blockade in the 143B xenografts, which are positive for hypoxia marker CAIX, did not slow 143B tumor growth or metastasis but altered tumor microenvironment by VEGFR downregulation and shift in the CD44-positive cell population towards high CD44 expression. This study highlights differential responses of tumor cells to CCR2 antagonists in the presence of different oxygen saturations and expands our knowledge of compensatory mechanisms leading to CCL2-CCR2 treatment resistance.

摘要

骨肉瘤的治疗因肿瘤缺氧而受阻,需要采用其他方法。尽管CCL2-CCR2轴在肿瘤诱导的炎症和血管生成中不可或缺,但迄今为止,对其进行阻断并未取得有效成果。本研究旨在明确CCR2抑制如何影响骨肉瘤细胞与免疫细胞之间的相互作用,以更好地描绘有助于抵抗此类治疗的肿瘤耐药机制。在本研究中,143B细胞在缺乏直接细胞间接触的Transwell实验中暴露于健康供体的PBMC上清液,并置于不同的氧浓度环境下。此外,对携带原位143B肿瘤的小鼠进行CCR2拮抗剂治疗。我们的研究结果表明,在实验性骨肉瘤模型中,低氧条件会改变细胞上的细胞因子和癌症相关蛋白表达,并削弱CCR2拮抗剂的作用。在缺氧标志物CAIX呈阳性的143B异种移植瘤中,阻断CCL2-CCR2轴并未减缓143B肿瘤的生长或转移,但通过下调VEGFR以及使CD44阳性细胞群体向高CD44表达转变,改变了肿瘤微环境。本研究强调了在不同氧饱和度条件下肿瘤细胞对CCR2拮抗剂的不同反应,并扩展了我们对导致CCL2-CCR2治疗耐药的代偿机制的认识。

https://cdn.ncbi.nlm.nih.gov/pmc/blobs/272e/11747949/9947f37b6800/JCP-240-0-g002.jpg

文献AI研究员

20分钟写一篇综述,助力文献阅读效率提升50倍。

立即体验

用中文搜PubMed

大模型驱动的PubMed中文搜索引擎

马上搜索

文档翻译

学术文献翻译模型,支持多种主流文档格式。

立即体验