Suppr超能文献

天冬酰胺通过自噬-溶酶体途径预防肠道干细胞衰老。

Asparagine prevents intestinal stem cell aging via the autophagy-lysosomal pathway.

作者信息

Luo Ting, Zhao Liusha, Feng Chenxi, Yan Jinhua, Yuan Yu, Chen Haiyang

机构信息

Center of Gerontology and Geriatrics and Laboratory of Stem Cell and Anti-Aging Research, National Clinical Research Center for Geriatrics and State Key Laboratory of Respiratory Health and Multimorbidity, West China Hospital, Sichuan University, Chengdu, Sichuan, China.

出版信息

Aging Cell. 2025 Apr;24(4):e14423. doi: 10.1111/acel.14423. Epub 2024 Nov 25.

Abstract

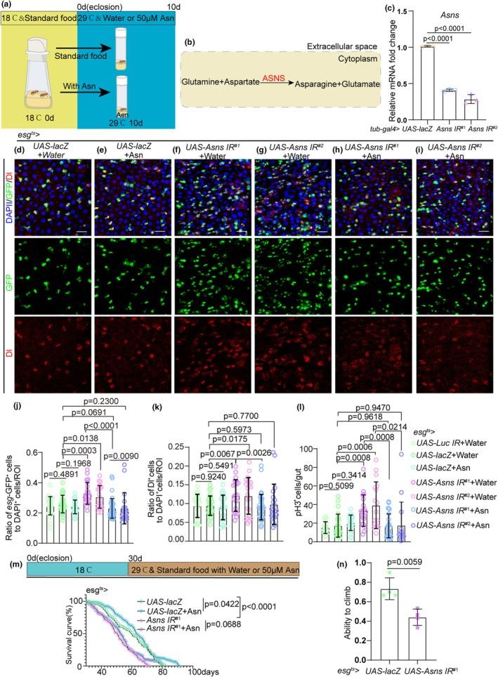
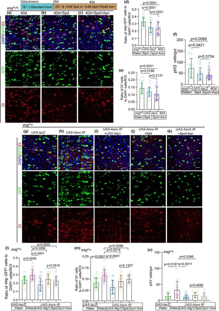
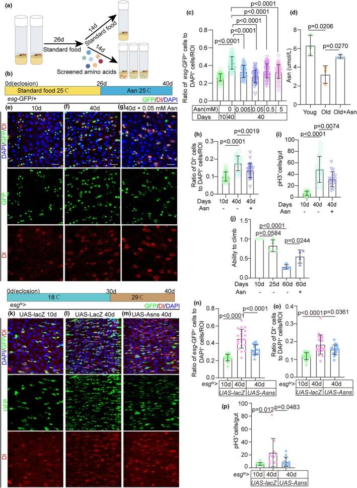
The age-associated decline in intestinal stem cell (ISC) function is a key factor in intestinal aging in organisms, resulting in impaired intestinal function and increased susceptibility to age-related diseases. Consequently, it is imperative to develop effective therapeutic strategies to prevent ISC aging and functional decline. In this study, we utilized an aging Drosophila model screening of amino acids and found that asparagine (Asn), a nonessential amino acid in vivo, exhibits its profound anti-aging properties on ISCs. Asn inhibits the hyperproliferation of aging ISCs in Drosophila, maintains intestinal homeostasis, and extends the lifespan of aging flies. Complementarily, Asn promotes the growth and branching of elderly murine intestinal organoids, indicating its anti-aging capacity to enhance ISC function. Mechanistic analyses have revealed that Asn exerts its effects via the activation of the autophagic signaling pathway. In summary, this study has preliminarily explored the potential supportive role of Asn in ameliorating intestinal aging, providing a foundation for further research into therapeutic interventions targeting age-related intestinal dysfunction.

摘要

肠道干细胞(ISC)功能随年龄增长而下降是生物体肠道衰老的关键因素,会导致肠道功能受损以及对与年龄相关疾病的易感性增加。因此,开发有效的治疗策略来预防ISC衰老和功能衰退势在必行。在本研究中,我们利用衰老果蝇模型对氨基酸进行筛选,发现天冬酰胺(Asn),一种体内的非必需氨基酸,对ISC具有显著的抗衰老特性。Asn抑制果蝇衰老ISC的过度增殖,维持肠道内稳态,并延长衰老果蝇的寿命。此外,Asn促进老年小鼠肠道类器官的生长和分支,表明其具有增强ISC功能的抗衰老能力。机制分析表明,Asn通过激活自噬信号通路发挥作用。总之,本研究初步探索了Asn在改善肠道衰老方面的潜在支持作用,为进一步研究针对与年龄相关的肠道功能障碍的治疗干预措施奠定了基础。

https://cdn.ncbi.nlm.nih.gov/pmc/blobs/63a4/11984690/3d32f95756b5/ACEL-24-e14423-g001.jpg

文献AI研究员

20分钟写一篇综述,助力文献阅读效率提升50倍。

立即体验

用中文搜PubMed

大模型驱动的PubMed中文搜索引擎

马上搜索

文档翻译

学术文献翻译模型,支持多种主流文档格式。

立即体验