Suppr超能文献

XIST B重复区域对染色质重塑因子的招募在不同程度上依赖于HNRNPK。

Recruitment of chromatin remodelers by XIST B-repeat region is variably dependent on HNRNPK.

作者信息

Navarro-Cobos Maria Jose, Brown Carolyn J

机构信息

Department of Medical Genetics, Molecular Epigenetics Group, Life Sciences Institute, University of British Columbia, 2350 Health Sciences Mall, Vancouver, BC V6T 1Z3, Canada.

出版信息

Hum Mol Genet. 2025 Feb 1;34(3):229-238. doi: 10.1093/hmg/ddae173.

Abstract

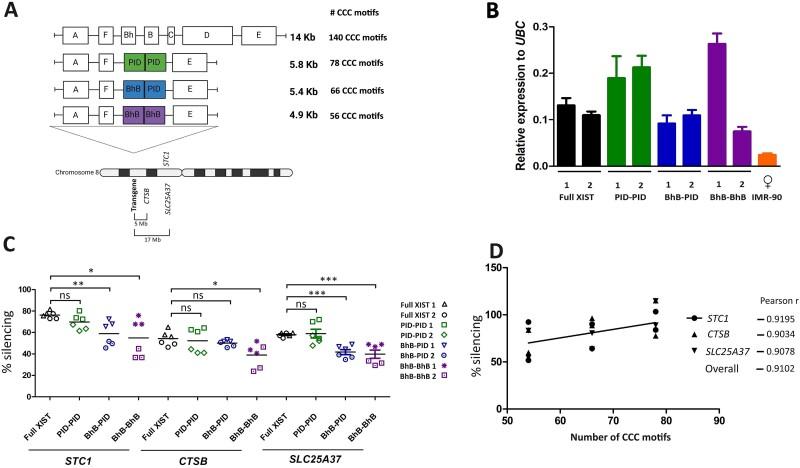
X-chromosome inactivation is triggered by the long non-coding RNA XIST, whose structure is characterized by tandem repeats that modularly recruit different proteins and chromatin remodelers. Previously, we reported that the addition of the mouse PID region to a transgene with human repeat regions A, F and E (miniXIST; 5.1 kb) enabled binding of HNRNPK and also enabled the induction of silencing and recruitment of H3K27me3, UbH2A and H4K20me1, but only partially. As the 680 bp PID region enabled so many features of inactivation, we hypothesized that augmenting the PID with more mouse or human sequences rich in CCC motifs would allow us to design a short transgene which was as effective as Full XIST. Three new transgenes using the A, F and E human domains as a backbone were tested for ability to induce silencing and heterochromatic mark recruitment. The all human-derived BhB-BhB transgene (4.9 kb) was as good as our previous miniXIST, suggesting that these domains are the human equivalent of the mouse PID region. A PID-PID transgene (5.8 kb) was not statistically different from Full XIST and could be potentially used for chromosome therapy. Adding BhB to PID (BhB-PID, 5.4 kb) had an intermediate efficacy compared to the other two transgenes, suggesting that the most important component for silencing and heterochromatic mark recruitment is the number of CCC motifs, not the species of origin. Finally, we created a heterozygous HNRNPK deletion and observed a disproportionate impact on HNRNPK and UbH2A recruitment to XIST, reflecting complex roles for the PID and HNRNPK in X-chromosome inactivation.

摘要

X染色体失活由长链非编码RNA XIST触发,其结构特征为串联重复序列,可模块化地招募不同蛋白质和染色质重塑因子。此前,我们报道将小鼠PID区域添加到含有人类重复区域A、F和E的转基因(miniXIST;5.1 kb)中,可实现HNRNPK的结合,也能诱导基因沉默以及招募H3K27me3、UbH2A和H4K20me1,但只是部分实现。由于680 bp的PID区域具备如此多失活特征,我们推测用更多富含CCC基序的小鼠或人类序列扩充PID,将使我们能够设计出一种与全长XIST一样有效的短转基因。测试了三个以A、F和E人类结构域为骨干序列的新转基因诱导沉默和异染色质标记招募的能力。全人类来源的BhB - BhB转基因(4.9 kb)与我们之前的miniXIST效果相当,表明这些结构域相当于小鼠PID区域的人类对应物。PID - PID转基因(5.8 kb)与全长XIST在统计学上无差异,可能可用于染色体治疗。与其他两个转基因相比,在PID中添加BhB(BhB - PID,5.4 kb)具有中等效力,这表明沉默和异染色质标记招募最重要的成分是CCC基序数量,而非其来源物种。最后,我们创建了一个杂合的HNRNPK缺失,并观察到对XIST招募HNRNPK和UbH2A有不成比例的影响,这反映了PID和HNRNPK在X染色体失活中的复杂作用。

https://cdn.ncbi.nlm.nih.gov/pmc/blobs/96b7/11792242/f3487553cd63/ddae173f1.jpg

文献AI研究员

20分钟写一篇综述,助力文献阅读效率提升50倍。

立即体验

用中文搜PubMed

大模型驱动的PubMed中文搜索引擎

马上搜索

文档翻译

学术文献翻译模型,支持多种主流文档格式。

立即体验