Suppr超能文献

脂肪细胞通过调节肥胖症中的巨噬细胞来促进脂肪组织炎症和胰岛素抵抗。

Adipocyte promotes adipose tissue inflammation and insulin resistance by modulating macrophages in obesity.

作者信息

Yang Yue, Huang Bin, Qin Yimeng, Wang Danwei, Jin Yinuo, Su Linmin, Wang Qingxin, Pan Yi, Zhang Yanfeng, Shen Yumeng, Hu Wenjun, Cao Zhengyu, Jin Liang, Zhang Fangfang

机构信息

State Key Laboratory of Natural Medicines, Jiangsu Key Laboratory of Druggability of Biopharmaceuticals, School of life Science and Technology, China Pharmaceutical University, Nanjing, China.

NanJing HanKai Academy, Nanjing, China.

出版信息

Elife. 2024 Nov 26;13:e99162. doi: 10.7554/eLife.99162.

Abstract

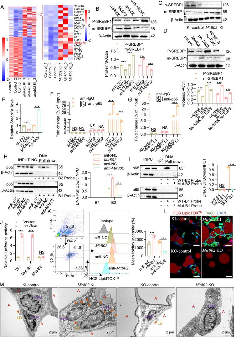
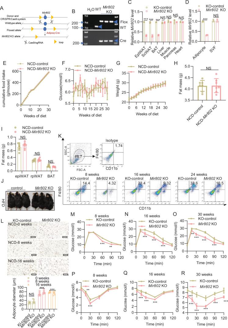
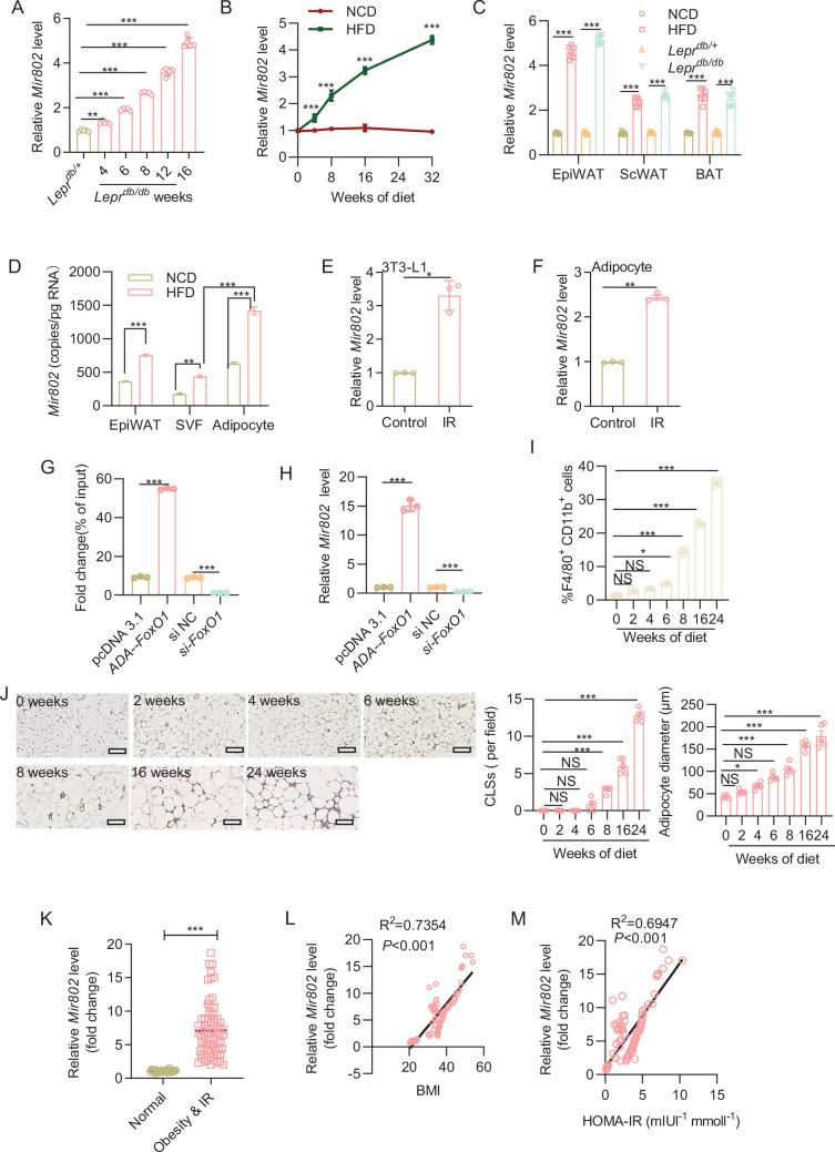
Adipose tissue inflammation is now considered to be a key process underlying metabolic diseases in obese individuals. However, it remains unclear how adipose inflammation is initiated and maintained or the mechanism by which inflammation develops. We found that () expression in adipose tissue is progressively increased with the development of dietary obesity in obese mice and humans. The increasing trend of preceded the accumulation of macrophages. Adipose tissue-specific knockout of lowered macrophage infiltration and ameliorated systemic insulin resistance. Conversely, the specific overexpression of in adipose tissue aggravated adipose inflammation in mice fed a high-fat diet. Mechanistically, activates noncanonical and canonical NF-κB pathways by targeting its negative regulator, TRAF3. Next, NF-κB orchestrated the expression of chemokines and SREBP1, leading to strong recruitment and M1-like polarization of macrophages. Our findings indicate that endows adipose tissue with the ability to recruit and polarize macrophages, which underscores as an innovative and attractive candidate for miRNA-based immune therapy for adipose inflammation.

摘要

脂肪组织炎症现在被认为是肥胖个体代谢性疾病的关键潜在过程。然而,脂肪炎症是如何启动和维持的,或者炎症发展的机制仍不清楚。我们发现,在肥胖小鼠和人类中,随着饮食性肥胖的发展,脂肪组织中的()表达逐渐增加。()的增加趋势先于巨噬细胞的积累。脂肪组织特异性敲除()可降低巨噬细胞浸润并改善全身胰岛素抵抗。相反,在喂食高脂饮食的小鼠中,脂肪组织中()的特异性过表达加剧了脂肪炎症。从机制上讲,()通过靶向其负调节因子TRAF3激活非经典和经典的NF-κB途径。接下来,NF-κB协调趋化因子和SREBP1的表达,导致巨噬细胞的强烈募集和M1样极化。我们的研究结果表明,()赋予脂肪组织募集和极化巨噬细胞的能力,这突出了()作为基于miRNA的脂肪炎症免疫治疗的创新且有吸引力的候选物。

https://cdn.ncbi.nlm.nih.gov/pmc/blobs/e286/11651656/8df1cacf812f/elife-99162-fig1.jpg

文献AI研究员

20分钟写一篇综述,助力文献阅读效率提升50倍。

立即体验

用中文搜PubMed

大模型驱动的PubMed中文搜索引擎

马上搜索

文档翻译

学术文献翻译模型,支持多种主流文档格式。

立即体验