Suppr超能文献

新型冠状病毒感染期间动态细胞蛋白质组重塑。血浆蛋白读数的鉴定。

Dynamic Cellular Proteome Remodeling during SARS-CoV-2 Infection. Identification of Plasma Protein Readouts.

作者信息

Dos Santos Fátima Milhano, Vindel-Alfageme Jorge, Ciordia Sergio, Castro Victoria, Orera Irene, Garaigorta Urtzi, Gastaminza Pablo, Corrales Fernando

机构信息

Functional Proteomics Laboratory, National Center for Biotechnology (CNB-CSIC), Darwin 3, Madrid 28049, Spain.

Department of Molecular and Cell Biology, National Center for Biotechnology (CNB-CSIC), Darwin 3, Madrid 28049, Spain.

出版信息

J Proteome Res. 2025 Jan 3;24(1):171-188. doi: 10.1021/acs.jproteome.4c00566. Epub 2024 Nov 26.

Abstract

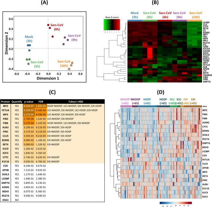
The outbreak of COVID-19, led to an ongoing pandemic with devastating consequences for the global economy and human health. With the global spread of SARS-CoV-2, multidisciplinary initiatives were launched to explore new diagnostic, therapeutic, and vaccination strategies. From this perspective, proteomics could help to understand the mechanisms associated with SARS-CoV-2 infection and to identify new therapeutic options. A TMT-based quantitative proteomics and phosphoproteomics analysis was performed to study the proteome remodeling of human lung alveolar cells expressing human ACE2 (A549-ACE2) after infection with SARS-CoV-2. Detectability and the prognostic value of selected proteins was analyzed by targeted PRM. A total of 6802 proteins and 6428 phospho-sites were identified in A549-ACE2 cells after infection with SARS-CoV-2. The differential proteins here identified revealed that A549-ACE2 cells undergo a time-dependent regulation of essential processes, delineating the precise intervention of the cellular machinery by the viral proteins. From this mechanistic background and by applying machine learning modeling, 29 differential proteins were selected and detected in the serum of COVID-19 patients, 14 of which showed promising prognostic capacity. Targeting these proteins and the protein kinases responsible for the reported phosphorylation changes may provide efficient alternative strategies for the clinical management of COVID-19.

摘要

新型冠状病毒肺炎(COVID-19)的爆发导致了一场持续的大流行,给全球经济和人类健康带来了毁灭性后果。随着严重急性呼吸综合征冠状病毒2(SARS-CoV-2)在全球范围内传播,人们发起了多学科倡议,以探索新的诊断、治疗和疫苗接种策略。从这个角度来看,蛋白质组学有助于了解与SARS-CoV-2感染相关的机制,并确定新的治疗选择。进行了基于串联质谱标签(TMT)的定量蛋白质组学和磷酸化蛋白质组学分析,以研究感染SARS-CoV-2后表达人血管紧张素转换酶2(A549-ACE2)的人肺泡细胞的蛋白质组重塑。通过靶向平行反应监测(PRM)分析选定蛋白质的可检测性和预后价值。在感染SARS-CoV-2后的A549-ACE2细胞中,共鉴定出6802种蛋白质和6428个磷酸化位点。这里鉴定出的差异蛋白质表明,A549-ACE2细胞经历了基本过程的时间依赖性调节,描绘了病毒蛋白对细胞机制的精确干预。基于这一机制背景并应用机器学习建模,在COVID-19患者血清中筛选并检测到29种差异蛋白质,其中14种显示出有前景的预后能力。针对这些蛋白质以及导致所报道的磷酸化变化的蛋白激酶,可能为COVID-19的临床管理提供有效的替代策略。

https://cdn.ncbi.nlm.nih.gov/pmc/blobs/c84b/11705369/4a2863c81246/pr4c00566_0001.jpg

文献AI研究员

20分钟写一篇综述,助力文献阅读效率提升50倍。

立即体验

用中文搜PubMed

大模型驱动的PubMed中文搜索引擎

马上搜索

文档翻译

学术文献翻译模型,支持多种主流文档格式。

立即体验