Suppr超能文献

小长非编码 RNA 分析人滋养层细胞衍生的细胞外囊泡及其对人神经祖细胞转录组谱的影响。

Small and Long Non-Coding RNA Analysis for Human Trophoblast-Derived Extracellular Vesicles and Their Effect on the Transcriptome Profile of Human Neural Progenitor Cells.

机构信息

Biomedical Sciences, University of Missouri, Columbia, MO 65211, USA.

Christopher S Bond Life Sciences Center, University of Missouri, Columbia, MO 65211, USA.

出版信息

Cells. 2024 Nov 11;13(22):1867. doi: 10.3390/cells13221867.

Abstract

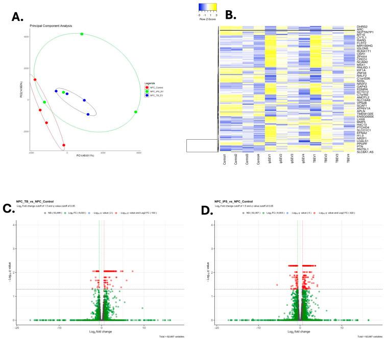
In mice, the fetal brain is dependent upon the placenta for factors that guide its early development. This linkage between the two organs has given rise to the term, the placenta-brain axis. A similar interrelationship between the two organs may exist in humans. We hypothesize that extracellular vesicles (EVs) released from placental trophoblast (TB) cells transport small RNA and other informational biomolecules from the placenta to the brain where their contents have pleiotropic effects. Here, EVs were isolated from the medium in which human trophoblasts (TBs) had been differentiated in vitro from induced pluripotent stem cells (iPSC) and from cultured iPSC themselves, and their small RNA content analyzed by bulk RNA-seq. EVs derived from human TB cells possess unique profiles of miRs, including , , and many long non-coding RNAs (lncRNAs) relative to EVs isolated from parental iPSC. These miRs and their mRNA targets are enriched in neural tissue. Human neural progenitor cells (NPCs), generated from the same iPSC, were exposed to EVs from either TB or iPSC controls. Both sets of EVs were readily internalized. EVs from TB cells upregulate several transcripts in NPCs associated with forebrain formation and neurogenesis; those from control iPSC upregulated a transcriptional phenotype that resembled glial cells more closely than neurons. These results shed light on the possible workings of the placenta-brain axis. Understanding how the contents of small RNA within TB-derived EVs affect NPCs might yield new insights, possible biomarkers, and potential treatment strategies for neurobehavioral disorders that originate in utero, such as autism spectrum disorders (ASDs).

摘要

在老鼠中,胎儿大脑依赖胎盘提供指导其早期发育的因子。这两个器官之间的联系产生了“胎盘-大脑轴”一词。在人类中,这两个器官之间可能存在类似的相互关系。我们假设,胎盘滋养层 (TB) 细胞释放的细胞外囊泡 (EV) 将小 RNA 和其他信息生物分子从胎盘转运到大脑,其内容物在大脑中具有多种效应。在这里,从体外诱导多能干细胞 (iPSC) 分化而来的人滋养层 (TB) 细胞和培养的 iPSC 本身的培养基中分离出 EV,并通过批量 RNA-seq 分析其小 RNA 含量。与从亲本 iPSC 分离的 EV 相比,源自人 TB 细胞的 EV 具有独特的 miR 谱,包括 miR-210、miR-21、miR-29b、miR-145 等,以及许多长非编码 RNA (lncRNA)。这些 miR 和它们的 mRNA 靶标在神经组织中富集。从相同的 iPSC 生成的人神经祖细胞 (NPC) 暴露于 TB 或 iPSC 对照的 EV。这两组 EV 都很容易被内化。TB 细胞的 EV 上调 NPC 中与前脑形成和神经发生相关的几个转录本;而对照 iPSC 的 EV 上调了一种转录表型,与神经元相比更类似于神经胶质细胞。这些结果阐明了胎盘-大脑轴的可能作用机制。了解 TB 衍生 EV 内小 RNA 的含量如何影响 NPC,可能会为起源于子宫内的神经行为障碍(如自闭症谱系障碍 (ASD))提供新的见解、可能的生物标志物和潜在的治疗策略。

https://cdn.ncbi.nlm.nih.gov/pmc/blobs/6ee4/11593255/d5c7e3b2a843/cells-13-01867-g001.jpg

文献AI研究员

20分钟写一篇综述,助力文献阅读效率提升50倍。

立即体验

用中文搜PubMed

大模型驱动的PubMed中文搜索引擎

马上搜索

文档翻译

学术文献翻译模型,支持多种主流文档格式。

立即体验