Suppr超能文献

利用人工智能驱动的细胞画分析工具深入了解 iPSC 和单核细胞衍生的巨噬细胞极化化合物的鉴定。

Insights into the Identification of iPSC- and Monocyte-Derived Macrophage-Polarizing Compounds by AI-Fueled Cell Painting Analysis Tools.

机构信息

Department Cancer Immunology and Immune Modulation, Boehringer Ingelheim Pharma GmbH & Co. KG, 88397 Biberach a.d. Riss, Germany.

Department Cancer Immunology and Immune Modulation, Boehringer Ingelheim RCV GmbH & Co. KG, 1121 Vienna, Austria.

出版信息

Int J Mol Sci. 2024 Nov 17;25(22):12330. doi: 10.3390/ijms252212330.

Abstract

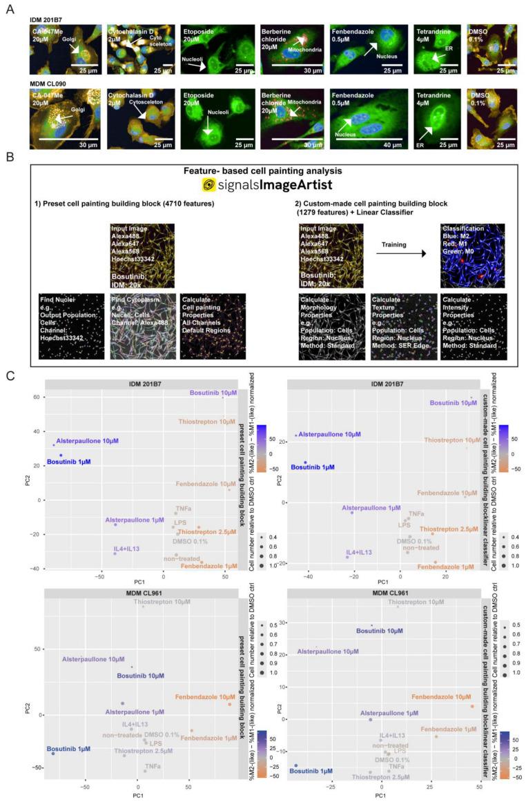
Macrophage polarization critically contributes to a multitude of human pathologies. Hence, modulating macrophage polarization is a promising approach with enormous therapeutic potential. Macrophages are characterized by a remarkable functional and phenotypic plasticity, with pro-inflammatory (M1) and anti-inflammatory (M2) states at the extremes of a multidimensional polarization spectrum. Cell morphology is a major indicator for macrophage activation, describing M1(-like) (rounded) and M2(-like) (elongated) states by different cell shapes. Here, we introduced cell painting of macrophages to better reflect their multifaceted plasticity and associated phenotypes beyond the rigid dichotomous M1/M2 classification. Using high-content imaging, we established deep learning- and feature-based cell painting image analysis tools to elucidate cellular fingerprints that inform about subtle phenotypes of human blood monocyte-derived and iPSC-derived macrophages that are characterized as screening surrogate. Moreover, we show that cell painting feature profiling is suitable for identifying inter-donor variance to describe the relevance of the morphology feature 'cell roundness' and dissect distinct macrophage polarization signatures after stimulation with known biological or small-molecule modulators of macrophage (re-)polarization. Our novel established AI-fueled cell painting analysis tools provide a resource for high-content-based drug screening and candidate profiling, which set the stage for identifying novel modulators for macrophage (re-)polarization in health and disease.

摘要

巨噬细胞极化在多种人类疾病中起着至关重要的作用。因此,调节巨噬细胞极化是一种具有巨大治疗潜力的有前途的方法。巨噬细胞具有显著的功能和表型可塑性,在炎症(M1)和抗炎(M2)状态之间处于多维极化谱的极端。细胞形态是巨噬细胞激活的主要指标,通过不同的细胞形状描述 M1(类似圆形)和 M2(类似长形)状态。在这里,我们引入了巨噬细胞的细胞绘画,以更好地反映它们多方面的可塑性及其相关表型,超越了严格的二分 M1/M2 分类。使用高内涵成像,我们建立了基于深度学习和特征的细胞绘画图像分析工具,以阐明细胞指纹,这些指纹提供了关于人类血液单核细胞衍生和 iPSC 衍生巨噬细胞的微妙表型的信息,这些细胞被特征化为筛选替代物。此外,我们表明,细胞绘画特征分析适合于识别供体间差异,以描述形态特征“细胞圆度”的相关性,并在刺激后分离不同的巨噬细胞极化特征已知的生物或小分子调节剂的极化(再)。我们新建立的人工智能驱动的细胞绘画分析工具为高通量药物筛选和候选物分析提供了资源,为鉴定健康和疾病中巨噬细胞(再)极化的新型调节剂奠定了基础。

https://cdn.ncbi.nlm.nih.gov/pmc/blobs/cc25/11595184/71da284a6801/ijms-25-12330-g001.jpg

文献AI研究员

20分钟写一篇综述,助力文献阅读效率提升50倍。

立即体验

用中文搜PubMed

大模型驱动的PubMed中文搜索引擎

马上搜索

文档翻译

学术文献翻译模型,支持多种主流文档格式。

立即体验