Suppr超能文献

通过 scRNA-seq 分析鉴定溃疡性结肠炎中的代谢转录激活。

Metabolic Transcriptional Activation in Ulcerative Colitis Identified Through scRNA-seq Analysis.

机构信息

Faculté de Médecine du Kremlin Bicêtre, University Paris-Sud, Université Paris-Saclay, 94270 Le Kremlin-Bicêtre, France.

INSERM, CNRS, Institut Necker Enfants Malades, Université Paris Cité, 75015 Paris, France.

出版信息

Genes (Basel). 2024 Oct 31;15(11):1412. doi: 10.3390/genes15111412.

Abstract

BACKGROUND

Ulcerative colitis is a chronic inflammatory disease affecting the colon. During chronic inflammation of epithelial cells, lipid metabolism via pro-inflammatory eicosanoids is known to modify the immune response.

METHODS

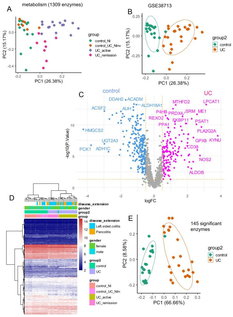
Starting from the Mammalian Metabolic Database, the expression of metabolic enzymes was investigated in two independent cohorts from transcriptome datasets GSE38713 and GSE11223, which analyzed ulcerative colitis tissue samples from the digestive tract.

RESULTS

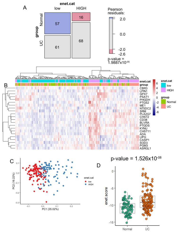
In the first cohort, 145 differentially expressed enzymes were identified as significantly regulated between ulcerative colitis tissues and normal controls. Overexpressed enzymes were selected to tune an Elastic Net model in the second cohort. Using the best parameters, the model achieved a prediction accuracy for ulcerative colitis with an area under the curve (AUC) of 0.79. Twenty-two metabolic enzymes were found to be commonly overexpressed in both independent cohorts, with decreasing Elastic Net predictive coefficients as follows: LIPG (3.98), PSAT1 (3.69), PGM3 (2.74), CD38 (2.28), BLVRA (1.99), CBR3 (1.94), NT5DC2 (1.76), PHGDH (1.71), GPX7 (1.58), CASP1 (1.56), ASRGL1 (1.4), SOD3 (1.25), CHST2 (0.965), CHST11 (0.95), KYNU (0.94), PLAG2G7 (0.92), SRM (0.87), PTGS2 (0.80), LPIN1 (0.47), ME1 (0.31), PTGDS (0.14), and ADA (0.13). Functional enrichment analysis using the Kyoto Encyclopedia of Genes and Genomes (KEGG) database highlighted the main implications of these enzymes in cysteine and methionine metabolism (adjusted -value = 0.01), arachidonic acid and prostaglandin metabolism (adjusted -value = 0.01), and carbon metabolism (adjusted -value = 0.04). A metabolic score based on the transcriptional activation of the validated twenty-two enzymes was found to be significantly greater in Ulcerative colitis samples compared to healthy donor samples (-value = 1.52 × 10).

CONCLUSIONS

A metabolic expression score was established and reflects the implications of heterogeneous metabolic pathway deregulations in the digestive tract of patients with ulcerative colitis.

摘要

背景

溃疡性结肠炎是一种影响结肠的慢性炎症性疾病。在细胞的慢性炎症过程中,通过促炎类二十烷酸的脂代谢已知会改变免疫反应。

方法

从哺乳动物代谢数据库开始,通过分析来自转录组数据集 GSE38713 和 GSE11223 的消化道溃疡性结肠炎组织样本,研究了两个独立队列中代谢酶的表达。

结果

在第一个队列中,在溃疡性结肠炎组织和正常对照之间有 145 个差异表达的酶被鉴定为显著调节。在第二个队列中,选择过表达的酶来调整弹性网络模型。使用最佳参数,该模型对溃疡性结肠炎的预测准确性达到了曲线下面积(AUC)为 0.79。在两个独立的队列中发现 22 种代谢酶普遍过表达,弹性网络预测系数逐渐降低,依次为:LIPG(3.98)、PSAT1(3.69)、PGM3(2.74)、CD38(2.28)、BLVRA(1.99)、CBR3(1.94)、NT5DC2(1.76)、PHGDH(1.71)、GPX7(1.58)、CASP1(1.56)、ASRGL1(1.4)、SOD3(1.25)、CHST2(0.965)、CHST11(0.95)、KYNU(0.94)、PLAG2G7(0.92)、SRM(0.87)、PTGS2(0.80)、LPIN1(0.47)、ME1(0.31)、PTGDS(0.14)和 ADA(0.13)。使用京都基因与基因组百科全书(KEGG)数据库进行的功能富集分析突出了这些酶在半胱氨酸和蛋氨酸代谢(调整后 - 值 = 0.01)、花生四烯酸和前列腺素代谢(调整后 - 值 = 0.01)和碳代谢(调整后 - 值 = 0.04)中的主要作用。基于验证的二十二种酶的转录激活的代谢评分在溃疡性结肠炎样本中明显高于健康供体样本(- 值 = 1.52 × 10)。

结论

建立了一种代谢表达评分,反映了溃疡性结肠炎患者消化道中代谢途径异质性失调的影响。

https://cdn.ncbi.nlm.nih.gov/pmc/blobs/6801/11593927/4146a738c3ce/genes-15-01412-g001.jpg

文献AI研究员

20分钟写一篇综述,助力文献阅读效率提升50倍。

立即体验

用中文搜PubMed

大模型驱动的PubMed中文搜索引擎

马上搜索

文档翻译

学术文献翻译模型,支持多种主流文档格式。

立即体验