Suppr超能文献

.的基因组结构、进化与宿主转移

Genome Structure, Evolution, and Host Shift of .

作者信息

Xiong Xiao, Geden Christopher J, Tan Yongjun, Zhang Ying, Zhang Dapeng, Werren John H, Wang Xu

机构信息

Department of Pathobiology, College of Veterinary Medicine, Auburn University, Auburn, AL 36849, USA.

Center for Medical, Agricultural and Veterinary Entomology, USDA Agricultural Research Service, Gainesville, FL 32608, USA.

出版信息

Biology (Basel). 2024 Nov 19;13(11):952. doi: 10.3390/biology13110952.

Abstract

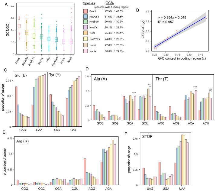
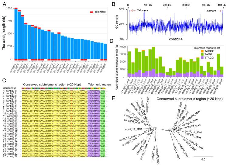
is a diverse fungal genus of unicellular, obligate symbionts infecting various arthropods. We performed comparative genomic analyses of seven species that infect bees, wasps, moths, butterflies, and amphipods. As intracellular parasites, these species exhibit significant genome reduction, retaining only about half of the genes found in free-living yeast genomes. Notably, genes related to oxidative phosphorylation are entirely absent ( < 0.001), and those associated with endocytosis are significantly diminished compared to other pathways ( < 0.05). All seven genomes display significantly lower G-C content compared to their microsporidian outgroup. Species-specific 5~12 bp motifs were identified immediately upstream of start codons for coding genes in all species ( ≤ 1.6 × 10). Our RNA-seq data from showed that this motif is enriched in highly expressed genes but depleted in lowly expressed ones ( < 0.05), suggesting it functions as a -regulatory element in gene expression. We also discovered diverse telomeric repeats within the genus. Phylogenomic analyses revealed two major clades and incongruency between the species tree and their hosts' phylogeny, indicating potential host switch events (100% bootstrap values). This study advances the understanding of genomic architecture, gene regulation, and evolution of , offering valuable insights for developing strategies to control these microbial pathogens.

摘要

是一个多样化的真菌属,为单细胞专性共生菌,可感染各种节肢动物。我们对感染蜜蜂、黄蜂、蛾、蝴蝶和双足类动物的七个物种进行了比较基因组分析。作为细胞内寄生虫,这些物种的基因组显著缩减,仅保留了自由生活酵母基因组中约一半的基因。值得注意的是,与氧化磷酸化相关的基因完全缺失(<0.001),与内吞作用相关的基因与其他途径相比显著减少(<0.05)。与它们的微孢子虫外类群相比,所有七个基因组的G-C含量均显著较低。在所有物种的编码基因起始密码子上游紧邻处鉴定出物种特异性的5至12个碱基对基序(≤1.6×10)。我们来自[具体来源]的RNA测序数据表明,该基序在高表达基因中富集,但在低表达基因中缺失(<0.05),这表明它在基因表达中起调控元件的作用。我们还在该属内发现了多种端粒重复序列。系统基因组分析揭示了两个主要分支以及物种树与其宿主系统发育之间的不一致,表明存在潜在的宿主转换事件(自展值为100%)。这项研究推进了对[该真菌属名称]的基因组结构、基因调控和进化的理解,为制定控制这些微生物病原体的策略提供了有价值的见解。

https://cdn.ncbi.nlm.nih.gov/pmc/blobs/8362/11592040/f5d78dacaf4c/biology-13-00952-g001.jpg

文献AI研究员

20分钟写一篇综述,助力文献阅读效率提升50倍。

立即体验

用中文搜PubMed

大模型驱动的PubMed中文搜索引擎

马上搜索

文档翻译

学术文献翻译模型,支持多种主流文档格式。

立即体验