Suppr超能文献

小檗碱介导外泌体调节脂质代谢途径以促进类风湿关节炎成纤维样滑膜细胞凋亡。

Berberine Mediates Exosomes Regulating the Lipid Metabolism Pathways to Promote Apoptosis of RA-FLS Cells.

作者信息

Guo Si-Fan, Wang Zhi-Bo, Xie Dan-Dan, Cai Ying, Wang Yan, Wang Xian, Yang Qiang, Zhang Ai-Hua, Qiu Shi

机构信息

International Advanced Functional Omics Platform, Scientific Experiment Center, Hainan Medical University, Haikou 570100, China.

GAP Center and Graduate School, Heilongjiang University of Chinese Medicine, Harbin 150040, China.

出版信息

Pharmaceuticals (Basel). 2024 Nov 9;17(11):1509. doi: 10.3390/ph17111509.

Abstract

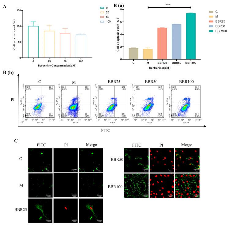
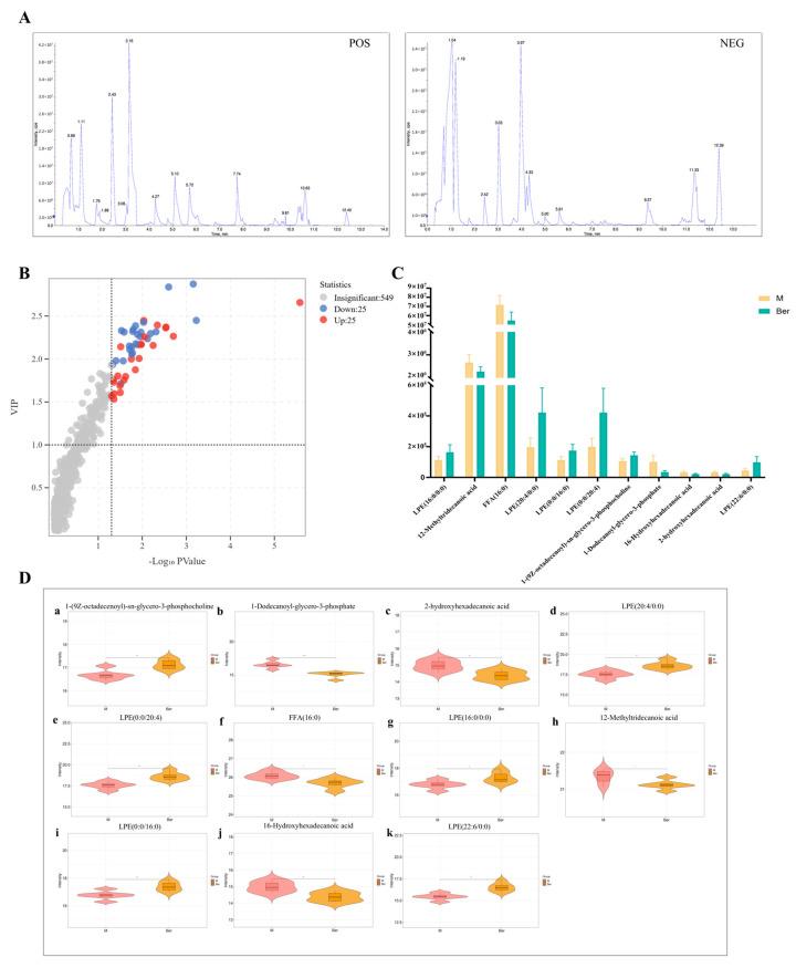
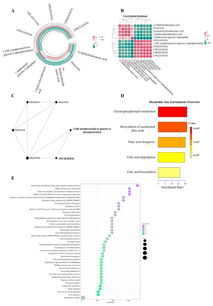
: Rheumatoid arthritis (RA) is a chronic autoimmune disease characterized by joint damage and commonly linked to symptoms such as inflammation, swelling, and pain. Traditional Chinese Medicine offers complementary and integrative approaches in the management of rheumatoid arthritis, potentially providing additional options that may help address treatment challenges and enhance overall patient care. This paper explores the mechanism of action of berberine from the perspective of cellular exosomes by mediating exosomal contents and thus treating RA. : With the help of flow cytometry and confocal laser scanning microscope, it was determined that berberine promotes apoptosis in RA-FLS cells, and then lipid metabolomics technology was applied to screen and characterize the exosomes of RA-FLS cells to identify lipid core biomarkers closely related to RA, which were then projected into various databases for comprehensive analysis. : The data analysis showed that berberine could call back 11 lipid core biomarkers closely associated with RA, and interactive visualization of the database revealed that these markers were mainly focused on lipid metabolism aspects such as fatty acid elongation, degradation, and biosynthesis, as well as the biosynthesis of unsaturated fatty acids or PPARA activation of gene expression, PPARα's role in lipid metabolism regulation, glycerophospholipid metabolism, mitochondrial fatty acid oxidation disorders, and organelle biogenesis and maintenance. : Berberine exerts its therapeutic effect on RA by mediating exosomal contents and thus regulating multiple lipid-related biological pathways, affecting the PPARγ-NF-κB complex binding rate, CREB and EGR-1 expression, cellular phagocytosis, and other aspects needed to inhibit proliferation and inflammatory responses in RA-FLS. This study offers a research foundation for exploring the mechanism of action of berberine in the treatment of RA.

摘要

类风湿性关节炎(RA)是一种慢性自身免疫性疾病,其特征为关节损伤,通常伴有炎症、肿胀和疼痛等症状。中医在类风湿性关节炎的管理中提供了补充和综合的方法,可能提供额外的选择,有助于应对治疗挑战并加强整体患者护理。本文从细胞外泌体的角度探讨黄连素通过介导外泌体内容物从而治疗类风湿性关节炎的作用机制。借助流式细胞术和共聚焦激光扫描显微镜,确定黄连素可促进类风湿性关节炎成纤维样滑膜细胞(RA-FLS细胞)凋亡,然后应用脂质代谢组学技术筛选和表征RA-FLS细胞的外泌体,以鉴定与类风湿性关节炎密切相关的脂质核心生物标志物,随后将这些标志物导入各种数据库进行综合分析。数据分析表明,黄连素可回调11种与类风湿性关节炎密切相关的脂质核心生物标志物,数据库的交互式可视化显示这些标志物主要集中在脂肪酸延长、降解和生物合成等脂质代谢方面,以及不饱和脂肪酸的生物合成或基因表达的过氧化物酶体增殖物激活受体α(PPARA)激活、PPARα在脂质代谢调节中的作用、甘油磷脂代谢、线粒体脂肪酸氧化紊乱以及细胞器生物发生和维持。黄连素通过介导外泌体内容物从而调节多种与脂质相关的生物学途径发挥其对类风湿性关节炎的治疗作用,影响PPARγ-NF-κB复合物结合率、CREB和早期生长反应蛋白1(EGR-1)表达、细胞吞噬作用以及抑制RA-FLS细胞增殖和炎症反应所需的其他方面。本研究为探索黄连素治疗类风湿性关节炎的作用机制提供了研究基础。

https://cdn.ncbi.nlm.nih.gov/pmc/blobs/4ab0/11597526/0de5f490a7fc/pharmaceuticals-17-01509-g001.jpg

文献AI研究员

20分钟写一篇综述,助力文献阅读效率提升50倍。

立即体验

用中文搜PubMed

大模型驱动的PubMed中文搜索引擎

马上搜索

文档翻译

学术文献翻译模型,支持多种主流文档格式。

立即体验