Suppr超能文献

CCR7和CBX6作为腹主动脉瘤关键生物标志物的鉴定:来自多组学数据和机器学习分析的见解

Identification of CCR7 and CBX6 as key biomarkers in abdominal aortic aneurysm: Insights from multi-omics data and machine learning analysis.

作者信息

Yong Xi, Hu Xuerui, Kang Tengyao, Deng Yanpiao, Li Sixuan, Yu Shuihan, Hou Yani, You Jin, Dai Xiaohe, Zhang Jialin, Zhang Junjia, Zhou Junlin, Zhang Siyu, Zheng Jianghua, Yang Qin, Li Jingdong

机构信息

Department of Vascular Surgery, Affiliated Hospital of North Sichuan Medical College, Nanchong, China.

The First Affiliated Hospital, Jinan University, Guangzhou, China.

出版信息

IET Syst Biol. 2024 Dec;18(6):250-260. doi: 10.1049/syb2.12106. Epub 2024 Nov 27.

Abstract

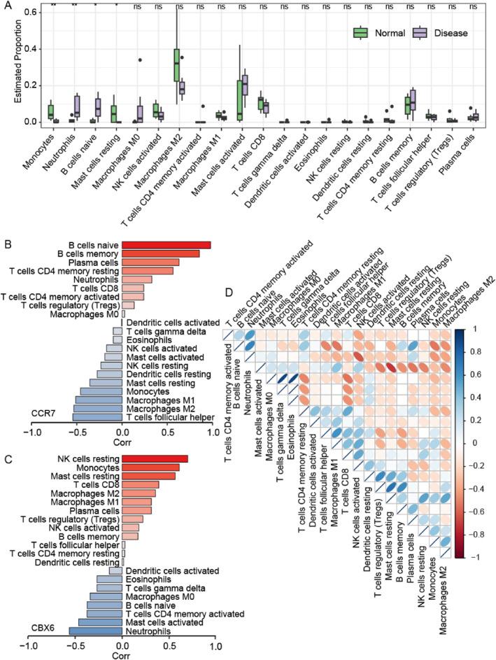
Abdominal aortic aneurysm (AAA) is a severe vascular condition, marked by the progressive dilation of the abdominal aorta, leading to rupture if untreated. The objective of this study was to identify key biomarkers and decipher the immune mechanisms underlying AAA utilising multi-omics data analysis and machine learning techniques. Single-cell RNA sequencing disclosed a heightened presence of macrophages and CD8-positive alpha-beta T cells in AAA, highlighting their critical role in disease pathogenesis. Analysis of cell-cell communication highlighted augmented interactions between macrophages and dendritic cells derived from monocytes. Enrichment analysis of differential expression gene indicated substantial involvement of immune and metabolic pathways in AAA pathogenesis. Machine learning techniques identified CCR7 and CBX6 as key candidate biomarkers. In AAA, CCR7 expression is upregulated, whereas CBX6 expression is downregulated, both showing significant correlations with immune cell infiltration. These findings provide valuable insights into the molecular mechanisms underlying AAA and suggest potential biomarkers for diagnosis and therapeutic intervention.

摘要

腹主动脉瘤(AAA)是一种严重的血管疾病,其特征是腹主动脉进行性扩张,若不治疗会导致破裂。本研究的目的是利用多组学数据分析和机器学习技术,识别关键生物标志物并解读AAA潜在的免疫机制。单细胞RNA测序显示,AAA中巨噬细胞和CD8阳性α-β T细胞的数量增加,突出了它们在疾病发病机制中的关键作用。细胞间通讯分析强调了巨噬细胞与源自单核细胞的树突状细胞之间增强的相互作用。差异表达基因的富集分析表明,免疫和代谢途径在AAA发病机制中大量参与。机器学习技术将CCR7和CBX6确定为关键候选生物标志物。在AAA中,CCR7表达上调,而CBX6表达下调,两者均与免疫细胞浸润显著相关。这些发现为AAA潜在的分子机制提供了有价值的见解,并提示了诊断和治疗干预的潜在生物标志物。

https://cdn.ncbi.nlm.nih.gov/pmc/blobs/27d1/11665846/a6242a110823/SYB2-18-250-g006.jpg

文献AI研究员

20分钟写一篇综述,助力文献阅读效率提升50倍。

立即体验

用中文搜PubMed

大模型驱动的PubMed中文搜索引擎

马上搜索

文档翻译

学术文献翻译模型,支持多种主流文档格式。

立即体验