Suppr超能文献

人血管内皮生长因子-D(VEGF-D)与血管内皮生长因子受体-3(VEGFR-3)之间的分子特征及相互作用

Molecular Characterization and Interaction between Human VEGF-D and VEGFR-3.

作者信息

Seo Chae Eun, Lee Han Na, Jeong Mi Suk, Jang Se Bok

机构信息

Department of Molecular Biology, College of Natural Sciences, Pusan National University, Busan 46241, Republic of Korea.

Insitute of Systems Biology, Pusan National University, Busan 46241, Republic of Korea.

出版信息

J Microbiol Biotechnol. 2024 Dec 28;34(12):2627-2636. doi: 10.4014/jmb.2409.09060. Epub 2024 Nov 20.

Abstract

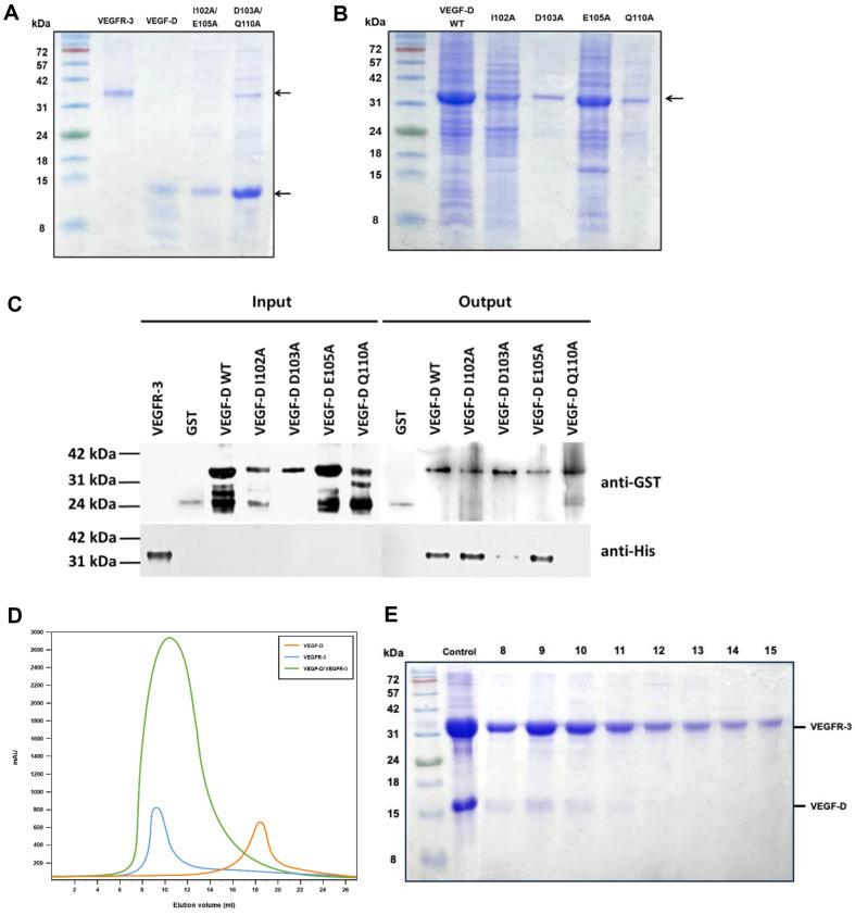
Angiogenesis and lymphangiogenesis are some of the routes that cause metastasis. Vascular Endothelial Growth Factors (VEGFs) stimulate angiogenesis and lymphangiogenesis through VEGF receptors. Especially, VEGF-D and its receptor, VEGFR-3, play a pivotal role in regulating cellular processes such as survival, proliferation, and migration, thereby influencing lymphangiogenesis. The aim of this research is to clarify the molecular characteristics of VEGF-D and VEGFR-3 proteins and identify the key residues that are essential for the interaction between VEGF-D and VEGFR-3. Experiments, including size exclusion chromatography and GST pull-down assay analysis, reveal that specific residues, particularly D103 and Q110, are essential for VEGF-D/VEGFR-3 binding. Mutations in these residues induce structural alterations, resulting in reduced binding affinity and impaired activation of VEGFR-3. Moreover, this study suggests that a synthesized peptide, designed based on key residues of VEGF-D involved in binding to VEGFR-3, may act as a metastasis suppressor by competitively inhibiting the interaction between VEGF-D and VEGFR-3. Understanding these molecular interactions is expected to have significant potential to develop therapeutic peptides that can inhibit cancer cell-induced lymphangiogenesis and resolve metastasis via lymphangiogenesis across various cancer types.

摘要

血管生成和淋巴管生成是导致转移的一些途径。血管内皮生长因子(VEGFs)通过VEGF受体刺激血管生成和淋巴管生成。特别是,VEGF-D及其受体VEGFR-3在调节细胞存活、增殖和迁移等细胞过程中起关键作用,从而影响淋巴管生成。本研究的目的是阐明VEGF-D和VEGFR-3蛋白的分子特征,并确定VEGF-D与VEGFR-3相互作用所必需的关键残基。包括尺寸排阻色谱和GST下拉分析在内的实验表明,特定残基,特别是D103和Q110,对于VEGF-D/VEGFR-3结合至关重要。这些残基的突变会引起结构改变,导致结合亲和力降低和VEGFR-3激活受损。此外,本研究表明,基于VEGF-D与VEGFR-3结合的关键残基设计的合成肽,可能通过竞争性抑制VEGF-D与VEGFR-3之间的相互作用而作为转移抑制因子。预计了解这些分子相互作用对于开发能够抑制癌细胞诱导的淋巴管生成并通过淋巴管生成解决各种癌症类型转移的治疗性肽具有巨大潜力。

https://cdn.ncbi.nlm.nih.gov/pmc/blobs/f070/11729338/f600742505f5/jmb-34-12-2627-f1.jpg

文献AI研究员

20分钟写一篇综述,助力文献阅读效率提升50倍。

立即体验

用中文搜PubMed

大模型驱动的PubMed中文搜索引擎

马上搜索

文档翻译

学术文献翻译模型,支持多种主流文档格式。

立即体验