Suppr超能文献

核仁蛋白 3 通过 PI3K-Akt 通路促进膀胱癌细胞的增殖。

Nucleolar protein 3 promotes proliferation of bladder cancer cells through the PI3K-Akt pathway.

机构信息

Department of Urology, The First Affiliated Hospital of Chongqing Medical University, 1 Youyi Road, Yuzhong District, Chongqing, 400016, P.R. China.

出版信息

World J Surg Oncol. 2024 Nov 28;22(1):316. doi: 10.1186/s12957-024-03600-5.

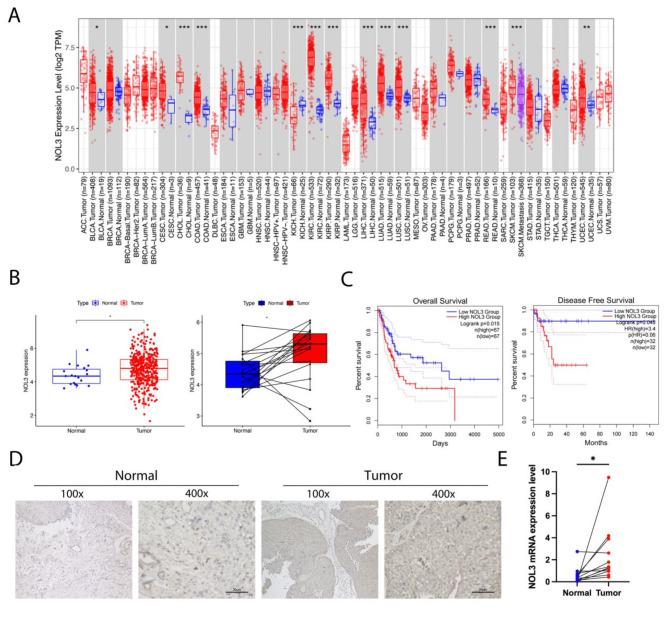
Abstract

Nucleolar protein 3 (NOL3), as a markedly increased protein across a range of tumors, has been well acknowledged that plays an anti-apoptotic role in malignancies, while some novel impacts of NOL3 on metastasis and chemoresistance are demonstrated recently. In this study, we uncover another role of NOL3 on promoting proliferation in bladder cancer (BLCA). The reduction of NOL3 significantly inhibited cell proliferation, and we detected the stable cell cycle arrest after knockdown of NOL3 in two-type BLCA cell lines. Mechanistically, we present the first evidence that the PI3K/Akt pathway was considerably inhibited with the decrease of NOL3 in BLCA cell lines. In addition, LY294002, a PI3K inhibitor, rescued NOL3 overexpression-mediated activation of the PI3K/Akt axis and the depression of proliferation in BLCA cell lines. In conclusion, our study suggests that NOL3 is upregulated in BLCA cells and promotes proliferation via the PI3K/Akt pathway, indicating that NOL3 may be a potential therapeutic target for BLCA.

摘要

核仁蛋白 3(NOL3)作为一种在多种肿瘤中显著增加的蛋白质,已被充分证实其在恶性肿瘤中发挥抗凋亡作用,而最近也有研究表明 NOL3 对转移和化疗耐药性有一些新的影响。在这项研究中,我们揭示了 NOL3 在促进膀胱癌(BLCA)增殖方面的另一个作用。NOL3 的减少显著抑制了细胞增殖,并且我们在两种类型的 BLCA 细胞系中检测到 NOL3 敲低后的稳定细胞周期停滞。从机制上讲,我们首次提供了证据,表明在 BLCA 细胞系中,NOL3 的减少可显著抑制 PI3K/Akt 通路。此外,PI3K 抑制剂 LY294002 挽救了 NOL3 过表达介导的 PI3K/Akt 轴的激活和 BLCA 细胞系增殖的抑制。总之,我们的研究表明,NOL3 在 BLCA 细胞中上调,并通过 PI3K/Akt 通路促进增殖,表明 NOL3 可能是 BLCA 的潜在治疗靶点。

https://cdn.ncbi.nlm.nih.gov/pmc/blobs/241d/11603959/f98ebce2ca60/12957_2024_3600_Fig1_HTML.jpg

文献AI研究员

20分钟写一篇综述,助力文献阅读效率提升50倍。

立即体验

用中文搜PubMed

大模型驱动的PubMed中文搜索引擎

马上搜索

文档翻译

学术文献翻译模型,支持多种主流文档格式。

立即体验