Suppr超能文献

5-氮杂-2'-脱氧胞苷(地西他滨)可增加头颈部鳞状细胞癌中癌胚抗原的表达,并改变免疫检查点的表达,尤其是在CD39阳性的CD8和CD4 T细胞中。

5-Aza-2'-deoxycytidin (Decitabine) increases cancer-testis antigen expression in head and neck squamous cell carcinoma and modifies immune checkpoint expression, especially in CD39-positive CD8 and CD4 T cells.

作者信息

Fehn Adrian, von Witzleben Adrian, Grages Ayla, Kors Tsima Abou, Ezić Jasmin, Betzler Annika C, Brunner Cornelia, Schuler Patrick J, Theodoraki Marie-Nicole, Hoffmann Thomas K, Laban Simon

机构信息

Head and Neck Cancer Center of the Comprehensive Cancer Center, Department of Otorhinolaryngology and Head & Neck Surgery, Ulm University Medical Center, Germany; Ulm University Medical Faculty, Core Facility Immune Monitoring, Ulm, Germany.

Head and Neck Cancer Center of the Comprehensive Cancer Center, Department of Otorhinolaryngology and Head & Neck Surgery, Ulm University Medical Center, Germany.

出版信息

Neoplasia. 2025 Jan;59:101086. doi: 10.1016/j.neo.2024.101086. Epub 2024 Nov 27.

Abstract

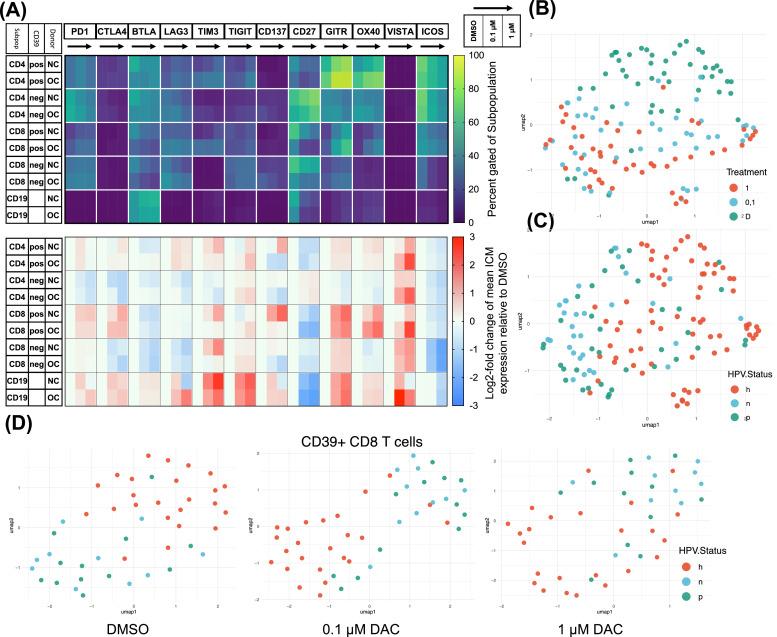
Failure of immunotherapy in head and neck squamous cell carcinoma (HNSCC) patients represents an unmet need to augment leverage of adaptive immunity. Immunogenic cancer-testis antigen (CTA) expression as well as lymphocyte differentiation and function are regulated by DNA methylation. Therefore, epigenetic therapy via inhibition of DNA-Methyltransferases by 5-Aza-2'-deoxycytidine (DAC) serves a promising adjuvant in immunotherapy. We investigated the effects of DAC on CTA expression and proliferative capacity in HNSCC cell lines and on the expression of 12 immune checkpoint molecules (ICM) on lymphocytes of oropharyngeal squamous cell carcinoma (OPSCC) patients and healthy donors. In all cell lines CTA were upregulated accompanied by decreased proliferation. In lymphocytes pronounced alterations of the ICM repertoire were observed, influenced by donor type and subpopulation. On CD39+ CD4 and CD8 T cells, the expression of co-stimulatory ICM GITR and OX40 increased dose dependently, whereas expression decreased on CD39- CD4 T cells. PD1 expression increased primarily on CD39+ CD8 T cells and decreased on CD39- CD4 T cells. CD27 expression decreased primarily in CD8 T cells, but increased in CD39- CD4 T cells, whereas ICOS expression was lowered in both CD39+ and CD39- subsets of CD4 as well as CD8 T cells. DAC treatment increased immunogenicity and decreased proliferation in HNSCC cells while enhancing expression of co-stimulatory ICM GITR and OX40. We propose low dose DAC treatment as a adjuvant to immunotherapy.

摘要

头颈部鳞状细胞癌(HNSCC)患者免疫治疗失败表明增强适应性免疫的利用存在未满足的需求。免疫原性癌症睾丸抗原(CTA)的表达以及淋巴细胞的分化和功能受DNA甲基化调控。因此,通过5-氮杂-2'-脱氧胞苷(DAC)抑制DNA甲基转移酶的表观遗传疗法有望成为免疫治疗的辅助手段。我们研究了DAC对头颈部鳞状细胞癌细胞系中CTA表达和增殖能力的影响,以及对口腔鳞状细胞癌(OPSCC)患者和健康供体淋巴细胞上12种免疫检查点分子(ICM)表达的影响。在所有细胞系中,CTA均上调,同时增殖减少。在淋巴细胞中,观察到ICM库有明显改变,受供体类型和亚群影响。在CD39 + CD4和CD8 T细胞上,共刺激ICM GITR和OX40的表达呈剂量依赖性增加,而在CD39 - CD4 T细胞上表达降低。PD1表达主要在CD39 + CD8 T细胞上增加,在CD39 - CD4 T细胞上降低。CD27表达主要在CD8 T细胞中降低,但在CD39 - CD4 T细胞中增加,而ICOS表达在CD4以及CD8 T细胞的CD39 +和CD39 -亚群中均降低。DAC处理增加了HNSCC细胞的免疫原性并降低了增殖,同时增强了共刺激ICM GITR和OX40的表达。我们建议低剂量DAC治疗作为免疫治疗的辅助手段。

https://cdn.ncbi.nlm.nih.gov/pmc/blobs/caba/11636331/47a4df4fe831/ga1.jpg

文献AI研究员

20分钟写一篇综述,助力文献阅读效率提升50倍。

立即体验

用中文搜PubMed

大模型驱动的PubMed中文搜索引擎

马上搜索

文档翻译

学术文献翻译模型,支持多种主流文档格式。

立即体验