Suppr超能文献

白屈菜红碱通过促进hERG通道的降解引发QT间期延长并诱导心脏毒性。

Chelerythrine triggers the prolongation of QT interval and induces cardiotoxicity by promoting the degradation of hERG channels.

作者信息

Wang Fang, Wang Baoqiang, Gu Xiwei, Li Xiaoxu, Liu Xinyu, Li Baoxin

机构信息

Department of Pharmacology, College of Pharmacy, Harbin Medical University, Harbin, Heilongjiang Province, China.

Department of Pharmacology, College of Pharmacy, Harbin Medical University, Harbin, Heilongjiang Province, China.

出版信息

J Biol Chem. 2025 Jan;301(1):108023. doi: 10.1016/j.jbc.2024.108023. Epub 2024 Nov 27.

Abstract

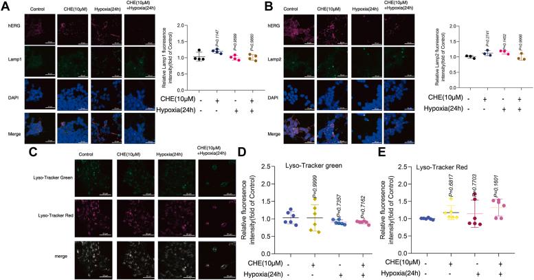
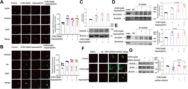
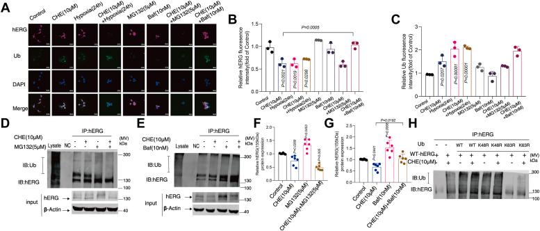
Cardiotoxicity is a serious adverse reaction during drug treatment. The cardiac human ether-a-go-go-related gene (hERG) channels play a crucial role in driving cardiac action potential repolarization and are a key target for drug-induced cardiac toxicity. Chelerythrine (CHE) has anticancer effects on various human cancer cells. But little is known about its drug safety currently. The purpose of this study is to explore the key mechanism of cardiac toxicity induced by CHE under pathological conditions. CHE and hypoxia prolonged QT interval and action potential duration compared with control group in guinea pigs, as measured by BL-420S biological acquisition and processing system in conjunction with optical mapping technology. hERG current was measured by patch-clamp technique, and the interaction between ubiquitin molecules and hERG channels was assessed using immunoprecipitation method at the molecular level. The colocalization of proteins and the function of lysosomes were determined via confocal laser scanning microscopy. Further research indicates that CHE enhances the ubiquitination process of hERG proteins by catalyzing the formation of K63 ubiquitin chains, the ubiquitination modification disrupts hERG channel homeostasis, and promotes the degradation of the channel. Mechanistically, CHE accelerates the degradation of hERG channels through lysosomes via HDAC6, which may easily induce cardiotoxicity caused by prolonged QT interval under hypoxic conditions.

摘要

心脏毒性是药物治疗期间的一种严重不良反应。心脏人醚 - 去极化相关基因(hERG)通道在驱动心脏动作电位复极化过程中起关键作用,并且是药物诱导心脏毒性的关键靶点。白屈菜红碱(CHE)对多种人类癌细胞具有抗癌作用。但目前对其药物安全性知之甚少。本研究的目的是探讨病理条件下CHE诱导心脏毒性的关键机制。通过BL - 420S生物采集与处理系统结合光学映射技术测量,与对照组相比,CHE和缺氧使豚鼠的QT间期和动作电位时程延长。采用膜片钳技术测量hERG电流,并在分子水平上使用免疫沉淀法评估泛素分子与hERG通道之间的相互作用。通过共聚焦激光扫描显微镜确定蛋白质的共定位和溶酶体的功能。进一步研究表明,CHE通过催化K63泛素链的形成增强hERG蛋白的泛素化过程,这种泛素化修饰破坏了hERG通道的稳态,并促进通道的降解。机制上,CHE通过HDAC6经由溶酶体加速hERG通道的降解,这可能在缺氧条件下容易诱发由QT间期延长引起的心脏毒性。

https://cdn.ncbi.nlm.nih.gov/pmc/blobs/d132/11721429/285bb867ec27/gr1.jpg

文献AI研究员

20分钟写一篇综述,助力文献阅读效率提升50倍。

立即体验

用中文搜PubMed

大模型驱动的PubMed中文搜索引擎

马上搜索

文档翻译

学术文献翻译模型,支持多种主流文档格式。

立即体验