Suppr超能文献

基于生物信息学鉴定代谢重编程相关基因作为糖尿病肾病潜在诊断生物标志物

Identification of metabolic reprogramming-related genes as potential diagnostic biomarkers for diabetic nephropathy based on bioinformatics.

作者信息

Chen Hong, Su Xiaoxia, Li Yan, Dang Cui, Luo Zuojie

机构信息

Department of Endocrinology, The First Affiliated Hospital of Guangxi Medical University, Nanning, China.

Department of Nephrology, The Second People's Hospital of Qinzhou, Guangxi, China.

出版信息

Diabetol Metab Syndr. 2024 Nov 28;16(1):287. doi: 10.1186/s13098-024-01531-5.

Abstract

BACKGROUND

Diabetic nephropathy (DN) is a serious complication of diabetes mellitus, marked by progressive renal damage. Recent evidence indicates that metabolic reprogramming is crucial to DN pathogenesis, yet its underlying mechanisms are not well understood. This study aimed to examine how metabolic reprogramming-related genes (MRRGs) are differentially expressed and to explore their potential mechanisms in the development of DN.

METHODS

We analyzed the datasets GSE30528 and GSE96804 from the Gene Expression Omnibus (GEO), comprising 50 DN samples and 33 controls. MRRGs were sourced from GeneCards and PubMed. Data preprocessing included batch effect correction using the R package sva, followed by normalization and differential expression analysis with limma (|logFC|> 0.5, adj.p < 0.05). Functional enrichment analyses (GO, KEGG, GSEA) were performed using clusterProfiler. Protein-protein interaction (PPI) networks were constructed via STRING, identifying hub genes through CytoHubba. Regulatory networks (mRNA-TF, mRNA-miRNA) were derived from ChIPBase and StarBase. Validation of hub genes and ROC analysis assessed diagnostic performance. ssGSEA quantified immune cell infiltration.

RESULTS

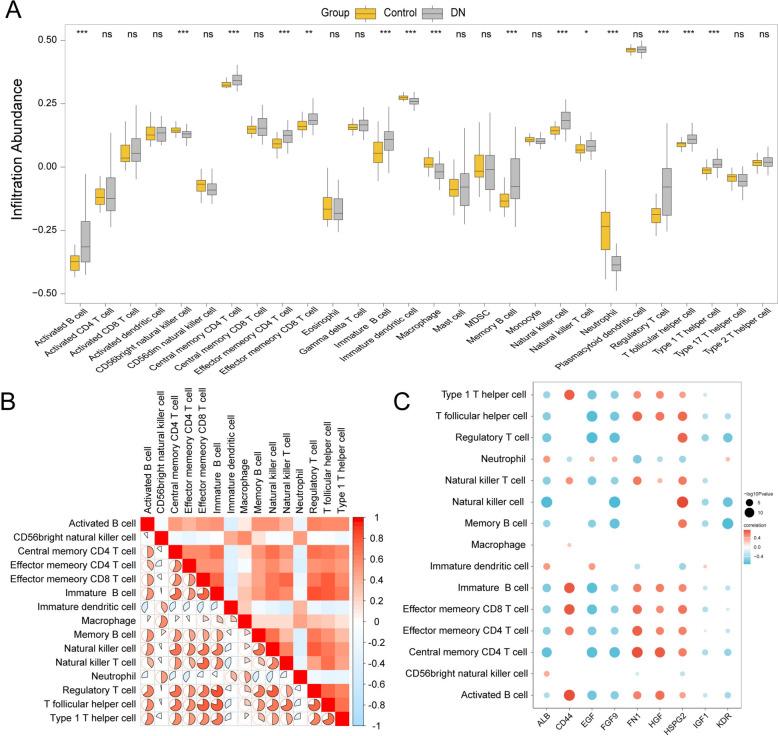
Our analysis identified 708 differentially expressed genes (DEGs), including 119 metabolic reprogramming-related DEGs (MRRDEGs). Enrichment analyses revealed significant roles for MRRDEGs in processes such as wound healing and pathways like MAPK signaling. The PPI network identified nine hub genes: FN1, CD44, KDR, EGF, HSPG2, HGF, FGF9, IGF1, and ALB, which exhibited high diagnostic accuracy (AUC 0.7 to 0.9). Notably, FN1 and CD44 showed significant association with renal fibrosis and could serve as potential biomarkers for early diagnosis and therapeutic targets in DN. Immune infiltration analysis showed notable differences in immune cell composition between DN and control samples.

CONCLUSION

This study identifies hub genes such as FN1 and CD44, with potential diagnostic value in DN. It also reveals immune cell infiltration differences between DN patients and controls, offering insights into disease progression and potential therapeutic targets.

摘要

背景

糖尿病肾病(DN)是糖尿病的一种严重并发症,其特征为进行性肾损伤。近期证据表明,代谢重编程对DN发病机制至关重要,但其潜在机制尚不完全清楚。本研究旨在探讨代谢重编程相关基因(MRRGs)的差异表达情况,并探究其在DN发生发展中的潜在机制。

方法

我们分析了来自基因表达综合数据库(GEO)的数据集GSE30528和GSE96804,其中包括50个DN样本和33个对照样本。MRRGs来源于基因卡片(GeneCards)和PubMed。数据预处理包括使用R包sva进行批次效应校正,随后使用limma进行标准化和差异表达分析(|logFC|> 0.5,adj.p < 0.05)。使用clusterProfiler进行功能富集分析(GO、KEGG、GSEA)。通过STRING构建蛋白质-蛋白质相互作用(PPI)网络,并通过CytoHubba鉴定枢纽基因。调控网络(mRNA-转录因子、mRNA-微小RNA)来源于ChIPBase和StarBase。对枢纽基因进行验证并进行ROC分析以评估诊断性能。单样本基因集富集分析(ssGSEA)量化免疫细胞浸润情况。

结果

我们的分析确定了708个差异表达基因(DEGs),其中包括119个代谢重编程相关的差异表达基因(MRRDEGs)。富集分析揭示了MRRDEGs在伤口愈合等过程以及丝裂原活化蛋白激酶(MAPK)信号通路等途径中的重要作用。PPI网络确定了9个枢纽基因:纤连蛋白1(FN1)、CD44、激酶插入域受体(KDR)、表皮生长因子(EGF)、硫酸乙酰肝素蛋白聚糖2(HSPG2)、肝细胞生长因子(HGF)、成纤维细胞生长因子9(FGF9)、胰岛素样生长因子1(IGF1)和白蛋白(ALB),这些基因表现出较高的诊断准确性(AUC为0.7至0.9)。值得注意的是,FN1和CD44与肾纤维化显著相关,可作为DN早期诊断的潜在生物标志物和治疗靶点。免疫浸润分析显示DN样本和对照样本之间免疫细胞组成存在显著差异。

结论

本研究确定了如FN1和CD44等具有潜在诊断价值的枢纽基因。它还揭示了DN患者与对照之间免疫细胞浸润的差异,为疾病进展和潜在治疗靶点提供了见解。

https://cdn.ncbi.nlm.nih.gov/pmc/blobs/af37/11603941/5e8eb6107333/13098_2024_1531_Fig1_HTML.jpg

文献AI研究员

20分钟写一篇综述,助力文献阅读效率提升50倍。

立即体验

用中文搜PubMed

大模型驱动的PubMed中文搜索引擎

马上搜索

文档翻译

学术文献翻译模型,支持多种主流文档格式。

立即体验