Suppr超能文献

一种新型的基于泛抗原的纳米疫苗,与 CpG 自组装,增强了对黄病毒的免疫反应。

A novel pan-epitope based nanovaccine self-assembled with CpG enhances immune responses against flavivirus.

机构信息

College of Basic Medicine, Army Medical University, Gaotanyan str. 30, Chongqing, 400038, China.

Department of Pediatrics, Dr. von Hauner Children's Hospital, Ludwig Maximilians University, Munich, Germany.

出版信息

J Nanobiotechnology. 2024 Nov 28;22(1):738. doi: 10.1186/s12951-024-03031-0.

Abstract

BACKGROUND

Flavivirus is a highly prevalent and outbreak-prone disease, affecting billions of individuals annually and posing substantial public health challenges. Vaccination is critical to reducing the global impact of flavivirus infections, making the development of a safe and effective vaccine a top priority. The self-assembled pan-epitope vaccine presents key advantages for improving immunogenicity and safety without relying on external vectors or adding immunomodulatory elements, both of which are essential for successful vaccine development.

RESULTS

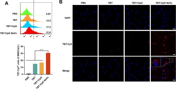
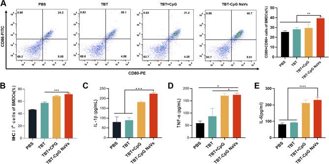
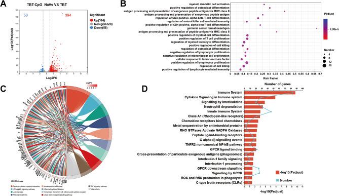
In this study, the pan-epitope peptide TBT was combined with adjuvant CpG to form the TBT-CpG nanovaccine (TBT-CpG NaVs), which was found to be spherical, uniform in shape, and demonstrated strong serum stability. In vitro studies showed that the TBT-CpG NaVs were efficiently taken up and internalized by bone marrow-derived dendritic cells (BMDCs). Flow cytometry and transcriptomic analysis indicated that the antigens were effectively presented to antigen-presenting cells (APCs) via the MHC II pathway, which facilitated BMDCs maturation and promoted the release of pro-inflammatory cytokines IL-1β, TNF-α, and IL-6. In vivo studies confirmed that TBT-CpG NaVs enhanced antigen-specific IgG levels, significantly increased IFN-γ and IL-4 expression in spleen cells, and offered protective effects against Dengue virus (DENV) and Zika virus (ZIKV) infections. Safety evaluations revealed no hepatotoxicity and no significant organ damage in immunized mice.

CONCLUSION

The self-assembled candidate nanovaccine TBT-CpG NaVs effectively activates BMDCs and triggers a targeted immune response, providing antiviral effects against DENV and ZIKV. This vaccine demonstrates good immunogenicity and safety, establishing a promising foundation and a new strategy for the development of safe and effective vaccines.

摘要

背景

黄病毒是一种高度流行且易爆发的疾病,每年影响数十亿人,对公共卫生构成重大挑战。疫苗接种对于减少黄病毒感染的全球影响至关重要,因此开发安全有效的疫苗成为当务之急。自组装泛表位疫苗具有提高免疫原性和安全性的关键优势,无需依赖外部载体或添加免疫调节元件,这对于成功开发疫苗至关重要。

结果

本研究将泛表位肽 TBT 与佐剂 CpG 结合形成 TBT-CpG 纳米疫苗(TBT-CpG NaVs),该纳米疫苗呈球形,形状均匀,具有很强的血清稳定性。体外研究表明,TBT-CpG NaVs 被骨髓来源的树突状细胞(BMDCs)高效摄取和内化。流式细胞术和转录组分析表明,抗原通过 MHC II 途径有效呈递给抗原呈递细胞(APCs),促进 BMDCs 成熟并促进促炎细胞因子 IL-1β、TNF-α 和 IL-6 的释放。体内研究证实,TBT-CpG NaVs 增强了抗原特异性 IgG 水平,显著增加了脾细胞中 IFN-γ 和 IL-4 的表达,并提供了针对登革热病毒(DENV)和寨卡病毒(ZIKV)感染的保护作用。安全性评估显示免疫小鼠无肝毒性,无明显器官损伤。

结论

自组装候选纳米疫苗 TBT-CpG NaVs 可有效激活 BMDCs 并引发靶向免疫反应,对 DENV 和 ZIKV 具有抗病毒作用。该疫苗具有良好的免疫原性和安全性,为安全有效的疫苗开发奠定了良好的基础和新策略。

https://cdn.ncbi.nlm.nih.gov/pmc/blobs/5eb4/11603839/573b2d45a1c9/12951_2024_3031_Fig1_HTML.jpg

文献AI研究员

20分钟写一篇综述,助力文献阅读效率提升50倍。

立即体验

用中文搜PubMed

大模型驱动的PubMed中文搜索引擎

马上搜索

文档翻译

学术文献翻译模型,支持多种主流文档格式。

立即体验