Suppr超能文献

儿童单纯性肥胖的多组学研究全景:对发病机制及生物标志物发现的新见解

Multi-omics landscape of childhood simple obesity: novel insights into pathogenesis and biomarkers discovery.

作者信息

Ren Yi, Huang Peng, Zhang Lu, Tang Yufen, He Siyi, Li HaiDan, Huang XiaoYan, Ding Yan, Liu Lingjuan, Liu Liqun, He Xiaojie

机构信息

Department of Pediatrics, The Second Xiangya Hospital of Central South University, Changsha, Hunan, 410011, China.

Children's Brain Development and Brain Injury Research Office, The Second Xiangya Hospital of Central South University, Changsha, 410011, China.

出版信息

Cell Biosci. 2024 Nov 28;14(1):145. doi: 10.1186/s13578-024-01322-5.

Abstract

BACKGROUND

The increasing incidence of childhood obesity annually has led to a surge in physical and mental health risks, making it a significant global public health concern. This study aimed to discover novel biomarkers of childhood simple obesity through integrative multi-omics analysis, uncovering their potential connections and providing fresh research directions for the complex pathogenesis and treatment strategies.

METHODS

Transcriptome, untargeted metabolome, and 16 S rDNA sequencing were conducted on subjects to examine transcripts, metabolites in blood, and gut microflora in stool.

RESULTS

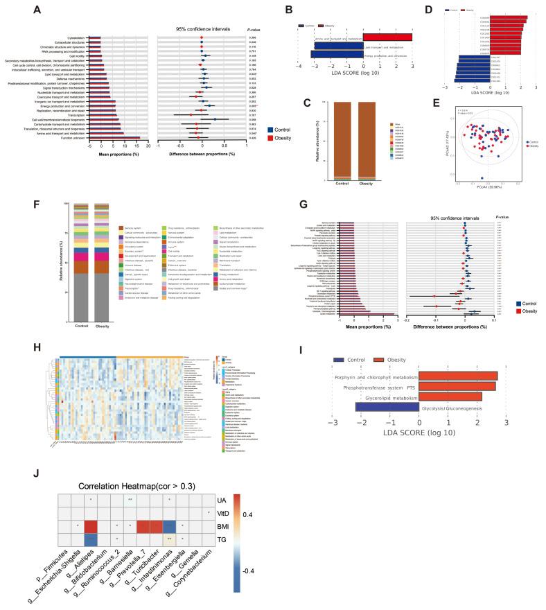
Transcriptomic analysis identified 599 differentially expressed genes (DEGs), of which 25 were immune-related genes, and participated in immune pathways such as antimicrobial peptides, neutrophil degranulation, and interferons. The optimal random forest model based on these genes exhibited an AUC of 0.844. The metabolomic analysis examined 71 differentially expressed metabolites (DEMs), including 12 immune-related metabolites. Notably, lauric acid showed an extremely strong positive correlation with BMI and showed a good discriminative power for obesity (AUC = 0.82). DEMs were found to be significantly enriched in four metabolic pathways, namely "Aminoacyl-tRNA biosynthesis", "Valine leucine and isoleucine biosynthesis, and Glycine", "Serine and threonine metabolism", and "Biosynthesis of unsaturated fatty acids". Microbiome analysis revealed 12 differential gut microbiotas (DGMs) at the phylum and genus levels, with p_Firmicutes dominating in the obese group and g_Escherichia-Shigella in the normal group. Subsequently, a Random Forest model was developed based on the DEMs, immune-related DEGs, and metabolites with an AUC value of 0.912. The 14 indicators identified by this model could potentially serve as a set of biomarkers for obesity. The analysis of the inter-omics correlation network found 233 pairs of significant correlations. DEGs BPIFA1, BPI, and SAA1, DEMs Dimethy(tetradecyl)amine, Deoxycholic acid, Pathalic anhydride, and DL-Alanine, and DGMs g_Intestinimonas and g_Turicibacter showed strong connectivity within the network, constituting a large proportion of interactions.

CONCLUSION

This study presents the first comprehensive description of the multi-omics characteristics of childhood simple obesity, recognizing promising biomarkers. Immune-related markers offer a new perspective for researching the immunological mechanisms underlying obesity and its associated complications. The revealed interactions among these biomarkers contribute to a deeper understanding the intricate biological regulatory networks associated with obesity.

摘要

背景

儿童肥胖症的发病率逐年上升,导致身心健康风险激增,使其成为一个重大的全球公共卫生问题。本研究旨在通过整合多组学分析发现儿童单纯性肥胖的新型生物标志物,揭示它们之间的潜在联系,并为复杂的发病机制和治疗策略提供新的研究方向。

方法

对研究对象进行转录组、非靶向代谢组和16S rDNA测序,以检测血液中的转录本、代谢物和粪便中的肠道微生物群。

结果

转录组分析确定了599个差异表达基因(DEG),其中25个是免疫相关基因,参与抗菌肽、中性粒细胞脱颗粒和干扰素等免疫途径。基于这些基因的最优随机森林模型的曲线下面积(AUC)为0.844。代谢组分析检测到71种差异表达代谢物(DEM),包括12种免疫相关代谢物。值得注意的是,月桂酸与体重指数(BMI)呈极强的正相关,对肥胖具有良好的判别能力(AUC = 0.82)。发现DEM在四个代谢途径中显著富集,即“氨酰-tRNA生物合成”、“缬氨酸、亮氨酸和异亮氨酸生物合成以及甘氨酸”、“丝氨酸和苏氨酸代谢”以及“不饱和脂肪酸生物合成”。微生物组分析在门和属水平上揭示了12种差异肠道微生物群(DGM),肥胖组中厚壁菌门占主导,正常组中埃希氏菌-志贺氏菌属占主导。随后,基于DEM、免疫相关DEG和代谢物建立了一个随机森林模型,AUC值为0.912。该模型确定的14个指标有可能作为一组肥胖生物标志物。对组学间相关网络的分析发现了233对显著相关性。DEG中的BPIFA1、BPI和SAA1,DEM中的二甲基(十四烷基)胺、脱氧胆酸、邻苯二甲酸酐和DL-丙氨酸,以及DGM中的肠道单胞菌属和Turicibacter在网络中显示出很强的连通性,构成了大部分的相互作用。

结论

本研究首次全面描述了儿童单纯性肥胖的多组学特征,识别出了有前景的生物标志物。免疫相关标志物为研究肥胖及其相关并发症的免疫机制提供了新的视角。这些生物标志物之间揭示的相互作用有助于更深入地理解与肥胖相关的复杂生物调节网络。

https://cdn.ncbi.nlm.nih.gov/pmc/blobs/da99/11606102/3543eaa0a6ba/13578_2024_1322_Fig1_HTML.jpg

文献AI研究员

20分钟写一篇综述,助力文献阅读效率提升50倍。

立即体验

用中文搜PubMed

大模型驱动的PubMed中文搜索引擎

马上搜索

文档翻译

学术文献翻译模型,支持多种主流文档格式。

立即体验