Suppr超能文献

间质干细胞大小和黏附调节对体内分布的影响:定量 PET 成像的见解。

Impact of mesenchymal stem cell size and adhesion modulation on in vivo distribution: insights from quantitative PET imaging.

机构信息

Department of Nuclear Medicine, The First Affiliated Hospital of Nanjing Medical University, Jiangsu Province Hospital, Nanjing, 210029, P.R. China.

Department of Radiopharmaceuticals, School of Pharmacy, Nanjing Medical University, Nanjing, 211166, P.R. China.

出版信息

Stem Cell Res Ther. 2024 Nov 28;15(1):456. doi: 10.1186/s13287-024-04078-4.

Abstract

BACKGROUND

Successful engraftment and localization of mesenchymal stem cells (MSCs) within target tissues are critical factors influencing their therapeutic efficacy for tissue repair and regeneration. However, the relative contributions of biophysical factors like cell size and adhesion capacity in regulating MSC distribution in vivo remain incompletely understood.

METHODS

Cell adhesion peptides and hanging drop method were used to modify the adhesive capacity and size of MSCs. To quantitatively track the real-time biodistribution of transplanted MSCs with defined size and adhesion profiles in living mice and rats, the non-invasive positron emission tomography (PET) imaging was applied.

RESULTS

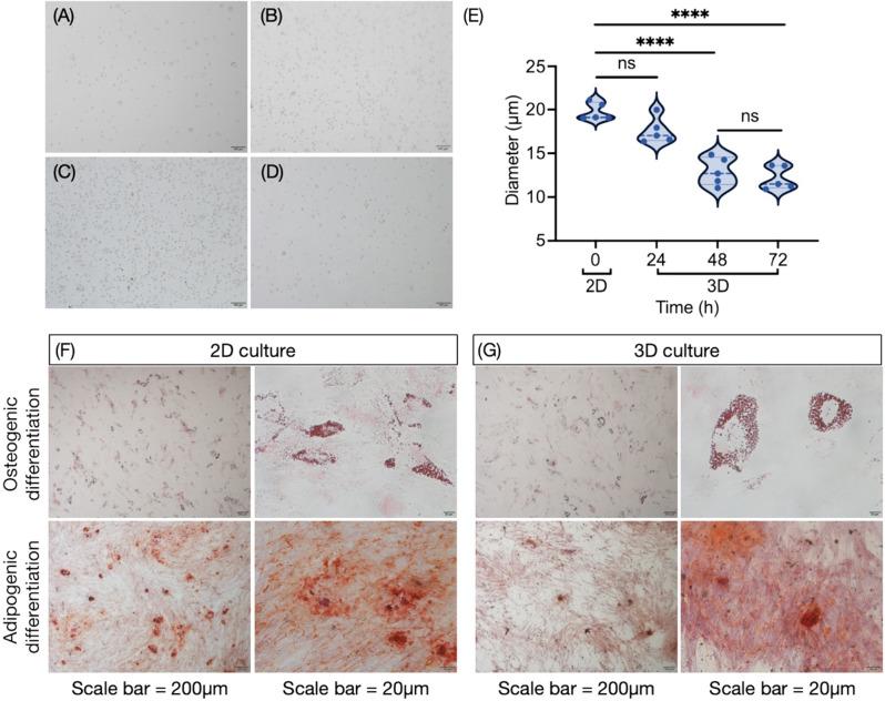
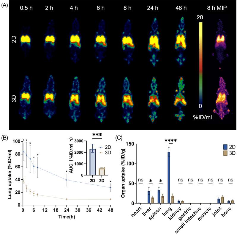
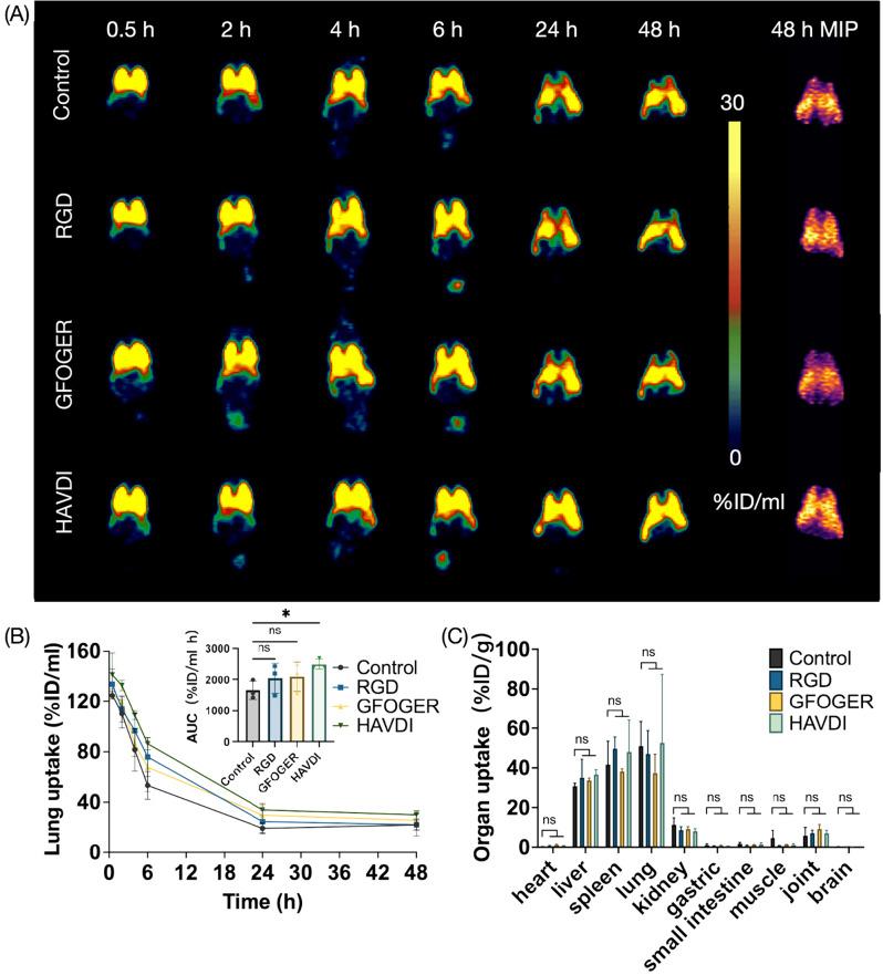
Surface modification with integrin binding peptides like RGD, GFOGER, and HAVDI reduced MSC adhesion capacity in vitro by up to 43.5% without altering cell size, but did not significantly decrease lung entrapment in vivo. In contrast, culturing MSCs as 3D spheroids for 48 h reduced their cell diameter by 34.6% and markedly enhanced their ability to pass through the lungs and migrate to other organs like the liver after intravenous administration. This size-dependent effect on MSC distribution was more pronounced in rats compared to mice, likely due to differences in pulmonary microvessel diameters between species.

CONCLUSION

Our findings reveal that cell size is a predominant biophysical regulator of MSC localization in vivo compared to adhesion capacity, providing crucial insights to guide optimization of MSC delivery strategies for enhanced therapeutic efficacy.

摘要

背景

间质干细胞(MSCs)在靶组织中的成功植入和定位是影响其治疗组织修复和再生功效的关键因素。然而,细胞大小和黏附能力等生物物理因素在调节 MSC 体内分布中的相对贡献仍不完全清楚。

方法

采用细胞黏附肽和悬滴法来改变 MSC 的黏附能力和大小。为了定量跟踪具有明确大小和黏附特性的移植 MSC 在活体小鼠和大鼠中的实时生物分布,应用了非侵入性正电子发射断层扫描(PET)成像。

结果

表面修饰整合素结合肽,如 RGD、GFOGER 和 HAVDI,可使 MSC 的体外黏附能力降低多达 43.5%,而不改变细胞大小,但体内肺捕获率并没有显著降低。相比之下,将 MSC 培养成 3D 球体 48 小时可使细胞直径缩小 34.6%,并显著增强其在静脉给药后穿过肺部并迁移到其他器官(如肝脏)的能力。与小鼠相比,这种大小对 MSC 分布的影响在大鼠中更为明显,这可能是由于物种间肺微血管直径的差异所致。

结论

我们的研究结果表明,与黏附能力相比,细胞大小是体内 MSC 定位的主要生物物理调节剂,为指导优化 MSC 传递策略以提高治疗功效提供了重要的见解。

https://cdn.ncbi.nlm.nih.gov/pmc/blobs/1d07/11606219/755173767def/13287_2024_4078_Fig1_HTML.jpg

文献AI研究员

20分钟写一篇综述,助力文献阅读效率提升50倍。

立即体验

用中文搜PubMed

大模型驱动的PubMed中文搜索引擎

马上搜索

文档翻译

学术文献翻译模型,支持多种主流文档格式。

立即体验