Suppr超能文献

两个姐妹苏打湖微生物地下世界的生态学与生物地球化学

Ecology and biogeochemistry of the microbial underworld in two sister soda lakes.

作者信息

Paquette Alexandre J, Bhatnagar Srijak, Vadlamani Agasteswar, Gillis Timber, Khot Varada, Novotnik Breda, De la Hoz Siegler Hector, Strous Marc, Rattray Jayne E

机构信息

Department of Earth, Energy, and Environment, University of Calgary, 2500 University Drive, Calgary, AB, T2N 1N4, Canada.

Faculty of Science and Technology, Athabasca University, 1 University Dr, Athabasca, AB T9S 3A3, Canada.

出版信息

Environ Microbiome. 2024 Nov 28;19(1):98. doi: 10.1186/s40793-024-00632-y.

Abstract

BACKGROUND

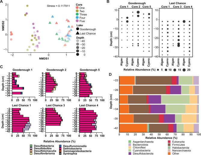
Approximately 3.7 billion years ago, microbial life may have emerged in phosphate-rich salty ponds. Surprisingly, analogs of these environments are present in alkaline lake systems, recognized as highly productive biological ecosystems. In this study, we investigate the microbial ecology of two Canadian soda lake sediment systems characterized by naturally high phosphate levels.

RESULTS

Using a comprehensive approach involving geochemistry, metagenomics, and amplicon sequencing, we discovered that groundwater infiltration into Lake Goodenough sediments supported stratified layers of microbial metabolisms fueled by decaying mats. Effective degradation of microbial mats resulted in unexpectedly low net productivity. Evaporation of water from Last Chance Lake and its sediments led to saturation of brines and a habitat dominated by inorganic precipitation reactions, with low productivity, low organic matter turnover and little biological uptake of phosphorus, leading to high phosphate concentrations. Highly alkaline brines were found to be dominated by potentially dormant spore-forming bacteria. These saturated brines also hosted potential symbioses between Halobacteria and Nanoarchaeaota, as well as Lokiarchaea and bacterial sulfate reducers. Metagenome-assembled genomes of Nanoarchaeaota lacked strategies for coping with salty brines and were minimal for Lokiarchaea.

CONCLUSIONS

Our research highlights that modern analogs for origin-of-life conditions might be better represented by soda lakes with low phosphate concentrations. Thus, highly alkaline brine environments could be too extreme to support origin of life scenarios. These findings shed light on the complex interplay of microbial life in extreme environments and contribute to our understanding of early Earth environments.

摘要

背景

大约37亿年前,微生物生命可能在富含磷酸盐的咸水池塘中出现。令人惊讶的是,这些环境的类似物存在于碱性湖泊系统中,该系统被认为是高产的生物生态系统。在本研究中,我们调查了加拿大两个以天然高磷酸盐水平为特征的苏打湖沉积物系统的微生物生态学。

结果

通过采用包括地球化学、宏基因组学和扩增子测序在内的综合方法,我们发现渗入古德诺夫湖沉积物的地下水支持了由腐烂垫层驱动的分层微生物代谢层。微生物垫层的有效降解导致净生产力意外降低。最后机会湖及其沉积物中的水分蒸发导致盐水饱和,形成了一个以无机沉淀反应为主导的栖息地,生产力低、有机物周转率低且磷的生物吸收少,导致磷酸盐浓度高。发现高碱性盐水主要由潜在的休眠产孢细菌主导。这些饱和盐水还存在嗜盐古菌与纳古菌门之间以及洛基古菌与细菌硫酸盐还原菌之间的潜在共生关系。纳古菌门的宏基因组组装基因组缺乏应对咸盐水的策略,而洛基古菌的基因组则非常小。

结论

我们的研究强调,低磷酸盐浓度的苏打湖可能更能代表生命起源条件的现代类似物。因此,高碱性盐水环境可能过于极端,无法支持生命起源的设想。这些发现揭示了极端环境中微生物生命的复杂相互作用,并有助于我们理解早期地球环境。

https://cdn.ncbi.nlm.nih.gov/pmc/blobs/a3b2/11606062/85514b7ba045/40793_2024_632_Fig1_HTML.jpg

文献AI研究员

20分钟写一篇综述,助力文献阅读效率提升50倍。

立即体验

用中文搜PubMed

大模型驱动的PubMed中文搜索引擎

马上搜索

文档翻译

学术文献翻译模型,支持多种主流文档格式。

立即体验