Suppr超能文献

加纳糖尿病患者代谢综合征的预测建模:一种集成机器学习方法。

Predictive modelling of metabolic syndrome in Ghanaian diabetic patients: an ensemble machine learning approach.

作者信息

Acheampong Emmanuel, Adua Eric, Obirikorang Christian, Anto Enoch Odame, Peprah-Yamoah Emmanuel, Obirikorang Yaa, Asamoah Evans Adu, Opoku-Yamoah Victor, Nyantakyi Michael, Taylor John, Buckman Tonnies Abeku, Yakubu Maryam, Afrifa-Yamoah Ebenezer

机构信息

Leicester Cancer Research Centre, Department of Genetic and Genome Biology, University of Leicester, Leicester, UK.

Institute of Precision Health, University of Leicester, Leicester, UK.

出版信息

J Diabetes Metab Disord. 2024 Aug 28;23(2):2233-2249. doi: 10.1007/s40200-024-01491-7. eCollection 2024 Dec.

Abstract

OBJECTIVES

The burgeoning prevalence of cardiometabolic disorders, including type 2 diabetes mellitus (T2DM) and metabolic syndrome (MetS) within Africa is concerning. Machine learning (ML) techniques offer a unique opportunity to leverage data-driven insights and construct predictive models for MetS risk, thereby enhancing the implementation of personalised prevention strategies. In this work, we employed ML techniques to develop predictive models for pre-MetS and MetS among diabetic patients.

METHODS

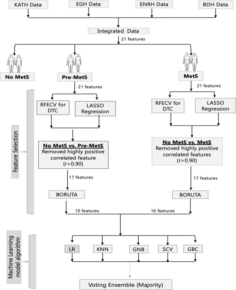
This multi-centre cross-sectional study comprised of 919 T2DM patients. Age, gender, novel anthropometric indices along with biochemical measures were analysed using BORUTA feature selection and an ensemble majority voting classification model, which included logistic regression, k-nearest neighbour, Gaussian Naive Bayes, Gradient boosting classification, and support vector machine.

RESULTS

Distinct metabolic profiles and phenotype clusters were associated with MetS progression. The BORUTA algorithm identified 10 and 16 significant features for pre-MetS and MetS prediction, respectively. For pre-MetS, the top-ranked features were lipid accumulation product (LAP), triglyceride-glucose index adjusted for waist-to-height ratio (TyG-WHtR), coronary risk (CR), visceral adiposity index (VAI) and abdominal volume index (AVI). For MetS prediction, the most influential features were VAI, LAP, waist triglyceride index (WTI), Very low-density cholesterol (VLDLC) and TyG-WHtR. Majority voting ensemble classifier demonstrated superior performance in predicting pre-MetS (AUC = 0.79) and MetS (AUC = 0.87).

CONCLUSION

Identifying these risk factors reveals the complex interplay between visceral adiposity and metabolic dysregulation in African populations, enabling early detection and treatment. Ethical integration of ML algorithms in clinical decision-making can streamline identification of high-risk individuals, optimize resource allocation, and enable precise, tailored interventions.

SUPPLEMENTARY INFORMATION

The online version contains supplementary material available at 10.1007/s40200-024-01491-7.

摘要

目的

非洲地区心血管代谢疾病(包括2型糖尿病(T2DM)和代谢综合征(MetS))的患病率迅速上升,令人担忧。机器学习(ML)技术提供了一个独特的机会,可以利用数据驱动的见解并构建MetS风险预测模型,从而加强个性化预防策略的实施。在这项工作中,我们采用ML技术为糖尿病患者开发了MetS前期和MetS的预测模型。

方法

这项多中心横断面研究包括919名T2DM患者。使用BORUTA特征选择和集成多数投票分类模型分析年龄、性别、新的人体测量指标以及生化指标,该模型包括逻辑回归、k近邻、高斯朴素贝叶斯、梯度提升分类和支持向量机。

结果

不同的代谢谱和表型簇与MetS进展相关。BORUTA算法分别为MetS前期和MetS预测识别出10个和16个显著特征。对于MetS前期,排名靠前的特征是脂质蓄积产物(LAP)、经腰高比调整的甘油三酯-葡萄糖指数(TyG-WHtR)、冠心病风险(CR)、内脏脂肪指数(VAI)和腹部容积指数(AVI)。对于MetS预测,最具影响力的特征是VAI、LAP、腰围甘油三酯指数(WTI)、极低密度胆固醇(VLDLC)和TyG-WHtR。多数投票集成分类器在预测MetS前期(AUC = 0.79)和MetS(AUC = 0.87)方面表现出卓越的性能。

结论

识别这些风险因素揭示了非洲人群内脏肥胖与代谢失调之间的复杂相互作用,有助于早期检测和治疗。将ML算法合理整合到临床决策中,可以简化高危个体的识别,优化资源分配,并实现精确、量身定制的干预措施。

补充信息

在线版本包含可在10.1007/s40200-024-01491-7获取的补充材料。

https://cdn.ncbi.nlm.nih.gov/pmc/blobs/b361/11599523/85a3837f02d6/40200_2024_1491_Fig1_HTML.jpg

文献AI研究员

20分钟写一篇综述,助力文献阅读效率提升50倍。

立即体验

用中文搜PubMed

大模型驱动的PubMed中文搜索引擎

马上搜索

文档翻译

学术文献翻译模型,支持多种主流文档格式。

立即体验