Suppr超能文献

胰高血糖素样肽-1受体激动剂通过RXRα/circ8411/miR-23a-5p/ABCA1途径减轻肾小球内皮细胞焦亡,从而改善糖尿病肾损伤。

GLP-1RA improves diabetic renal injury by alleviating glomerular endothelial cells pyrotosis via RXRα/circ8411/miR-23a-5p/ABCA1 pathway.

作者信息

Wu Weixi, Wang Yao, Shao Xian, Huang Shuai, Wang Jian, Zhou Saijun, Liu Hongyan, Lin Yao, Yu Pei

机构信息

NHC Key Laboratory of Hormones and Development, Chu Hsien-I Memorial Hospital and Tianjin Institute of Endocrinology, Tianjin Medical University, Tianjin, China.

Tianjin Key Laboratory of Metabolic Diseases, Tianjin Medical University, Tianjin, China.

出版信息

PLoS One. 2024 Dec 2;19(12):e0314628. doi: 10.1371/journal.pone.0314628. eCollection 2024.

Abstract

BACKGROUND

Lipotoxicity has been implicated in diabetic kidney disease (DKD). However, the role of high glucose levels in DKD and the underlying renal protective mechanisms of GLP-1 receptor agonists (GLP-1RAs) remain unclear.

METHODS

To investigate cholesterol accumulation, pyroptosis in glomerular endothelial cells (GEnCs), and the renal protective mechanisms of GLP-1RAs, we used various techniques, including RT-qPCR, Oil Red O staining, Western blotting, lactate dehydrogenase (LDH) activity assays, circRNA microarrays, bioinformatics analysis, gain and loss-of-function experiments, rescue experiments, and luciferase assays. Additionally, in vivo experiments were conducted using C57BL/6J and ApoE-deficient (ApoE-/-) mice.

RESULTS

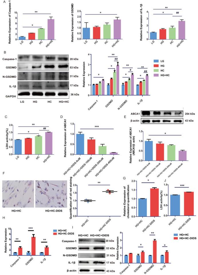
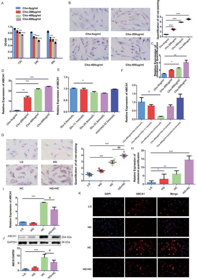
GEnCs exposed to high glucose exhibited reduced cholesterol efflux, which was accompanied by downregulation of ATP-binding cassette transporter A1 (ABCA1) expression, cholesterol accumulation, and pyroptosis. Circ8411 was identified as a regulator of ABCA1, inhibiting miR-23a-5p through its binding to the 3'UTR. Additionally, higher glucose levels decreased circ8411 expression by inhibiting RXRα. GLP-1RAs effectively reduced cholesterol accumulation and cell pyroptosis by targeting the RXRα/circ8411/miR-23a-5p/ABCA1 pathway. In diabetic ApoE-/- mice, renal structure and function were impaired, with resulted in increased cholesterol accumulation and pyroptosis; however, GLP-1RAs treatment reversed these detrimental changes.

CONCLUSIONS

These findings suggest that the RXRα/circ8411/miR-23a-5p/ABCA1 pathway mediates the contribution of high glucose to lipotoxic renal injury. Targeting this pathway may represent a potential therapeutic strategy for patients with DKD and hypercholesterolemia. Moreover, GLP-1RAs may provide renal protective effects by activating this pathway.

摘要

背景

脂毒性与糖尿病肾病(DKD)有关。然而,高血糖水平在DKD中的作用以及胰高血糖素样肽-1受体激动剂(GLP-1RAs)潜在的肾脏保护机制仍不清楚。

方法

为了研究肾小球内皮细胞(GEnCs)中的胆固醇积累、细胞焦亡以及GLP-1RAs的肾脏保护机制,我们使用了多种技术,包括逆转录定量聚合酶链反应(RT-qPCR)、油红O染色、蛋白质印迹法、乳酸脱氢酶(LDH)活性测定、环状RNA微阵列、生物信息学分析、功能获得和缺失实验、拯救实验以及荧光素酶测定。此外,还使用C57BL/6J和载脂蛋白E缺陷(ApoE-/-)小鼠进行了体内实验。

结果

暴露于高糖环境的GEnCs表现出胆固醇外流减少,同时伴有ATP结合盒转运蛋白A1(ABCA1)表达下调、胆固醇积累和细胞焦亡。Circ8411被鉴定为ABCA1的调节因子,通过与3'非翻译区(3'UTR)结合抑制miR-23a-5p。此外,较高的葡萄糖水平通过抑制视黄酸X受体α(RXRα)降低circ8411的表达。GLP-1RAs通过靶向RXRα/circ8411/miR-23a-5p/ABCA1途径有效减少胆固醇积累和细胞焦亡。在糖尿病ApoE-/-小鼠中,肾脏结构和功能受损,导致胆固醇积累和细胞焦亡增加;然而,GLP-1RAs治疗逆转了这些有害变化。

结论

这些发现表明,RXRα/circ8411/miR-23a-5p/ABCA1途径介导了高血糖对脂毒性肾损伤的影响。靶向该途径可能是DKD和高胆固醇血症患者的一种潜在治疗策略。此外,GLP-1RAs可能通过激活该途径提供肾脏保护作用。

https://cdn.ncbi.nlm.nih.gov/pmc/blobs/29bc/11611192/f7d15d8f28bd/pone.0314628.g001.jpg

文献AI研究员

20分钟写一篇综述,助力文献阅读效率提升50倍。

立即体验

用中文搜PubMed

大模型驱动的PubMed中文搜索引擎

马上搜索

文档翻译

学术文献翻译模型,支持多种主流文档格式。

立即体验