Suppr超能文献

通过单细胞分析探索肾移植后结直肠癌患者的肿瘤微环境。

Exploring the tumor microenvironment of colorectal cancer patients post renal transplantation by single-cell analysis.

作者信息

Zhang Jinghui, Mizuuchi Yusuke, Ohuchida Kenoki, Hisano Kyoko, Shimada Yuki, Katayama Naoki, Tsutsumi Chikanori, Tan Bryan C, Nagayoshi Kinuko, Tamura Koji, Fujimoto Takaaki, Ikenaga Naoki, Nakata Kohei, Oda Yoshinao, Nakamura Masafumi

机构信息

Department of Surgery and Oncology, Graduate School of Medical Sciences, Kyushu University, Fukuoka, Japan.

Department of Advanced Medical Initiatives, Graduate School of Medical Sciences, Kyushu University, Fukuoka, Japan.

出版信息

Cancer Sci. 2025 Feb;116(2):500-512. doi: 10.1111/cas.16409. Epub 2024 Dec 2.

Abstract

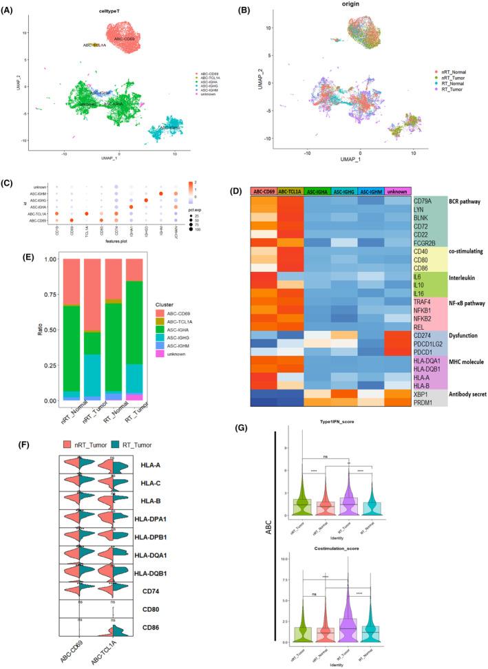
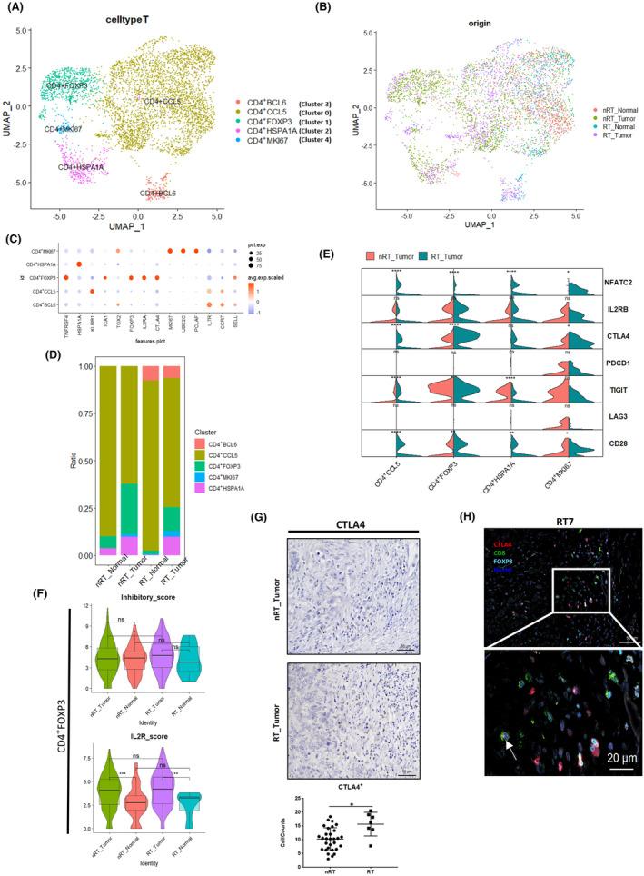
Patients with colorectal cancer (CRC) following renal transplantation require long-term immunosuppressants to prevent graft rejection. However, the impact of these immunosuppressants on the tumor immune microenvironment and the roles of immune cells within it remain poorly understood. We conducted comprehensive single-cell RNA sequencing on tumor and normal tissues from four CRC patients post renal transplantation and compared these with published data from 23 non-transplant CRC patients. We set four groups for detailed comparative analysis based on the renal transplantation status and tissue origin: non-renal transplantation normal (nRT_Normal), non-renal transplantation tumor (nRT_Tumor), renal transplantation normal (RT_Normal), renal transplantation tumor (RT_Tumor). Our analysis revealed significant tumor immune microenvironment landscape alterations in the transplantation group. CD8effector T cells of RT_Tumor showed significantly diminished cytotoxicity and tumor neoantigen recognition (p < 0.0001), while CD4FOXP3 regulatory T cells of RT_Tumor displayed a higher inhibitory score (p < 0.05), indicating preserved immunomodulatory potential compared with non-transplant CRC. Notably, significantly increased CTLA4 expression in T cells of RT_Tumor was found and testified (p < 0.05). Our findings provide novel mechanistic insights for understanding the immune landscape in renal transplant recipients with CRC and pave the way for potential immunotherapeutic strategies that may improve survival and quality of life for this patient population.

摘要

肾移植后结直肠癌(CRC)患者需要长期使用免疫抑制剂以防止移植物排斥反应。然而,这些免疫抑制剂对肿瘤免疫微环境的影响以及其中免疫细胞的作用仍知之甚少。我们对4例肾移植后CRC患者的肿瘤组织和正常组织进行了全面的单细胞RNA测序,并将其与23例非移植CRC患者的已发表数据进行比较。我们根据肾移植状态和组织来源设置了四组进行详细的比较分析:非肾移植正常组(nRT_Normal)、非肾移植肿瘤组(nRT_Tumor)、肾移植正常组(RT_Normal)、肾移植肿瘤组(RT_Tumor)。我们的分析揭示了移植组肿瘤免疫微环境格局的显著改变。RT_Tumor组的CD8效应T细胞显示出显著降低的细胞毒性和肿瘤新抗原识别能力(p < 0.0001),而RT_Tumor组的CD4FOXP3调节性T细胞表现出更高的抑制评分(p < 0.05),表明与非移植CRC相比,其免疫调节潜力得以保留。值得注意的是,发现并证实RT_Tumor组T细胞中CTLA4表达显著增加(p < 0.05)。我们的研究结果为理解肾移植受者CRC的免疫格局提供了新的机制见解,并为可能改善该患者群体生存率和生活质量的潜在免疫治疗策略铺平了道路。

https://cdn.ncbi.nlm.nih.gov/pmc/blobs/6042/11786312/e682f79bc845/CAS-116-500-g005.jpg

文献AI研究员

20分钟写一篇综述,助力文献阅读效率提升50倍。

立即体验

用中文搜PubMed

大模型驱动的PubMed中文搜索引擎

马上搜索

文档翻译

学术文献翻译模型,支持多种主流文档格式。

立即体验