Suppr超能文献

绘制酒精使用障碍与肠道微生物群之间的关系:一项20年的文献计量学研究。

Mapping the relationship between alcohol use disorder and gut microbiota: a 20-year bibliometric study.

作者信息

Xiang Ao, Chang Yonglong, Shi Li, Zhou Xuhui

机构信息

Department of Psychiatry, The School of Clinical Medicine, Hunan University of Chinese Medicine, Changsha, China.

Department of Psychiatry, The Second People's Hospital of Hunan Province (Brain Hospital of Hunan Province), Changsha, China.

出版信息

Front Microbiol. 2024 Nov 18;15:1457969. doi: 10.3389/fmicb.2024.1457969. eCollection 2024.

Abstract

BACKGROUND

Alcohol use disorder (AUD) is a psychiatric disorder that is widespread worldwide. Alcohol use is a significant contributor to the global burden of death, disability and disease. Modulation of the gut microbiota is a promising approach to improve the efficacy and minimize the adverse effects of colorectal cancer treatment. The relationship between the presence of microbes and AUD has been widely validated. However, few studies have examined this relationship using bibliometric methods. Therefore, this study analyzes the research hotspots and trends in human gut microbiology and AUD over the last two decades from a bibliometric perspective. This study aims at provide new directions for basic and clinical research in this field.

OBJECTIVE

A comprehensive discussion of the relationship between the current state of research and trends in AUD and intestinal flora.

METHODS

We collected publications from the Web of Science Core Collection database from 2003 to 2023 according to established inclusion criteria. We analyzed countries, institutions, authors, and research contributions using CiteSpace, VOSviewer, and Scimago Graphics to visualize research trends in the field.

RESULTS

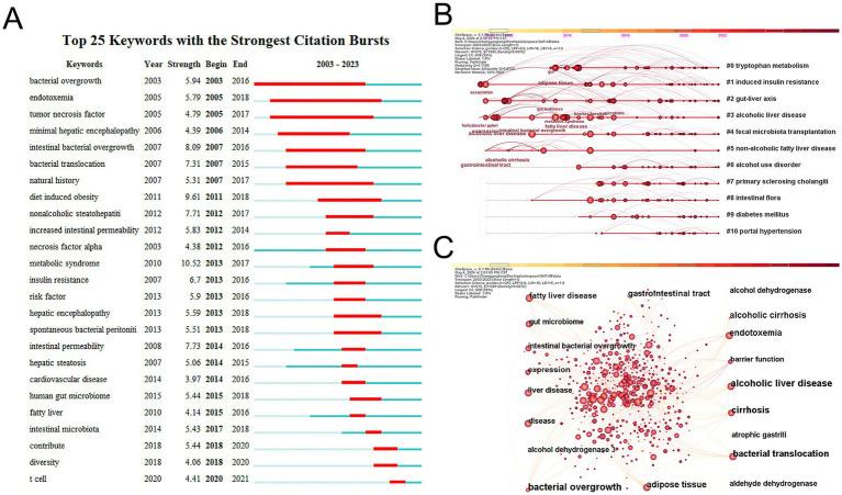
A total of 2,102 publications were obtained, with a rapid increase in the number of publications since 2016. The United States and China are major contributors to the field and have established a network of partners in several countries. Five hundred ninety-five academic journals published articles on the topic. The author with the highest number of publications is Prof. Bernd Schnabl of the Department of Gastroenterology at the University of California, San Diego. In addition to "gut flora" and "AUD," high frequency words in the keyword co-occurrence network analysis included alcoholic liver disease, tryptophan metabolism, enterohepatic axis, and fecal microbial transplantation.

CONCLUSION

The results of this study provide a bibliometric analysis and visualization of key research areas in the gut microbiota and AUD over the past 20 years. The results suggest that the role of the gut microbiota in AUD and its potential mechanisms, especially therapeutic targets, should be closely monitored and could become a hot topic in the field.

摘要

背景

酒精使用障碍(AUD)是一种在全球范围内广泛存在的精神疾病。饮酒是导致全球死亡、残疾和疾病负担的一个重要因素。调节肠道微生物群是提高结直肠癌治疗效果并将不良反应降至最低的一种有前景的方法。微生物的存在与酒精使用障碍之间的关系已得到广泛验证。然而,很少有研究使用文献计量学方法来研究这种关系。因此,本研究从文献计量学角度分析了过去二十年人类肠道微生物学和酒精使用障碍的研究热点和趋势。本研究旨在为该领域的基础和临床研究提供新方向。

目的

全面探讨酒精使用障碍的研究现状与趋势和肠道菌群之间的关系。

方法

我们根据既定的纳入标准,从2003年至2023年的科学引文索引核心合集数据库中收集出版物。我们使用CiteSpace、VOSviewer和Scimago Graphics分析国家、机构、作者和研究贡献,以可视化该领域的研究趋势。

结果

共获得2102篇出版物,自2016年以来出版物数量迅速增加。美国和中国是该领域的主要贡献者,并在多个国家建立了合作伙伴网络。595种学术期刊发表了关于该主题的文章。发表文章数量最多的作者是加利福尼亚大学圣地亚哥分校胃肠病学系的伯恩德·施纳布尔教授。在关键词共现网络分析中,除了“肠道菌群”和“AUD”外,高频词汇还包括酒精性肝病、色氨酸代谢、肠肝轴和粪便微生物移植。

结论

本研究结果提供了过去20年肠道微生物群和酒精使用障碍关键研究领域的文献计量分析和可视化。结果表明,肠道微生物群在酒精使用障碍中的作用及其潜在机制,尤其是治疗靶点,应受到密切关注,并可能成为该领域的一个热门话题。

https://cdn.ncbi.nlm.nih.gov/pmc/blobs/862a/11609174/152e3347d852/fmicb-15-1457969-g001.jpg

文献AI研究员

20分钟写一篇综述,助力文献阅读效率提升50倍。

立即体验

用中文搜PubMed

大模型驱动的PubMed中文搜索引擎

马上搜索

文档翻译

学术文献翻译模型,支持多种主流文档格式。

立即体验