Suppr超能文献

细粒棘球绦虫感染三个阶段小鼠肝脏病变的蛋白质组学分析。

Proteomic analysis of mouse liver lesions at all three stages of Echinococcus granulosus infection.

作者信息

Jiang Nan, Chen Yang, Li Teng, Sun Yeting, Su Yaxin, Wang Ying, Shen Yujuan, Cao Jianping

机构信息

National Key Laboratory of Intelligent Tracking and Forecasting for Infectious Diseases, National Institute of Parasitic Diseases at Chinese Center for Disease Control and Prevention, Chinese Center for Tropical Diseases Research, Shanghai, China.

Key Laboratory of Parasite and Vector Biology, National Health Commission of the People's Republic of China, Shanghai, China.

出版信息

PLoS Negl Trop Dis. 2024 Dec 3;18(12):e0012659. doi: 10.1371/journal.pntd.0012659. eCollection 2024 Dec.

Abstract

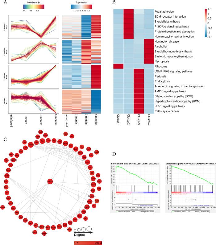
Echinococcus granulosus, a zoonotic parasite, can severely damage host health or even lead to host death. In humans, early diagnosis of E. granulosus infection is difficult because the initial stages of the infection tend to be asymptomatic, this delays treatment and worsens prognosis in most patients. Herein, we present a comprehensive, temporal proteomic atlas of the liver at three stages of E. granulosus infection and analyze the changes in the proteome of host focal lesions; this atlas may provide an overview of the effects of E. granulosus in the host, as well as the interactions between them. We identified 3,197 proteins from mice model at 1, 3, and 6 months after E. granulosus infection; of these proteins, 760 were differentially expressed (520 upregulated; 240 downregulated). Moreover, 228 differentially expressed proteins were screened through cluster analysis and classified into four clusters according to their changing trends. Subsequently, candidate molecules related to cyst invasion, growth, candidate pathways and proteins related to angiogenesis were noted to demonstrate important value in mouse liver. Next, we used western blotting to verify the presence of the aforementioned proteins in mouse liver. In the later stages, E. granulosus infection was noted to result in significant enrichment of crucial proteins facilitating protoscoleces growth and development and inhibition of amino acid and lipid metabolic enzyme expression in mouse liver; it was also noted to transform host metabolism by weakening oxidative phosphorylation and enhancing glycolysis. In conclusion, we explored the molecular mechanisms underlying the parasitic processes of E. granulosus through proteomic analysis. Our results provide evidence that may enable the exploration of core regulatory targets for early and effective diagnosis and immunotherapy of E. granulosus infection, as well as parasite-host interactions involved in cystic echinococcosis development.

摘要

细粒棘球绦虫是一种人畜共患寄生虫,可严重损害宿主健康甚至导致宿主死亡。在人类中,细粒棘球绦虫感染的早期诊断困难,因为感染初期往往没有症状,这会延误治疗并使大多数患者的预后恶化。在此,我们展示了细粒棘球绦虫感染三个阶段肝脏的全面、动态蛋白质组图谱,并分析了宿主病灶蛋白质组的变化;该图谱可能提供细粒棘球绦虫在宿主中的作用以及它们之间相互作用的概述。我们在细粒棘球绦虫感染后1、3和6个月从小鼠模型中鉴定出3197种蛋白质;其中760种蛋白质差异表达(520种上调;240种下调)。此外,通过聚类分析筛选出228种差异表达蛋白质,并根据其变化趋势分为四类。随后,注意到与囊肿侵袭、生长相关的候选分子、与血管生成相关的候选途径和蛋白质在小鼠肝脏中具有重要价值。接下来,我们使用蛋白质印迹法验证上述蛋白质在小鼠肝脏中的存在。在后期,注意到细粒棘球绦虫感染导致促进原头节生长发育的关键蛋白质显著富集,并抑制小鼠肝脏中氨基酸和脂质代谢酶的表达;还注意到它通过削弱氧化磷酸化和增强糖酵解来改变宿主代谢。总之,我们通过蛋白质组学分析探索了细粒棘球绦虫寄生过程的分子机制。我们的结果提供了证据,可能有助于探索细粒棘球绦虫感染早期有效诊断和免疫治疗的核心调控靶点,以及参与囊型包虫病发展的寄生虫-宿主相互作用。

https://cdn.ncbi.nlm.nih.gov/pmc/blobs/b084/11614251/da10d46c054d/pntd.0012659.g001.jpg

文献AI研究员

20分钟写一篇综述,助力文献阅读效率提升50倍。

立即体验

用中文搜PubMed

大模型驱动的PubMed中文搜索引擎

马上搜索

文档翻译

学术文献翻译模型,支持多种主流文档格式。

立即体验